《中国国际经济贸易仲裁委员会仲裁规则》2015版与2024版对比表_贸法通
注册
|
登录
首页
我要咨询
电话咨询
在线咨询
留言咨询
法律查明
中国法律
域外法律
专家团队
海外常年法律顾问
联合国贸法会观察员专家团
外语专线咨询专家
值班团队
常驻值班团队
专题信息
"一带一路"国别法律研究丛书
中国贸促会企业国际化经营合规建设年度报告
全球经贸摩擦指数
全球知识产权保护指数
预警信息快报
商事仲裁与调解
投资仲裁案例课题成果选登
常法快报
贸促业务
贸易仲裁
海事仲裁
商事法律
商事认证
专利商标
关于我们
EN
APP
公众号
小程序
贸法通APP
首页
我要咨询
法律查明
中国法律
域外法律
专家团队
海外常年法律顾问
联合国贸法会观察员专家团
值班团队
常驻值班团队
专题信息
"一带一路"国别法律研究丛书
中国贸促会企业国际化经营合规建设年度报告
全球经贸摩擦指数
全球知识产权保护指数
预警信息快报
商事仲裁与调解
投资仲裁案例课题成果选登
常法快报
贸促业务
贸易仲裁
海事仲裁
商事法律
商事认证
专利商标
关于我们
APP
EN
注册
登录
经贸实务
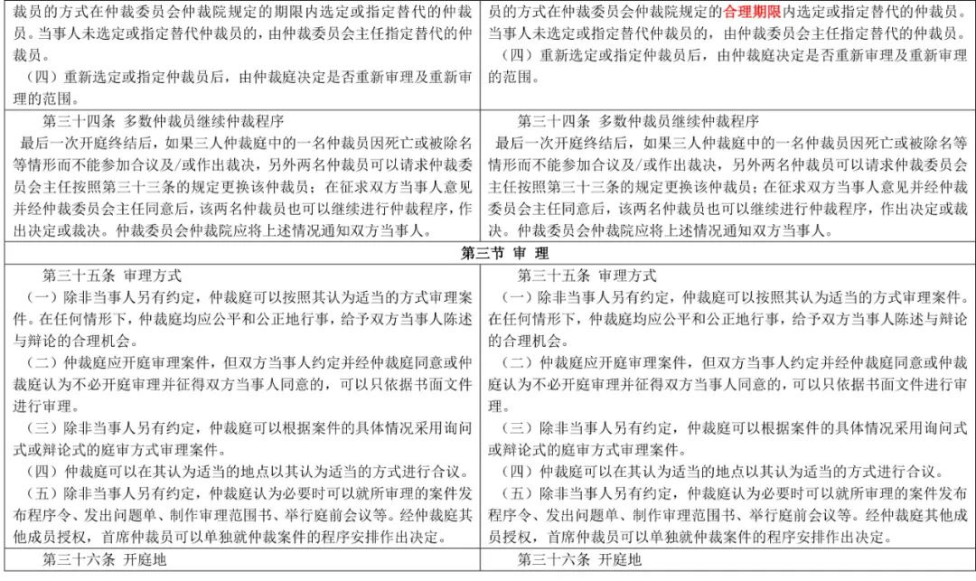
《中国国际经济贸易仲裁委员会仲裁规则》2015版与2024版对比表
发布日期:
2023-09-08
字体:
小
中
大
分享到:
微信扫一扫
来源:中国国际经济贸易仲裁委员会
延伸阅读:
中国国际经济贸易仲裁委员会发布新版《仲裁规则》和《中国国际商事仲裁年度报告(2022-2023)》
免责声明及版权等信息,请查看
此处
。
电话咨询
在线咨询
留言咨询