欧盟碳边境调节机制(CBAM)法规,即全球首个“碳关税”已于2023年10月1日起开始进入试运行,过渡期至2025年12月31日,2026年1月1日正式起征,2026年至2034年逐步全面实施,2035年后则完全取消欧盟碳排放交易体系(EU-ETS)和CBAM所覆盖高碳产品的免费碳配额。
CBAM是指欧盟碳边境调节机制(Carbon Border Adjustment Mechanism),也被称为碳边境税或碳关税,该机制是指某些商品在生产时会释放二氧化碳等温室气体,这些商品进入欧盟关境时,需要向欧盟额外支付一笔款项,其数额与商品制造时释放的温室气体数量相关。
碳关税是一个边境措施,核心是产品的碳含量。欧盟针对部分进口商品的碳排放量征收税费,即通过该机制对同量的碳排放在欧盟内外的价格差异进行调整,使欧盟内外的同量碳排放所需支付的碳税基本持平。
二、哪些产品属于CBAM管控范围?
CBAM法案适用于他国出口至欧盟的产品,当前覆盖的行业及产品涉及高碳泄漏风险、高碳排放的水泥、钢铁、电力、铝、化肥和氢六大门类的多种产品,并将进一步评估逐步纳入其他有碳泄露风险的商品,包括有机化学品和塑料等。CBAM法案明确,欧盟委员会应在过渡期结束之前就CBAM的产品适用范围进行衡量评估,并可能进行相应的修改和调整,未来可能会延伸到更多行业。
CBAM法规中的相关方有哪些?
CBAM法规中涉及履约人、主管当局、第三方认证机构等相关方。
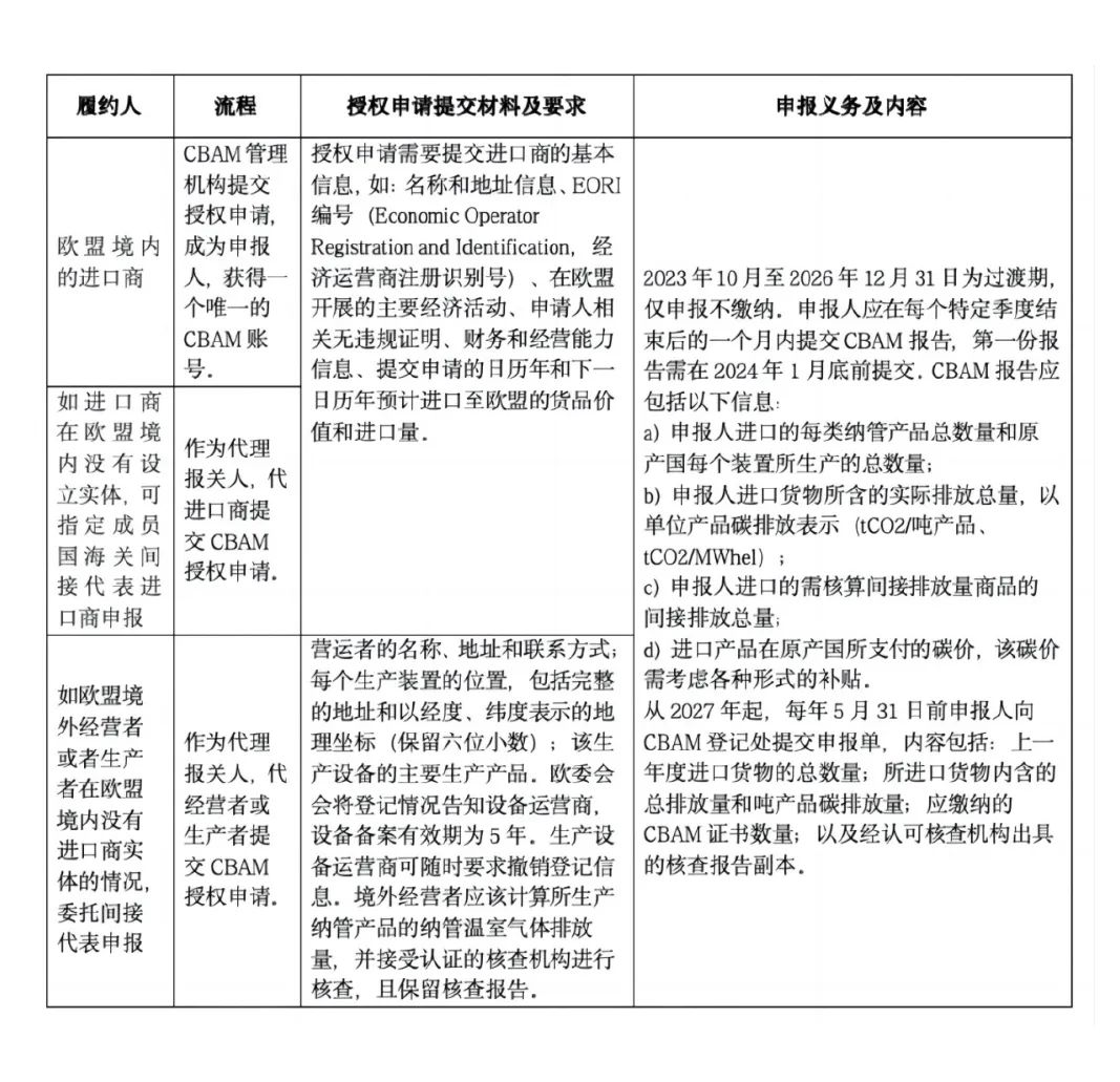
1、履约人

2、主管当局
https://taxation-customs.ec.europa.eu/carbon-border-adjustment-mechanism_en

3、第三方认证机构
企业需找具有资质的第三方认证机构为出口欧盟产品做温室气体排放核算,欧盟官方公布的各国具有资质的机构目前共计32家,其中欧盟和挪威29家,第三国认证机构3家。法国认证机构为Netherlands;德国认证机构为Estonia。具体见《第三方认证机构列表》。
具体网站链接如下:
https://webgate.ec.europa.eu/single-market-compliance-space/#/notified-bodies/acred-bodies

第三方认证机构列表如下:

三、怎么缴纳碳关税?
在过渡期内(2023年10月1日至2025年12月31日),进口商进口适用CBAM的商品仅需要履行排放报告的义务,欧盟在此期间不征收任何费用。根据欧盟要求,进口商应在每个季度结束后的一个月内,按季度报告如下内容(第一次报告时间为2024年1月31日前):进口产品的数量、相应每吨产品的实际碳排放量(若无法取得则按默认碳排放量)、进口产品在出口国支付的碳成本。
从2026年1月1日起,进口商须在每年5月31日之前通过CBAM登记处履行申报义务,披露上一年度进口到欧盟的货物数量及其所含的温室气体,并清缴相应数量的CBAM证书。欧盟将建立中央交易平台负责CBAM证书的交易结算,每张CBAM证书都有一个唯一的标识号。CBAM证书的价格将根据每周欧盟碳排放交易体系(EU ETS)配额的平均拍卖价格(以欧元/吨二氧化碳排放表示)来确定。每一张CBAM证书能够抵扣进口产品中所含的一吨碳排放。
四、中国企业如何应对?
欧盟“碳关税”政策旨在推动绿色经济转型,减少温室气体排放。根据新政策,未来五年内,进口商品的碳排放量超过欧盟平均水平的企业将面临关税壁垒。上述管控范围内的企业需尽快做出应对,建议如下:
1、采取技术创新等方式,开展节能降碳工作。企业可采取技术创新等方式来降低碳排放,提高市场竞争力和可持续发展能力,向低碳发展转型升级,从而降低CBAM带来的影响。
2、密切关注政策法规变化,及时调整经营策略。主动跟踪关注CBAM相关动态、国内及欧盟地区碳市场价格信息、市场动态等。尽早收集、整理与碳关税相关的信息,做好准确的数据归集与资料留档,寻找适合的第三方对在国内已支付的可被扣除的碳价予以认证。
信息来源:方圆标志认证集团有限公司;国家市场监督管理总局认证认可技术研究中心
来源:合格评定服务贸易便利化信息平台

