如上一篇文章《中国产业园区投资法律实务指南系列之一 – 发展历程及政策导向概览》所述,除了关注国家政策倾向,项目所在地的行业发展和地方政策规定亦对园区的产业选择和地域选择有着重大影响。因此投资人在考虑项目地块选址时需要根据产业园区招商引资政策来判断自身产业发展规划与产业园区未来规划是否契合,并在此基础上横向对比各个产业园区的招商引资政策,以作出最优选择。
招商引资政策一般可分为土地政策、审批政策、产业扶持政策、专项扶持政策、融资政策、税收优惠政策等各方面政策。本文以位于上海市的中国(上海)自由贸易试验区临港新片区(“临港新片区”)和张江科学城的招商引资政策为例,希望通过简要介绍临港新片区和张江科学城的相关政策,能为投资者初期选择项目地块选址提供参考。
一、土地政策
在土地政策方面,上海市人民政府发布的《关于加快特色产业园区建设促进产业投资的若干政策措施》中提到了三项产业用地举措,该等举措同时适用于临港新片区和张江科学城。

二、审批政策
在审批政策方面,临港新片区和张江科学城都着力优化审批流程、提升审批效率,为企业提供更优质的服务。例如:临港新片区设置临港新片区工程建设项目审批审查中心,建立标准化审批流程;制定施工许可告知承诺制实施方案,允许申请人在符合条件的情况下先行获得行政许可审批,后续补齐容缺材料。张江科学城亦出台规定,针对24类特定事项提供更加便民快捷的审批服务。

三、产业扶持政策
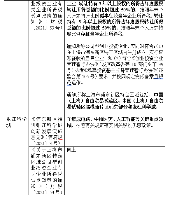
上海市人民政府2020年发布的《关于加快特色产业园区建设促进产业投资的若干政策措施》,提出了加快特色产业园区建设、促进产业投资的若干政策措施。临港新片区和张江科学城依据国家及地方政策指引,结合自身定位,确定了园区扶持产业。临港新片区和张江科学城两个产业园区在产业发展方向上均较为注重发展集成电路、人工智能、生物医药等高端前沿产业。

四、专项扶持政策
在专项扶持方面,临港新片区和张江科学城都制定了相关政策,建立专项资金,用于产业扶持、创新创业支持、人才引进培养、基础设施和公共设施建设等。

五、融资政策
在融资方面,临港新片区和张江科学城都重视重点产业的融资。例如:临港新片区管委会在其2023年的工作要点中列出了15项推动金融开放创新发展的工作要点,2022年上海市人大常委会通过的《中国(上海)自由贸易试验区临港新片区条例》亦规定在临港新片区建设国际金融资产交易平台、场内全国性大宗商品仓单注册登记中心和国际油气交易中心等金融要素平台。张江科学城则鼓励设立重点产业基金,支持股权投资基金和创业投资基金在张江科学城参与投资。

六、税收优惠政策
在税收政策方面,临港新片区和张江科学城都对公司型创业投资企业试行企业所得税优惠政策,并详细列明了具体优惠规则。两者对集成电路、人工智能、生物医药等关键重点领域实行税收优惠政策。另外,临港新片区基于其自身地理位置的特殊性,对交通运输服务、装卸搬运服务和仓储服务等与货物贸易相关的行业实行相关税收优惠政策。


除上文梳理的临港新片区和张江科学城的土地政策、审批政策、产业扶持政策、专项扶持政策、融资政策、税收优惠政策等方面的优惠政策,产业园区还涉及包括人才引进、设备补贴、产业配套服务等其他优惠政策。投资者在企业选址时,可以结合企业自身需求,充分、全面地考虑各个园区的招商优惠政策,从而选择最适合企业发展的沃土。
来源:锦天城律师事务所
作者:
- 李斌辉,高级合伙人;邮箱:davidli@allbrightlaw.com
- 梁家威,律师;邮箱:jiawei.liang@allbrightlaw.com
免责声明:本文内容仅为提供信息之目的由作者/锦天城律师事务所制作,不应视为广告、招揽或法律意见。阅读、传播本文内容不以建立律师-委托人关系为目的,订阅我们的文章也不构成律师-委托人关系。本文所包含的信息仅是作为一般性信息提供,作者/锦天城律师事务所不对本文做日常性维护、修改或更新,故可能未反映最新的法律发展。读者在就自身案件获得相关法域内执业律师的法律意见之前, 不要为任何目的依赖本文信息。作者/锦天城律师事务所明确不承担因基于对本文任何形式的使用(包括作为或不作为)而产生的一切责任、损失或损害。

