一、不方便管辖规则的变动

本次修法表面上增加了不方便管辖规则,但实际是将司法解释中不方便管辖的成熟规定上升为法律,并对适用条件进行完善,不属于新增制度。对比前后文本变化可以发现少量改动如下:
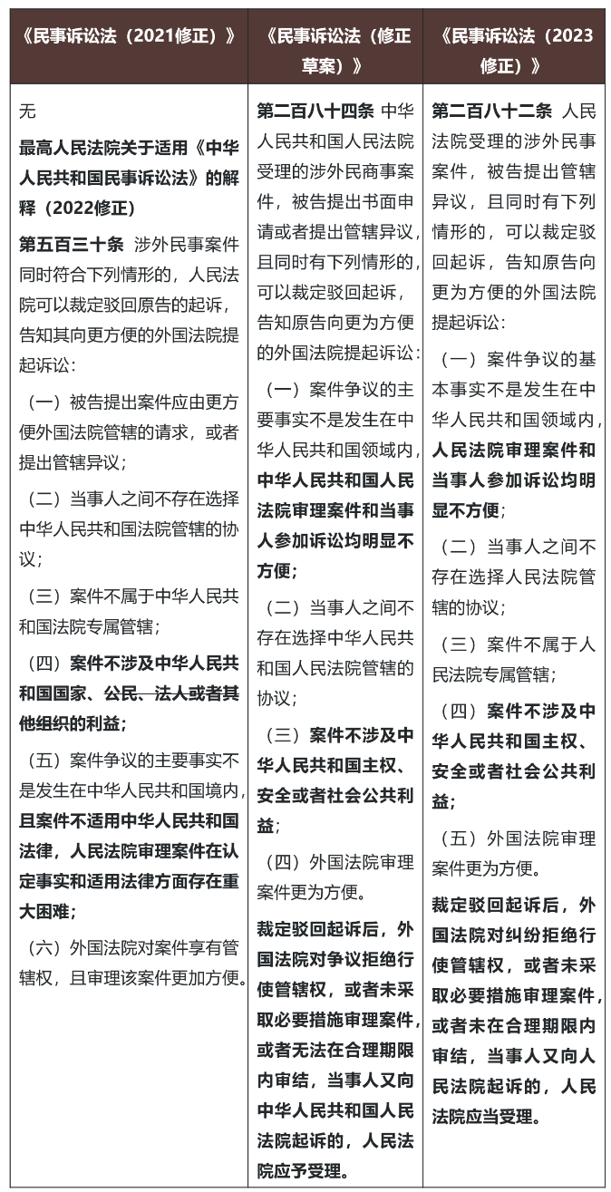
首先,新民诉法将司法解释“案件不涉及中华人民共和国国家、公民、法人或者其他组织的利益”条件改为“案件不涉及中华人民共和国主权、安全或者社会公共利益”,删去个体利益,保留国家和社会公共利益。司法解释规定在实践中的缺陷在于,一旦案件涉及个体当事人利益则导致绝大部分案件都难以满足适用不方便管辖的条件,使得部分真正存在不方便审理情形的案件却无法适用该制度。新民诉法修改后的审查因素将集中在国家和社会公共利益,而非个体利益。但这一改动不意味着个体利益完全不被考虑,修订后条文增加了“当事人参加诉讼明显不方便”作为新的考虑因素。
其次,将“案件不适用中华人民共和国法律,人民法院审理案件在认定事实和适用法律方面存在重大困难”替换为“人民法院审理案件和当事人参加诉讼均明显不方便”,在法院是否方便外增加考虑当事人是否方便。关于如何判断法院是否方便,根据司法实践,可以归纳出以下考虑因素:适用法律是否为外国法、送达是否便捷、证据是否为外语、证据是否需从域外获取、保全和判决执行是否可以在中国实现,等。[1]关于当事人是否方便尚无明确的判断标准,我们认为在商事案件中,当事人聘请律师进行诉讼成为常态,在由专业律师提供代理时,中外当事人仅需承担金钱成本,无需亲自出庭,因此构成当事人显著不方便的情形应当是有限的,至少不应仅因为原告为中国籍或居住在中国就构成“显著不方便”。
最后,增加兜底条款,解决当事人在外国法院无法及时获得救济的困境。相比司法解释,新民诉法增加了重新受理机制。重新受理的前提是,外国法院拒绝行使管辖权、未采取必要措施审理案件、或未在合理期限内审结。当事人在二次起诉时,需要证明符合上述条件之一,比如外国法院关于拒绝管辖的法律文书、外国诉讼法关于案件审理程序、期限的规定等。
二、企业常见问题:境外当事人如何在中国法院提出不方便管辖?
不方便管辖提出的前提在于中国法院具有管辖权,因此提出期限不受到管辖异议期的限制。但是,在实践中律师一般会建议当事人和管辖异议(如有)一并提出,目的是增加法院支持管辖异议的动力。
三、企业常见问题:第三人是否可以提出不方便管辖?
第三人分为无独立请求权第三人和有独立请求权第三人两种。如果是原告列在起诉状中的第三人,通常是无独立请求权第三人。由于无独立请求权第三人系辅助原被告其中一方主张的地位,不具有独立的主张,因此无权提出管辖异议[2]。而有独立请求权第三人主动加入诉讼相当于原告地位,应视为接受受诉法院管辖[3]。从上述管辖异议的基础理论出发,我们认为第三人可能也无权主张不方便管辖。
脚注:
[1](2021)粤13民辖终19号案:结合本案案情及有关证据,虽然各方当事人均为香港主体,本案不涉及内地公民、法人或者其他组织的利益,案件主要诉争的法律事实发生在香港特别行政区,当事人在案涉银行授信条款中也约定了适用香港特别行政区法律,香港特别行政区法院审理本案确有一定优势。但是,考虑到当事人在选择适用香港特别行政区法律的情况下有义务提供该地区法律、本案当事人均已委托内地诉讼代理人、案涉外文书面材料有中文翻译件、案件可采用网络开庭和电子送达的方式、本市与香港来往便利等等的因素,不论是从实体审理还是程序处理方面来说,本案准据法的查明、诉讼参加人参与诉讼的便利程度、送达程序的繁琐程度、审理中使用的语言文字、案件证据的取得等方面均不足以构成内地法院重大、明显的不方便管辖因素,故而案件在认定事实和适用法律方面并不存在重大困难。另外,上诉人汇丰银行还认为即便其向香港法院起诉并最终获得胜诉判决,也无法就润达公司、罗明生在香港持有的财产获得清偿。在此情况下,从保全行为和执行行为的可行性和有效性来说,原审法院对本案行使管辖权也合乎实际。因此,原审法院适用“不方便法院”原则驳回汇丰银行的起诉不当,应予纠正。汇丰银行对管辖权异议的上诉理由成立,本院予以支持。
(2022)川01民终12929号案:一审法院认为由香港法院管辖对本案审理更加便捷,但是对于“更加便捷”的理解应当根据案件的具体情况,从及时、有效和最大限度保护当事人合法权益出发,综合考量各种因素予以确定。本案中,虽然伏晞公司、瑞翔欧公司均系香港注册的公司,但是伏晞公司陈述其在大陆有办公地址,而瑞翔欧公司在大陆也有文书收件地址,亦即在文书的送达、证据获取等方面并不存在“非便利性”因素,并且,“判决能否得到执行”是适用“不方便法院原则”的重要考虑因素,一审法院已经裁定对戢金贵、艾乐丰公司名下财产在5257722.42元的范围内予以查封、扣押、冻结,判决后也有利于执行。
[2] 《民诉解释》第八十二条 在一审诉讼中,无独立请求权的第三人无权提出管辖异议,无权放弃、变更诉讼请求或者申请撤诉,被判决承担民事责任的,有权提起上诉。
[3] 法(经)复〔1990〕9号《最高人民法院关于第三人能否对管辖权提出异议问题的批复》:一、有独立请求权的第三人主动参加他人已开始的诉讼,应视为承认和接受了受诉法院的管辖,因而不发生对管辖权提出异议的问题;如果是受诉法院依职权通知他参加诉讼,则他有权选择是以有独立请求权的第三人的身份参加诉讼,还是以原告身份向其他有管辖权的法院另行起诉。二、无独立请求权的第三人参加他人已开始的诉讼,是通过支持一方当事人的主张,维护自己的利益。由于他在诉讼中始终辅助一方当事人,并以一方当事人的主张为转移。所以,他无权对受诉法院的管辖权提出异议。
来源:金杜研究院,https://www.kwm.com/cn/zh/home.html
作者:
- 关峰,合伙人,争议解决部;业务领域:涉外诉讼和仲裁,特别是涉及金融、资管、股权及保险和产品责任、商事合同等;邮箱:guanfeng@cn.kwm.com
- 赵冠男,顾问,争议解决部
特别声明:本篇文章的所有内容仅供参考与交流,不代表金杜律师事务所的法律意见以及对法律的解读。
延伸阅读:关峰、赵冠男:民诉法修改解读(一):中国法院对涉外案件扩大管辖
关峰、赵冠男:民诉法修改解读(二):与中国无实际联系,可以约定中国法院吗

