1月31日,日本汽车工业协会公布2023年日本汽车出口量442万多辆。据此前海关总署统计,2023年我国汽车出口522.1万辆,同比增加57.4%[1]。这意味着,中国汽车出口首次超越日本,成为全球第一大汽车出口国[2]。其中,新能源汽车出口为产业增添鲜明亮色,当前,我国每出口3辆汽车就有1辆是电动载人汽车[3]。2024年1月,随着中国头部新能源车企首艘汽车运输船正式投入运营、搭载新能源汽车出海欧洲,新能源汽车出口也越来越成为国产新能源品牌的主攻方向。汽车出口有严格的限制条件,只有获得出口许可资质或授权的企业方能从事自主品牌的新车出口,这一出口模式通常适用于在海外建仓设店的实力雄厚的新能源车企及其授权经销商,而暂时没有出海布局的新兴品牌或实力正处初期发展阶段的中小型车企,其自主生产的新能源汽车也正通过“平行出口”的方式,开拓俄罗斯、中亚、中东等海外市场。“平行出口”应当遵循哪些合规要求?面临哪些风险?参与主体应做好哪些准备?本文将逐一与读者探讨。
一、新能源汽车“平行出口”原因初探
“平行出口”并非法律概念,在实践中系由“未建有境外售后维修服务网点的生产企业”或非厂家授权经销商(即“流通企业”)将国内生产的新车在国内一次销售上牌后,以二手车的形式出口到国外。近年来海外市场对于新能源汽车的需求旺盛,国内新能源汽车保有量不断增长亟需流通,从目前的二手乘用车出口结构来看,平行出口的新能源新车占比约有9成[4],可以说新能源汽车出海进一步激发了二手车出口业务。
新能源汽车选择“平行出口”,原因如下:
1. 新车出口资质门槛高
根据《商务部、工业和信息化部、海关总署、质检总局、国家认监委关于进一步规范汽车和摩托车产品出口秩序的通知》(商产发〔2012〕318号)规定:
(1)对汽车生产企业实行出口资质管理,申报出口资质的汽车生产企业应列入工业和信息化部《车辆生产企业及产品公告》;具备有效的国家强制性产品认证(CCC认证);具备与出口保有量相适应的维修服务能力。
(2)对出口经营企业实行生产企业授权经营管理,符合出口资质条件的生产企业,可根据自身所属企业分类,授权一定数量的出口经营企业(含企业集团所属的进出口公司)出口本企业的产品;双方须在授权约定中对出口产品的质量保证、售后服务等连带法律责任予以明确。
(3)依据对生产企业上报的境外售后维修服务网点的审核情况、企业出口规模,对汽车生产企业授权实行分类管理,一、二、三、四类企业可授权出口经营企业分别为7、5、3、1家,2013年将未建有境外售后维修服务网点的汽车生产企业认定为“五类企业”,允许仅限自营出口,但自2014年起,未建有境外售后维修服务网点的生产企业不得授权或自营出口。
符合上述条件的汽车生产企业需每年向所在地商务主管部门提交申请材料,经审批,由商务部会同工业和信息化部、海关总署、质检总局、国家认监委于每年12月正式发布下一年度《符合申领汽车和摩托车出口许可证条件企业名单》,12月15日起,商务部授权的许可证发证机构凭该名单开始发放下一年度出口许可证。企业持合同、出口许可证等必要凭证和批准文件向出入境检验检疫机构报检通过后,方可向海关办理出口手续。
根据《商务部 工业和信息化部 市场监管总局关于公布2024年度符合申领汽车、摩托车、非公路用两轮摩托车及全地形车出口许可证条件企业名单的公告》(商务部公告2023年第58号),2024年度符合申请汽车出口许可证条件的汽车生产企业有529家,其授权出口经营企业有856家,两类企业相比2023年共增加约180家。尽管有资质的新车出口企业数量逐步增长,但现阶段的门槛限制仍然无法满足部分未建有境外售后维修服务网点的中小型新能源车企出口其自主品牌汽车的需求。
2. 二手车出口政策优势
2019年起我国开始试点并逐步扩大二手车出口地区范围,截至目前,我国开展二手车出口业务的地区共计39个,覆盖28个省(自治区、直辖市),二手车出口企业超过400家[5],出口量呈快速增长态势,且以平行出口新能源汽车为主。“平行出口”一方面迎合市场需求,另一方面也符合政策要求。根据《商务部 公安部 海关总署关于支持在条件成熟地区开展二手车出口业务的通知》(商贸函〔2019〕165号)、《商务部办公厅、公安部办公厅、海关总署办公厅关于加快推进二手车出口工作有关事项的通知》(商办贸函〔2019〕335号)、《商务部 公安部 海关总署关于进一步扩大开展二手车出口业务地区范围的通知》(商贸函〔2022〕537号)相关规定,二手车出口政策较新车出口而言体现如下特点:
(1)资质名单备案制:省级商务主管部门综合考虑二手车车源整合能力、海外市场渠道、售后服务保障能力、信用记录等情况,严格甄选出口企业,同时建立考核与退出机制,实行年度考核,通过甄选的企业名单及年度考核结果报商务部备案。该名单无需像新车出口一样发布公示,经备案的二手车出口企业向本地区省级(含计划单列市)商务主管部门申领出口许可证即可。
(2)出口检验要求更为灵活:新车出口须向出入境检验检疫机构提交所出口产品符合相应准入要求的证明,进口国准入法律法规不明确的,由出入境检验检疫机构按照质检总局指定的相关技术规范实施检验;而二手车出口虽也应符合出口目标国市场准入标准,但出口目标国无准入标准的,出口车辆符合二手车出口地区相关标准即可,地区标准参照《二手乘用车出口质量要求》(WM/T8-2022)和《二手商用车辆及挂车出口质量要求》(WM/T9-2022),由有关部门指定或认可的第三方车辆检测机构检测并出具检测合格报告。
(3)“一批一证”:自2019年11月1日起,出口企业可在许可证申请表上同一商品编码项下最多申请20辆二手车。申请数量应与实际报关数量一致,并一次完成清关。相比新车出口“非一批一证”,极大提高了清关效率。
“平行出口”在新能源汽车出海热潮中悄然流行。在国内二手车企业竞相追逐、市场火热的现状下, 2023年9月28日,商务部外贸司发出关于公开征求《二手车出口有关事项的公告(征求意见稿)》(下称“《征求意见稿》”)意见的通知,该《征求意见稿》反映出国家在进一步鼓励二手车出口,未来将可能对二手车出口不限试点地区、不限企业数量,进一步降低企业准入条件,如“二手车流通企业具有固定经营办公场所及二手车展示、销售场所,具有汽车销售或贸易经验,具备二手车鉴定评估能力,雇佣至少3名鉴定评估专业人员,近2年均无违法违规、严重失信行为”即可申请出口许可资质。同时,该《征求意见稿》也将进一步推动各主管部门及时配套各项监管制度,以维护稳定健康的市场秩序以及中国品牌和中国制造的良好形象。
二、新能源汽车“平行出口”的流程要求及相关合规风险
1. “平行出口”应遵循二手车出口流程要求

2. 新能源汽车“平行出口”面临的合规风险
(1)收车审核不全面,存在走私国家禁止进出口货物罪的风险
根据《商务部 公安部 海关总署关于支持在条件成熟地区开展二手车出口业务的通知》(商贸函〔2019〕165号),二手车出口企业是质量追溯责任主体,应严格履行出口产品检测、如实明示车辆信息等义务。故,收车审核至关重要,包括对车辆基础信息及相关凭证的核验、车辆实际状况的检测鉴定等。
我国对于旧机动车进出口有严格的禁限要求:进口方面,《禁止进口的旧机电产品目录》全面禁止进口所有旧机动车;出口方面,通过《中华人民共和国对外贸易法》禁止出口原因及商务部会同国务院其他部门出台二手车出口管理相关法规和部门规章,明确禁止部分二手车出口。《最高人民法院、最高人民检察院关于办理走私刑事案件适用法律若干问题的解释》(法释〔2014〕10号)(下称“走私刑事案件司法解释”)第十一条对“走私旧机动车、切割车、旧机电产品或者其他禁止进出口的货物、物品二十吨以上或者数额在二十万元的”[6]情形认定构成《刑法》第一百五十一条“走私国家禁止进出口的货物、物品罪”。
根据《中华人民共和国对外贸易法》第十五条、第十七条以及《中华人民共和国货物进出口管理条例》第三十三条、第三十四条规定,国家基于下列原因,可以限制或者禁止有关货物、技术的进口或者出口:(一)为维护国家安全、社会公共利益或者公共道德,需要限制或者禁止进口或者出口的;(二)为保护人的健康或者安全,保护动物、植物的生命或者健康,保护环境,需要限制或者禁止进口或者出口的……(十)依照法律、行政法规的规定,其他需要限制或者禁止进口或者出口的。此外,国务院对外贸易主管部门(即商务部)或者由其会同国务院其他有关部门,经国务院批准,可以在《对外贸易法》第十五条和第十六条规定的范围内,临时决定限制或者禁止公布限制或者禁止进出口的货物、技术目录以外的特定货物、技术的进口或者出口。商务部会同国务院其他部门发布的禁止出口的二手车类型,属于法律规定的“禁止出口货物”,例如:达到《机动车强制报废标准规定》规定的报废标准的机动车,以及距规定要求使用年限1年以内(含1年)的机动车不得出口;严禁不合格或被盗抢车辆、拼装车辆出口[7]。
尽管新能源汽车“平行出口”多为“伪二手车”(即新车),达到《机动车强制报废标准规定》规定的报废标准或非法拼(组)装的风险较小,但仍然不排除存在其他禁止出口的情形而被谎报为符合出口条件的可能。此外,《征求意见稿》第六条还在现行规定基础上进一步完善“二手车禁止出口情形”[8],供二手车出口企业参考,例如:在抵押期间或者处于海关监管期内的车辆;在人民法院、人民检察院、行政执法部门依法查封、扣押期间的车辆;发动机号码、车辆识别代号或者车架号码与登记号码不相符,或者有凿改迹象的车辆;车辆法定证明、凭证不全的车辆;道路交通安全违法行为和交通事故未处理完毕的车辆等。
《中华人民共和国货物进出口管理条例》第六十四条规定,进口或者出口属于禁止进出口的货物,依照刑法关于走私罪的规定,依法追究刑事责任;尚不够刑事处罚的,依照海关法的有关规定处罚;国务院外经贸主管部门并可以撤销其对外贸易经营许可。如果二手车出口企业未能尽到全面的收车审核义务,或在收车时明知该车辆系禁止出口货物而采取伪造车辆铭牌、篡改车辆识别代码等方式逃避海关监管[9],导致实际出口的二手车属于“禁止出口的旧机动车”并达到二十吨或者数额在二十万元以上的,则根据《刑法》第一百五十一条、走私刑事案件司法解释第十一条规定,该二手车出口企业将可能因涉及刑事犯罪而被判处罚金,其直接负责的主管人员和其他直接责任人员将被处五年以下有期徒刑或者拘役,并处或者单处罚金;情节严重的,处五年以上有期徒刑,并处罚金。
(2)备案许可有限制,存在伪造、变造或买卖出口许可证的风险
在国家保持试点及备案模式的现状下,大量二手车商开展新能源汽车“平行出口”业务仍需通过企业备案获得出口许可,这将可能存在有个别无备案资质的二手车商滥用已备案企业名义申领出口许可证,对此《征求意见稿》在出口许可证申领流程中已经明确“通过审核的二手车出口企业按照‘谁出口谁申领’原则……不可由其他企业或者个人代为申请”,如正式实施,将一定程度上遏制备案资质的滥用。
对于伪造、变造或买卖出口许可证的违法经营者,根据《货物出口许可证管理办法》第三十九条规定,依照刑法关于非法经营罪或者伪造、变造、买卖国家机关公文、证件、印章罪的规定,依法追究刑事责任;尚不够刑事处罚的,依照海关法等相关法律法规的有关规定处罚。在《商务部办公厅 海关总署办公厅关于二手车出口许可证申领无纸化作业有关事项的通知》(商办贸函[2019]297号)明确“海关以出口许可证件联网核查的方式验核出口许可证电子证书”之后,伪造、变造出口许可证的违法难度相应增高。
然而,行业中仍有二手车出口企业通过买卖出口许可证的方式,将无资质二手车商已收购、检测的车辆直接纳入许可证名单中出口,降低自主收车成本,不再参与整备检测,仅从中赚取提供出口许可的费用。该种模式下,二手车质量缺乏有效保障,如出口海外后确实产生质量问题,一方面影响二手车出口企业的后续业务开展和信用评价,更严重者将面临刑事责任。根据《刑法》第二百二十五条非法经营罪的规定,买卖进出口许可证扰乱市场秩序,情节严重的,处五年以下有期徒刑或者拘役,并处或者单处违法所得一倍以上五倍以下罚金;情节特别严重的,处五年以上有期徒刑,并处违法所得一倍以上五倍以下罚金或者没收财产。
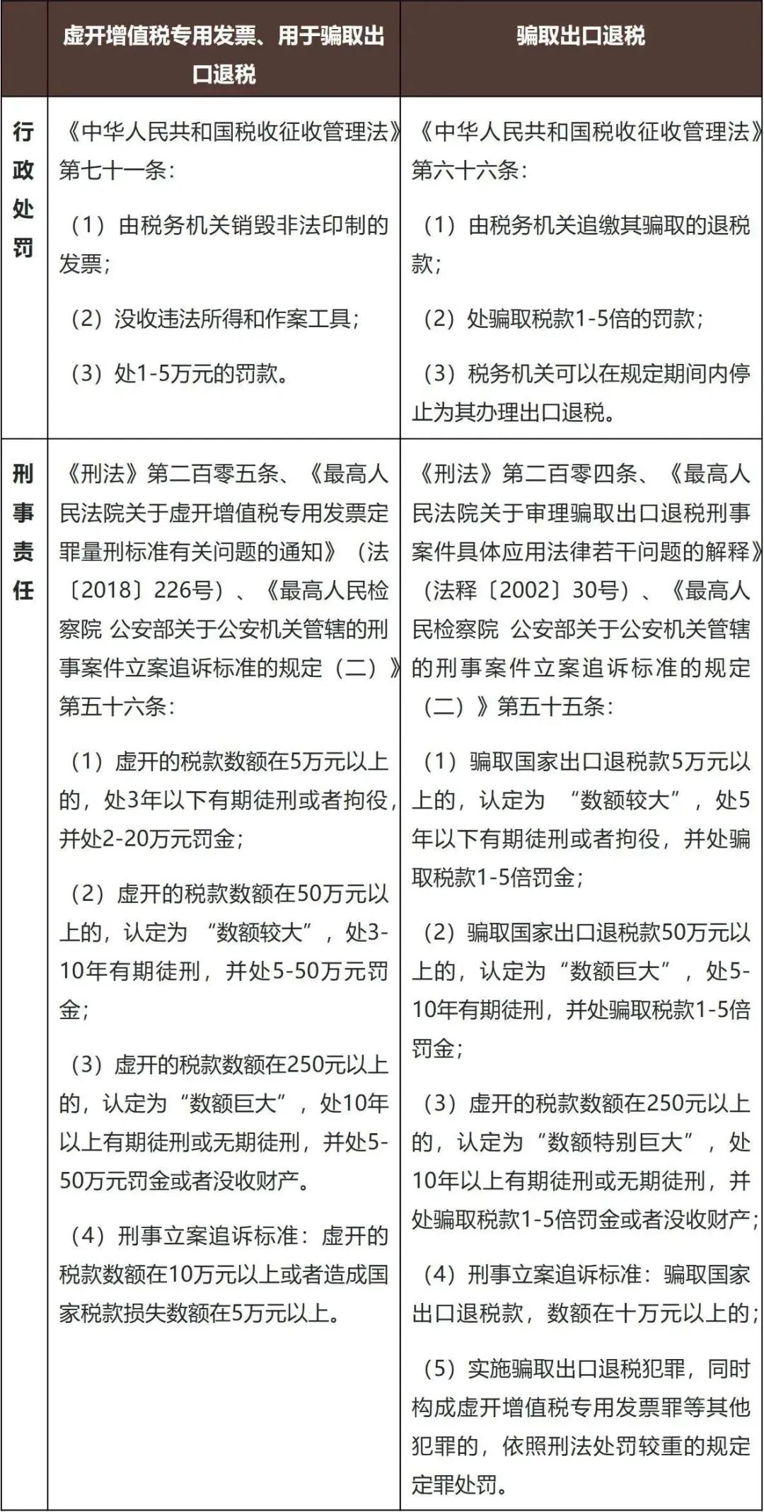
(3)出口退税利润低,存在虚开发票、骗取出口退税的风险
新能源汽车“平行出口”业务在初期拥有高利润的巨大吸引力,形成“风口”,但随着国内大量二手车商家的涌入内卷,以及主要目的国税收成本的提高(如俄罗斯自2023年8月1日起增加对进口车辆的报废税[10]),海外经销商压缩采购价格,导致“平行出口”整体利润率开始明显下滑,出口退税的税金成为主体利润,甚至是唯一的利润[11]。
目前二手车出口企业退税有以下几种情况:

《关于促进汽车消费的若干措施》(发改就业〔2023〕1017号)强调“加强出口退税的政策辅导和服务,支持鼓励达到相关质量要求的二手车出口。”目前,二手车出口企业可按国内收购二手车时获得的增值税专用发票上显示的征收税率予以退税[12]。增值税专用发票系企业申请出口退税的重要凭证,在“平行出口”利润不断被挤压的情况下,不排除个别二手车企业铤而走险,选择通过虚开增值税专用发票的方式骗取出口退税,由此将面临以下行政、刑事风险:

(4)出海售后不完善,存在对中国制造、自主品牌形象产生不利影响等商业风险
随着新能源汽车“平行出口”量大幅增长,对于其海外的售后配套需求也日益增多,而“平行出口”实际上并非汽车厂商授权经销,已有头部新能源汽车品牌在海外市场发布官方公告“在海外市场非授权经销商处购买的汽车不享受质保”。实质上同为“新车”,“平行出口”与“新车出口”的海外待遇却天差地别。因此,在缺乏海外新车销售质保服务的情况下,新能源汽车“平行出口”的海外售后保障不完善将可能对中国制造及新能源自主品牌形象产生不利影响。
尽管我国在2019年试点二手车出口之初已经明确提出要“做好境外售后服务保障”,要求地方商务主管部门要导二手车出口企业制定合理的市场规划,建立与出口品牌、数量相应的境外维修备件供应体系,督导出口企业建立质量问题应急响应机制,及时协调解决海外质量和售后服务重大问题;然而,在实际操作中,海外售后服务发展进程仍然不及预期,还需地方政府政策扶持引导建设海外仓、国际营销及售后服务网点,在这一过程中,不排除有二手车出口企业通过虚报境外售后信息以争取备案的情况。
三、新能源汽车“平行出口”中境内主体应关注的合规建议
1. 二手车出口企业
作为“平行出口”的核心,二手车出口企业集“资质许可适用主体、质量追溯责任主体、申报通关责任主体、出口退税申请主体”为一体,应当切实履行责任义务,关注以下几点:
(1)加强收车审核与准入检测:建立车源商业伙伴评估与分级管理机制,设置车源信息登记表详尽记录车辆权属状态并核验信息真实性,对于拟出口车辆质量进行独立检测或对既有检测报告进行专业验核,加强出口许可“一批一证”范围内的车辆管理,避免因车辆来源不清、质量存疑导致涉嫌走私国家禁止进出口货物或买卖出口许可证的违法情形;
(2)建立并执行二手车出口全流程制度及操作系统:制定完善的出口流程制度,明确企业各部门职责,加强员工业务合规培训,建设企业二手车出口操作系统,以合法系统公式分析及流程无缝衔接逐步替代人工判断处理,加强对于各类单证、申报信息的复核纠错能力,避免虚开增值税专用发票、骗取出口退税等违法情形;
(3)及时跟进标准及政策变化:“平行出口”产生于汽车政策发展完善的过程中,仍存在较多不稳定因素,二手车出口企业应设专人或渠道广泛获取筛选信息,跟进海外二手车市场及新能源汽车市场的政策变化,及时调整出口业务模式及售后服务模式,避免不必要的成本损失。
2. 汽车生产厂商
对于新兴汽车生产厂商而言,尽管“平行出口”是未经其授权的实质新车出口行为,但一定程度上也是向海外推广宣传汽车自主品牌的一种现实渠道,为保障品牌声誉不受二手车市场可能存在的恶性竞争所影响,建议汽车生产厂商与二手车出口企业“化竞争为合作”:
(1)将国内授权经销渠道与二手车交易渠道进行对接:建立二手车出口企业合作名单,为海外销售渠道广、销量大的二手车出口企业提供优质“平行出口”车源,协商合理定价;
(2)推动与二手车出口企业实现信息共享:将“平行出口”数据纳入企业经营数据分析中,通过二手车出口企业“出海探路”及海外渠道信息反馈,进一步升级完善国内汽车制造;
(3)与二手车出口企业协商共建海外售后站点:共同与境外优质经销商和售后渠道合作、对境外售后维修人员培训,节省海外售后投入成本,同时借此良好基础进一步发展自建境外售后维修服务网点,以达到新车自营及授权出口的资质要求,进一步推广新车海外销售。
3. 政府主管部门
政府主管部门在新能源汽车“平行出口”的风潮中应更加关注跨部门联动管理与跨地区资源引导,建议考虑以下几方面:
(1)善用行业资源跨区域协同发展:引导各二手车出口企业通过全国及各地行业协会共享信息与资源,共建二手车出口行业信用体系,就境外售后点建设进行按国别、按品牌、按车况等分类引导,使企业集中力量办事,在有限的成本投入中共同创造最大效益,实现互利共赢;
(2)完善平台联网监管:《征求意见稿》已明确省级商务主管部门、工业和信息化部门、公安部门、海关、交通运输部门等应承担的相应责任,后续如进一步扩大试点或全国推广,则监管的压力将进一步提升,建议尽快建立联动监管平台,各部门将相关职责对应的环节及数据纳入平台共享,将每一台二手车从境内收购、跨境出口到境外售后全流程联网核查监管,设置平台预警及评价平台内二手车出口企业等功能,有效避免不法分子“钻空子”。
(3)推动国际协作与细化业务指引:二手车标准各国不同,部分发展中国家和地区还没有形成二手车标准,为保障未来二手车出口市场的稳步拓展,建议加强该领域的国际协作,推动中国标准走向世界,同时进一步细化官方业务指引,为二手车出口行业提供合规发展方向。
四、结语
2024年,新能源汽车出口仍然是我国外贸热点。然而,美国等国家也正计划通过加征关税、国家安全审查等方式意图限制中国新能源汽车出口的强劲势头,即使是俄罗斯等需求正盛的地区也逐步提高了准入门槛,严查低价汽车进口。机遇与挑战并存,中国汽车出口企业未来应更加积极探索多元化的应对方案,不断完善自身合规建设,方能勇立潮头、行稳致远。
脚注:
[1] 海关总署:2023年中国汽车出口同比增加57.4%
http://www.news.cn/auto/20240112/baec1b2a704d4a2a8eb83a462ab223b7/c.html
[2] 首超日本!中国,全球第一https://mp.weixin.qq.com/s/9uT5wemCrpOKJD7B-GNmJQ
[3] 2023年我国货物贸易进出口好于预期,实现促稳提质目标
http://gdfs.customs.gov.cn/customs/302249/hgzssldzj/mtbd83/5627580/index.html
[4] 电厂|平行出口,新能源汽车催生的另类风口https://www.thepaper.cn/newsDetail_forward_24698143
[5] 二手车出口,全面放开前奏,任重道阻且长https://new.qq.com/rain/a/20231022A01W3300
[6] 《最高人民法院、最高人民检察院关于办理走私刑事案件适用法律若干问题的解释》(法释〔2014〕10号)第十一条:走私国家禁止进出口的货物、物品,具有下列情形之一的,依照刑法第一百五十一条第三款的规定处五年以下有期徒刑或者拘役,并处或者单处罚金:……(六)走私旧机动车、切割车、旧机电产品或者其他禁止进出口的货物、物品二十吨以上不满一百吨,或者数额在二十万元以上不满一百万元的……
[7] 《商务部、公安部、海关总署关于支持在条件成熟地区开展二手车出口业务的通知》(商贸函〔2019〕165号)
[8] 商务部外贸司关于公开征求《二手车出口有关事项的公告(征求意见稿)》意见的通知:六、禁止出口情形
存在以下情形之一的二手车,禁止出口:
(一)达到《机动车强制报废标准规定》规定的报废标准的车辆以及距规定报废期限使用年限一年以内(含一年)的车辆;(二)在抵押期间或者处于海关监管期内的车辆;(三)在人民法院、人民检察院、行政执法部门依法查封、扣押期间的车辆;(四)通过盗窃、抢劫、诈骗等违法犯罪手段获得的车辆;(五)发动机号码、车辆识别代号或者车架号码与登记号码不相符,或者有凿改迹象的车辆;(六)走私、非法拼(组)装的车辆;(七)车辆法定证明、凭证不全的车辆;(八)检测结果不合格的车辆;(九)道路交通安全违法行为和交通事故未处理完毕的车辆;(十)其他法律法规禁止交易、出口的车辆。
[9] (2021)内2501刑初1号刘某、国某走私国家禁止进出口的货物、物品罪刑事一审刑事判决书:“被告人刘某、国某逃避海关监管,采取替换里程表、伪造车辆铭牌和合格证等方式,将旧自卸车以库存车名义申报出口,二被告人的行为已构成走私国家禁止进出口的货物、物品罪。”
[10] 俄罗斯进口汽车市场8月起执行新报废税政策
http://shanghai.customs.gov.cn/urumqi_customs/3983093/3983094/5264277/index.html
[11] 1辆车赚1万美金?新能源汽车平行出口成潮流https://new.qq.com/rain/a/20230731A00UN200
[12] 商务、税务部门合力落实退税政策 推动二手车出口业务蓬勃发展
http://swj.changchun.gov.cn/ywxx/gzdt/202209/t20220901_3058618.html
来源:金杜研究院,https://www.kwm.com/cn/zh/home.html
作者:
- 冯晓鹏,合伙人,合规业务部;业务领域:跨境电子商务、海关与贸易合规及争议解决;邮箱:fengxiaopeng@cn.kwm.com
- 王溢美,主办律师,合规业务部
声明:本篇文章的所有内容仅供参考与交流,不代表金杜律师事务所的法律意见以及对法律的解读。

