在全球化的商业环境中,品牌识别已成为企业成功的关键因素之一。商标作为一种无形资产,不仅代表了企业的商誉与品质,还是其市场竞争力的体现。随着企业跨国经营的日益频繁,商标海外注册的需求亦随之增加。然而,传统的商标注册流程常常因耗时较长而无法满足企业迅速扩张的需求。因此,快速审查制度的引入对于加速商标海外注册过程具有重要意义。
快速审查制度是各国知识产权局为提升商标注册效率而设立的一项加速审查机制,它允许申请人在特定条件下通过简化的审查流程快速完成商标注册。这种快速审查制度在许多国家都有实施,旨在帮助申请人在较短时间内获得商标保护。
商标快速审查主要有两种渠道。第一种是通过满足官方要求的一些形式条件而进行的快速审查,最主要的特点是要求商标申请内容尽量简单,比如需要从规范商品列表中选择商品、商标类型是传统的商标等,以主动给审查员的工作提供便利条件。这种快速审查不需说明理由,对申请人来说相对简单。第二种是通过说明特殊理由而进行的快速审查,最主要的特点是申请人需要向商标主管机关说明需要进行快速审查的特殊情形,如商标已经投入实际使用需要尽快获得商标权以确保合法使用、发现有侵权行为需要尽快获得商标权以便及时采取有效维权措施、收到第三方的侵权警告函需要尽快获得商标权进行抗辩等,需要向商标主管机关证明获得商标权对申请人的紧迫性。这种快速审查程序最终是否能够被准许需要根据商标主管机关的判断而定,申请该程序有一定难度。
本文就上述两种渠道分别对海外部分国家/地区快速审查制度进行简要介绍。
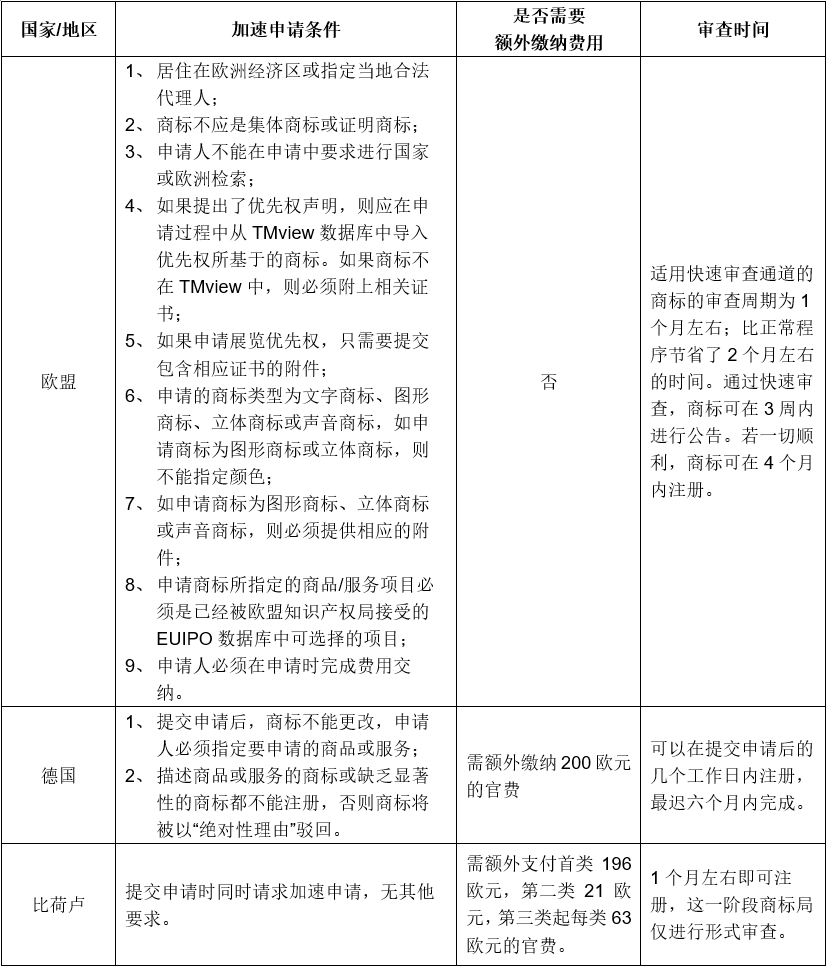
一、符合形式条件进行快速审查的国家/地区

从上表可以看出,以本渠道进行快速审查的国家基本为只进行形式审查和绝对理由审理,而不进行相对理由审查(即在先冲突性审查)的国家/地区,其申请流程相对而言比较简单和宽松,故一般只要申请符合形式上的要求即可。但需要指出,因上述国家不进行在先冲突性审查,故加速申请程序并不代表商标已经确实权,若后续审查过程中被驳回或被异议,仍可能导致该商标注册无效。
二、通过说明特殊理由进行快速审查的国家/地区

以本渠道进行快速审查的国家基本都是需要对商标申请进行全面性审查的国家/地区,如果像欧盟一样仅符合形式要件即可进行快速审查,势必会增加商标审查部门的审查压力,反而会降低商标审理质量和审查效率。虽然这种快速审查申请需要申请人举证并主动说明特殊情形,具有一定的申请门槛,申请程序也较为严格,但这样可以不浪费审查资源,如果申请能够被官方接受,则可以迅速应对紧急情况,有助于优先处理敏感案件。
三、选择和利用商标海外注册快速审查制度几点建议
在选择和利用商标海外注册快速审查制度时,申请人还应注意以下几点:
1. 了解目标市场的具体快速审查条件和流程,确保满足所有适用要求。
2. 评估自身商标的实际使用情况和市场需求,选择最合适的快速审查程序。
3. 提前准备可能需要的补充材料和证据,以确保顺利通过快速审查。
4. 注意快速审查可能不适用于所有类型的商标(如非传统商标、集体商标、证明商标等),要根据商标类型做出合理规划。
5. 尽管快速审查可以节省时间,但仍需保持合理的预期,因为某些特殊情况可能导致审查延误(如补正、暂缓审查、驳回、异议等)。
综上所述,商标海外注册快速审查制度提供了加快商标注册流程的便捷途径。不同国家的制度各有特点,企业应根据自身的业务需求和目标市场的要求,合理选择和利用快速审查制度。同时,要确保在申请过程中满足所有适用条件,并提供必要的补充材料和证据,以便顺利完成快速审查,使得企业能够更好地在全球市场中保护其知识产权。
参考文献
1.http://www.ciplawyer.cn/html/qtsb/20191022/143113.html
2.https://www.euipo.europa.eu/en/trade-marks/how-to-apply/fast-track-conditions
3.https://www.dpma.de/english/trade_marks/application/index.html
5.https://tmep.uspto.gov/RDMS/TMEP/current#/current/TMEP-700d1e1.html
7.https://www.jpo.go.jp/e/system/trademark/shinsa/shohyo_fast_e.html
8.https://www.jpo.go.jp/e/system/trademark/shinsa/outline_accelerated_trademark.html
9.https://elaw.klri.re.kr/kor_service/lawView.do?hseq=39314&lang=ENG (Enforcement Decree Of The Trademark Act/article 12)
10.https://www.sohu.com/a/785850046_361113
11.https://trademark.jp/ip/detail/2255
13.https://www.hfgip.com/zh/news/30284
14.https://www.myipo.gov.my/?page_id=2171&lang=en/#expedited_examination
来源:知产力
作者:吴颖,中国贸促会专利商标事务所上海办公室;邮箱:wuying@ccpit-patent.com.cn
声明:本文仅代表作者观点,不代表知产力立场。

