本文为本系列文章的第六篇,简要介绍了出海企业总部或者运营地常见热门选项,重点就新加坡与香港以及沙特与阿联酋作为对比进行分析。
一、新加坡或香港
基于我们惯常了解到的出海企业的出海需求并综合市场环境、监管及税收角度等方面的综合考量,新加坡往往是中国公司设立业务中心总部的优选方案之一。主要考虑点包括:新加坡的市场环境成熟且活跃,当地监管层对于外资引入较为开放,国际上对新加坡公司的进出口管制限制也较少。除国防相关行业及其他个别特殊行业外,新加坡对外资的运作基本没有特殊限制。对于高科技行业,新加坡尤其呈鼓励态度,目前已有较多中国背景的相关创业公司陆续在新加坡开展业务,逐渐形成产业集群。更为重要的是,国际上对于新加坡公司也暂未附加较为严格的进出口管制限制,使得以新加坡为总部的跨国公司在供应链方面也可享有更多元化的选择。
我们通过下表就新加坡和香港[1]在不同方面的优劣势进行了简要总结:

因此,新加坡长期以来均为出海企业境外总部的热门选择项,出海企业在新加坡设立总部的优势提炼如下:

二、沙特或阿联酋
(一)基本信息介绍
沙特阿拉伯王国(“沙特”)是西亚北非地区最大的经济体。沙特是石油输出国组织、世界贸易组织、阿拉伯国家联盟、伊斯兰合作组织、海湾阿拉伯国家合作委员会的重要成员,也是二十国集团(G20)中唯一的阿拉伯国家。沙特还是伊斯兰教第一圣地麦加和第二圣地麦地那的所在地,在中东乃至世界范围内的政治、经济和宗教领域拥有举足轻重的地位,首都为利雅得。
阿拉伯联合酋长国(“阿联酋”),是由阿布扎比、迪拜、沙迦、阿治曼、乌姆盖万、哈伊马角和富查伊拉7个酋长国组成的联邦国家,每个酋长国内部享有高度自治权,首都为阿布扎比。伊斯兰教是国教,但阿联酋对各种宗教和文化持开放态度。阿联酋以其丰富的石油资源、发达的旅游业、繁荣的贸易和金融服务业而闻名于世。
(二)法律体系简要介绍
1. 沙特
沙特法律体系主要依托于伊斯兰教法,包括古兰经、先知穆罕默德的圣训、学者共识以及类比等四个主要法律来源。近年来,随着响应沙特愿景2030(定义见下文)建立现代化的法律体系的号召,沙特也在进行司法改革,逐步引入成文法来补充传统的伊斯兰教法。例如2023年6月,沙特通过了具有里程碑意义的《沙特民事交易法》(Saudi Civil Transactions Law),这是沙特首次将管辖合同和侵权行为的法律编入法典。
2. 阿联酋
1971年阿联酋建国后,在联邦宪法基础上设立了联邦最高法院为首的联邦司法机构。此后经过数十年的发展,逐步形成了联邦和地方双重法律体系。从法系划分角度来看,阿联酋是混合法系的典型代表,其法律制度受到大陆法系、伊斯兰法系、英美法系和习惯法等多种法系和法律制度的影响[2]。整体而言,阿联酋宪法是阿联酋法律体系的基础,规定了国家的治理原则、酋长国之间的法律关系以及国家机构的职能和责任。联邦法律由联邦政府制定,对所有七个酋长国具有约束力。伊斯兰教法在阿联酋法律体系中占有重要地位,特别是在家庭法和继承法等领域。每个酋长国都有权制定适用于本地区的法律,这些法律可能在土地所有权、商业活动、金融交易等方面与联邦法律有所不同。阿联酋的某些经济特区(如迪拜和阿布扎比)实施普通法原则,为商业纠纷提供特定的法律框架。阿联酋近期进行了一系列法律改革,包括放宽入籍限制、解禁未婚男女同居、放松禁酒令、自杀非罪化、放宽外国人投资门槛和废除抵制以色列等内容。
根据2023-2024年全球创业观察报告(Global Entrepreneurship Monitor (GEM) 2023/2024 Global Report),阿联酋已连续第三年在国家创业环境指数排名全球第一[3]。
(三)政府政策
1. 沙特
沙特愿景2030[4](Saudi Vision 2030,“愿景2030”),系为讲述沙特未来15年发展目标的文件。该文件由2016年4月25日在内阁会议上经沙特国王批准,由王储继承人萨勒曼正式公布。愿景2030分为社会、经济、国家建设三大主题,强调实现“社会欣欣向荣、经济繁荣兴旺、国家理想远大”的目标。
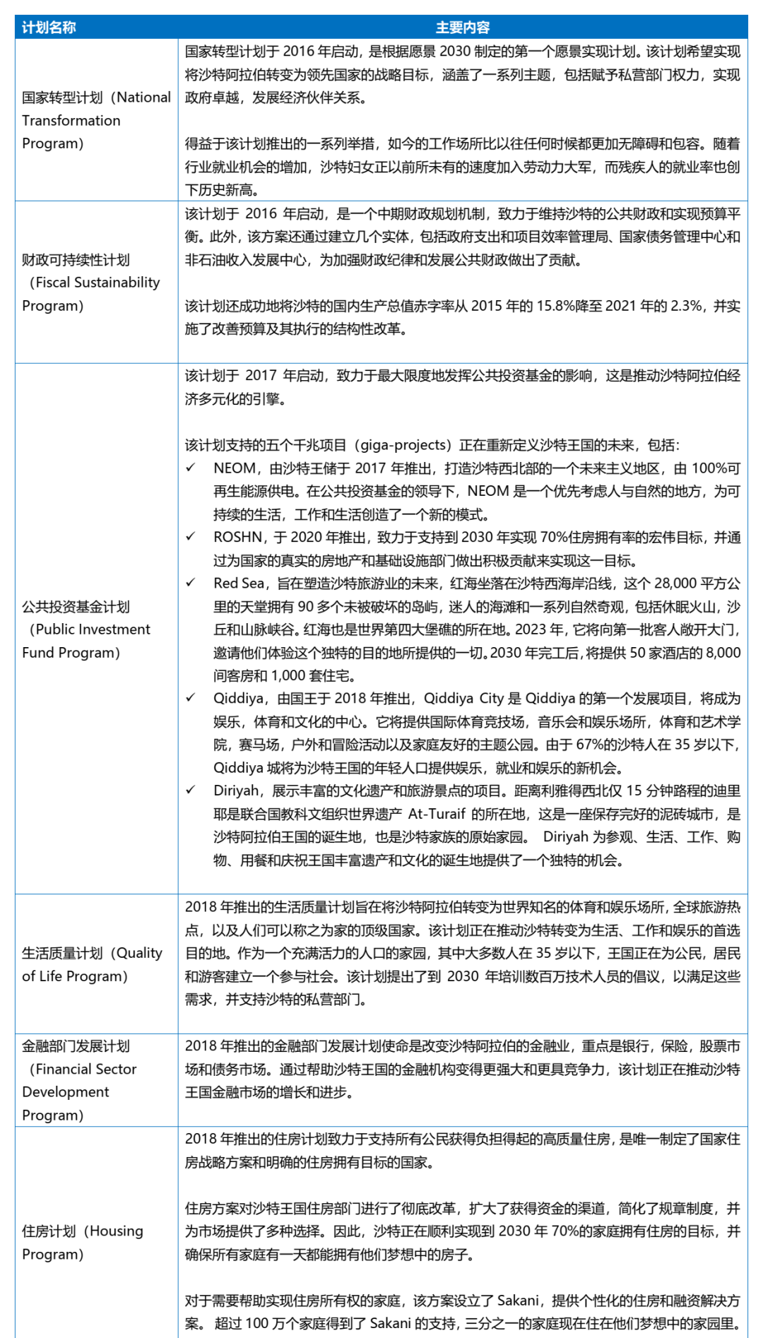
愿景实现计划(Vision Realization Program)是愿景2030背后的驱动力,致力于将愿景变为现实。每个愿景实现计划都有一个具体的路线图,其中包括经批准的交付计划,重点是在五年内实现具体目标和关键绩效指标,愿景实现计划包括:


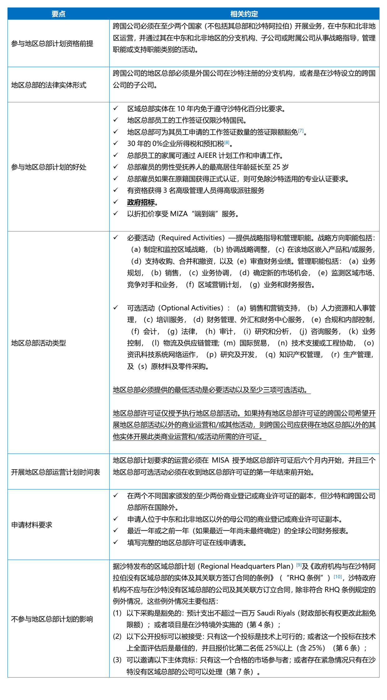
地区总部计划(Regional Headquarter Program)[5],于2024年1月1日生效,作为愿景2030的一部分,该计划旨在将沙特定位为跨国公司的主要区域中心。该计划项下的“地区总部”指的是一家跨国公司根据沙特法律正式设立的单位,目的是支持、管理其在中东和北非地区[6]的分支机构、子公司和附属公司,并为其提供战略指导,具体而言:

2. 阿联酋
阿联酋亦公布了促进创新和塑造未来的政府战略和愿景[11],包括:“我们阿联酋2031”、“五十年宪章”、“未来发展战略”、“阿联酋百年2071”和“国家先进创新战略”。以“我们阿联酋2031(We The UAE 2031)”[12]为例,其是在2022年11月22日举行的阿联酋政府年度会议上推出的。所有政府实体和机构以及私营部门将合作,确保根据该计划的十年框架推进发展进程。阿联酋2031年愿景是一项国家计划,通过该计划,阿联酋将在未来10年继续其发展道路,重点是社会、经济、投资和发展方面。该计划旨在加强阿联酋作为全球合作伙伴和有吸引力和影响力的经济中心的地位。
外国投资者在阿联酋的投资有两种选择:
(1)外国投资者在阿联酋境内设立的自由区(Free Zone)或经济特区(Special Economic Zone)进行离岸投资(Offshore Investment)(统称“自由区”);以及
(2)外国投资者在自由区以外的阿联酋其他区域进行在岸投资(Onshore Investment)[13](统称“在岸”)。自由区和在岸投资为不同的司法管辖区(Jurisdiction),适用的法律(包括外资准入规则)也不相同:
3. 自由区投资
自1985年在阿联酋迪拜设立第一个自由区以来,目前阿联酋境内设立的自由区已超过40个,主要集中在阿布扎比与迪拜,其中最著名的是迪拜国际金融中心(Dubai International Financial Centre,“DIFC”)和阿布扎比全球市场(Abu Dhabi Global Market,“ADGM”)。阿联酋境内每一个自由区都是互相独立的司法管辖区,其各自适用不同法律,但总体而言,法律制度健全、商业环境友好、区域内实体无外资股比限制是诸多自由区共同的特点。根据《对外投资合作国别(地区)指南阿联酋(2021年版)》[14],外国投资者在自由区投资的优势主要体现在:
(1)外资企业可100%控股,无股比限制;
(2)资本与货物可全部回流,允许收入及利润100%汇回本国;
(3)无最低投资资本要求;
(4)股东责任仅限于实收股本;
(5)免征企业所得税、个人所得税及进出口关税;
(6)投资者可享有长期租赁权(最长可达25年);
(7)完善的厂房及仓储设施;
(8)完善的基础设施、支持服务及通讯条件;
(9)部分自由区免征增值税。由于具备上述优势,自由区目前仍是外国投资者投资阿联酋的首选目的地。
但是,自由区的经营活动并非没有任何限制。需特别注意的是:
(1)每个自由区都有其允许开展的业务,不管是外国投资者还是本国投资者均只能在该等允许的范围内开展业务,具体由每个自由区进行规定。以DIFC及ADGM为例,在DIFC可以开展的业务包括金融业、经纪业务、咨询服务业务、服务业务(包括计算机软件公司、通信工程服务等)、各类产品供应业务[15],在ADGM可以开展的业务包括银行业、证券业务、财富与资产管理业务、金融科技业务、科技创业等领域[16];
(2)自由区内注册的公司不得在自由区以外开展业务,如果需要扩展业务,则在取得相应自由区当局的初步许可后还需进一步获得相关酋长国经济发展部的许可[17]。
4. 在岸投资
当前适用于外资在岸投资的主要法规为2021年修订的阿联酋商业公司法(Federal Decree 32 of 2021)(“《商业公司法》”)。在2020年12月1日前,阿联酋的在岸外商投资一直都受到比较严格的限制。根据2015年的阿联酋商业公司法(“《2015年商业公司法》”),外国投资者最多可以持有阿联酋在岸有限责任公司49%的股本,而阿联酋的国民或公司至少需持有51%的股本[18]。2020年9月27日颁布的第26/2020号联邦法令(Federal Decree 26 of 2020)对《2015年商业公司法》进行了修订[19]。修订后的最重大变化是,自2020年12月1日起,除战略影响活动清单(定义见下文)以外的行业,外国投资者持有阿联酋在岸公司的股比可以达到100%。
2021年5月30日,阿联酋内阁第55/2021号决定颁布了战略影响活动清单(Strategic Impact Activities,“战略影响活动清单”)[20]。战略影响活动清单涉及的行业如下所示,其中前6项受限于主管机关在后述方面的批准及要求(第7项渔业相关服务则对外资完全禁止)[21]:
(1)决定外资的持股比例;
(2)决定董事会中由外国人担任董事的比例;以及
(3)其他监管机关考虑的条件及控制要求。
对于战略影响活动清单内的行业,当地法律给予了主管机关比较大的自由裁量权,如有计划在相关领域进行投资,包括外资占比、外资对于实体的控制及公司治理等事宜建议与当地主管部门提前个案沟通。
(1) 涉及国家安全、国防以及其他军事性质(Security, defense and activities that have a military nature)活动的,受限于国防部及内务部(Ministry of Defense or the Ministry of Interior)的批准及要求;
(2) 涉及金融保险服务(Banks, exchange houses, finance companies and insurance activities)活动的,受限于阿联酋中央银行(Central Bank of the UAE)的批准及要求;
(3) 涉及货币印刷(Currency printing)活动的,受限于阿联酋中央银行(Central Bank of the UAE)的批准及要求;
(4) 涉及电信(Telecommunications)活动的,受限于通讯传播与电子监管总局(Telecommunications and Digital Government Regulatory Authority)的批准及要求;
(5) 涉及朝觐(Pilgrimage (Hajj and Umra Services)活动的,受限于伊斯兰事务总局(General Authority of Islamic Affairs & Endowments)的批准及要求;
(6)涉及古兰经记忆中心(Holy Quran memorisation centres)活动的,受限于伊斯兰事务总局(General Authority of Islamic Affairs & Endowments)的批准及要求;
(7) 涉及渔业相关服务(services related to fish traps)活动的,禁止外资投资。
(四)外资和特殊政治和宗教注意点
以下请见我们就沙特和阿联酋吸引/限制外资和特殊政治和宗教注意点方面总结的原则性介绍:

(五)劳动
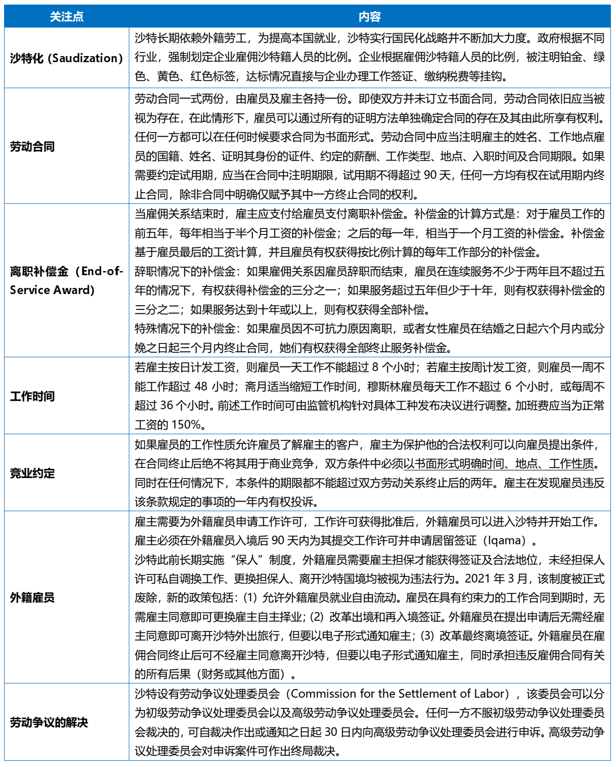
1. 沙特
根据沙特《劳动法》[22]的有关规定,外资企业在沙特雇佣员工应当注意以下要求:

2. 阿联酋
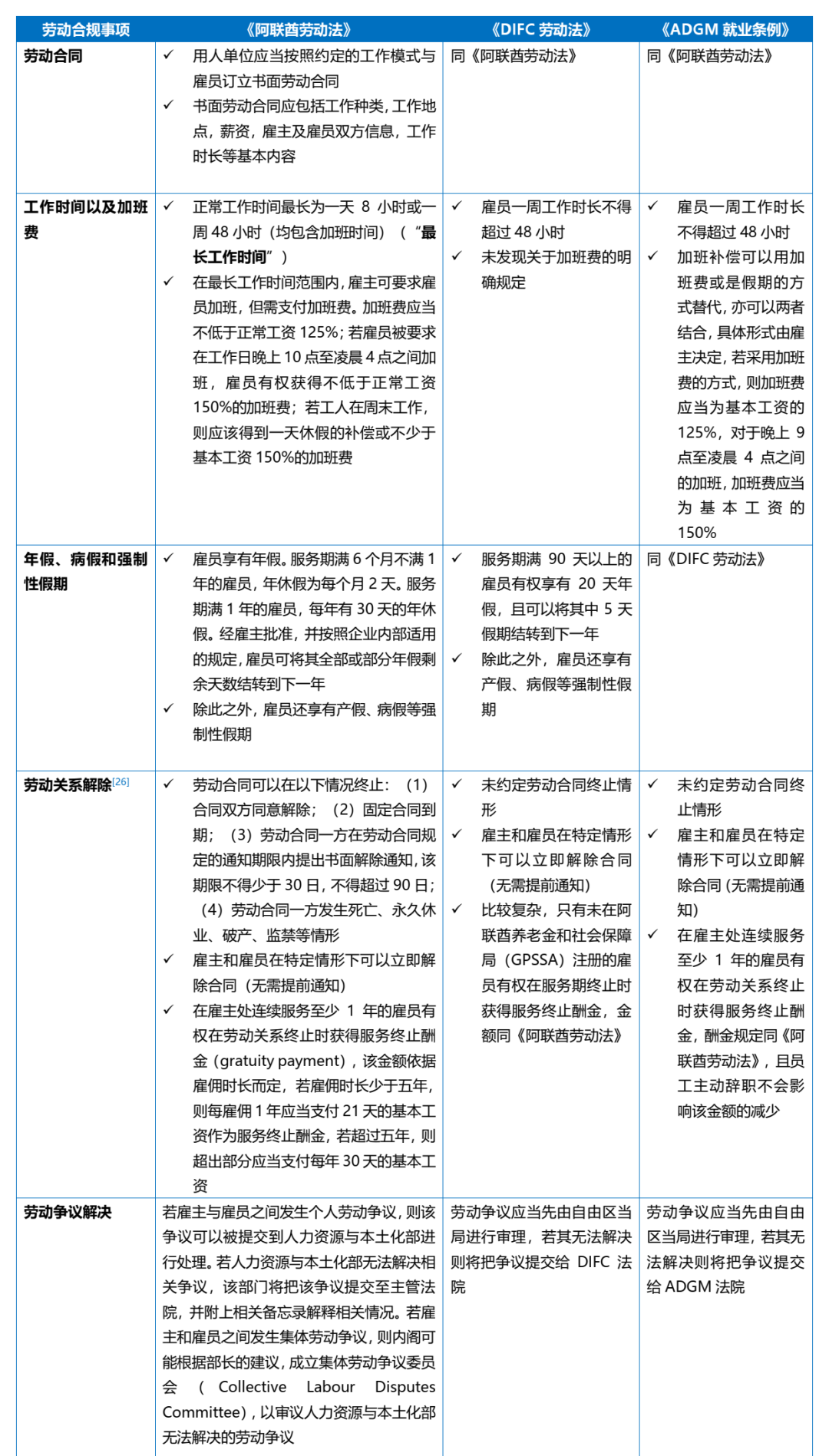
阿联酋新《劳动法》及《劳动法实施条例》(“《阿联酋劳动法》”)[23]于2022正式生效,适用于阿联酋境内私营部门的所有机构、雇主和雇员(包括自由区),但不适用于自由区DIFC和ADGM。
适用于DIFC的法律主要为DIFC在2019年制定的并在2021年进行修订的Employment Law(“《DIFC劳动法》”)[24]。适用于ADGM的法律主要为ADGM在2019年颁布的《就业条例》(Employment Regulations)(“《ADGM就业条例》”)[25]。


注释
[1] 香港尽管也提供了有竞争力的税收制度,但是或因为地缘政治因素,难以和新加坡竞争。
[2] F42C7B354CA5EAF5F131CC80455_DE978116_12DA5A.pdf https://iias.tsinghua.edu.cn/__local/2/C5/73/F42C7B354CA5EAF5F131CC80455_DE978116_12DA5A.pdf?e=.pdf
[3] https://www.gemconsortium.org/reports/latest-global-report
[4] Saudi Vision 2030 - https://www.vision2030.gov.sa/en/
[5] Regional Head Quarters https://investsaudi.sa/en/sectors-opportunities/regionalHQ
[6] 中东和北非地区包括海湾合作理事会国家(沙特阿拉伯、阿拉伯联合酋长国、科威特、巴林、阿曼和卡塔尔)、也门、伊拉克、约旦、巴勒斯坦、黎巴嫩、叙利亚、埃及、利比亚、突尼斯、阿尔及利亚、毛里塔尼亚和摩洛哥。
[7] 从获得RHQ许可证的第一天起自动分配250个签证。
[8] 税收优惠仅适用于区域总部授权实体,不适用于管理下的子公司、分支机构和附属机构
[9] وثيقة العمل الموحدة في قطاع خدمات المستثمرين https://misa.gov.sa/app/uploads/2024/03/misa-service-manual-10-edition-en-v1-1.pdf
[10] https://uqn.gov.sa/?p=21269
[12] ‘We the UAE 2031’ vision | The Official Portal of the UAE Government https://u.ae/en/about-the-uae/strategies-initiatives-and-awards/strategies-plans-and-visions/innovation-and-future-shaping/we-the-uae-2031-vision
[13] 在岸的法律框架分为联邦层面的法律(federal level)和各酋长国地方层面的法律(emirate level)。篇幅考虑,本备忘录中涉及在岸部分均为联邦层面的法律。
[14] http://www.mofcom.gov.cn/dl/gbdqzn/upload/alianqiu.pdf
[15] https://www.difc.ae/business/starting-business/non-financial/business-categories-guide/
[16] https://www.adgm.com/business
[18] https://www.state.gov/reports/2022-investment-climate-statements/united-arab-emirates/
[19] http://www.mofcom.gov.cn/dl/gbdqzn/upload/alianqiu.pdf
[20] https://www.moec.gov.ae/en/promising-sectors
[21] https://www.moec.gov.ae/en/promising-sectors
[22] https://laboreducation.mlsd.gov.sa/sites/default/files/2022-01/Labor.pdf
[23] https://u.ae/en/information-and-services/jobs/employment-laws-and-regulations-in-the-private-sector
[25] https://en.adgm.thomsonreuters.com/rulebook/employment-regulations
[27] https://u.ae/en/information-and-services/business/recruiting/recruiting-on-the-mainland-
敬请注意,本系列文章中涉及境外的内容,系我们根据公开可查的中英文法律法规、报告、报道及政府网站内容制作,不代表我们有资质就该等资料进行审查,本系列文章不构成我们的任何法律意见。
来源:汉坤律师事务所
作者:
- 李朝应,业务领域:私募股权和风险投资、兼并和收购、资本市场、外商直接投资、知识产权;联系方式:+86 10 8525 5518,charles.li@hankunlaw.com
- 刘云鸽,业务领域:兼并和收购、私募股权和风险投资、外商直接投资;联系方式:+86 21 6080 0280,paula.liu@hankunlaw.com
- 李胜,业务领域:私募股权和风险投资、兼并和收购、外商直接投资、资本市场;联系方式:+86 10 8525 4691,sheng.li@hankunlaw.com
- 肖园艳,业务领域:境内外资本市场、兼并和收购、境外投资、私募股权和风险投资、外商直接投资;联系方式:+86 10 8525 4611,yuanyan.xiao@hankunlaw.com


