作为世界上最大的自由市场之一,欧盟与美国的关系长期以来一直是全球重要的双边关系之一。特朗普重返白宫以来,不断向欧盟发起挑战:对钢铁和铝产品征收25%的关税且已对欧盟形成冲击;威胁吞并格陵兰岛,挑战欧洲的领土主权;以“保护主义”和“针对美企”为由,攻讦欧盟的《数字市场法案》;在2025年2月26日的内阁会议上,特朗普称,“欧盟的成立就是为了‘整美国’……欧盟占了美国便宜,导致美欧之间存在约3000亿美元的贸易逆差”。特朗普政府正试图利用欧洲在经济、技术、政治和安全方面的弱点来达到胁迫的目的。美欧同盟关系正经受考验!
在此背景下,欧盟方面也不断发声,反击美方威胁。面对“咄咄逼人”的美国,欧盟有什么“牌”可用?欧洲智库的分析显示,在贸易、技术、基础设施、金融和人文关系方面,欧盟及其欧洲伙伴手中“有很多可打的‘牌’”。随着美欧关系进入新阶段,欧盟应对特朗普新政的“工具”(也就是欧盟手中的“牌”)值得特别关注。
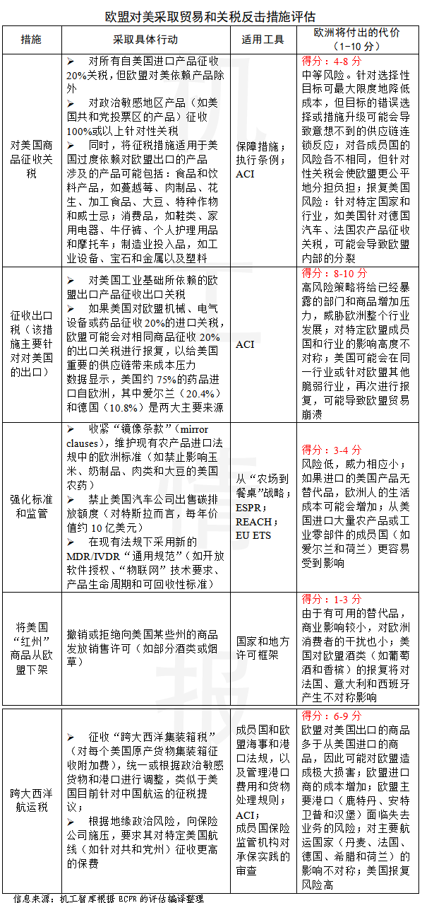
一、贸易和关税领域
首先,欧盟《关于保护欧盟及其成员国免受第三国经济胁迫的第2023/2675号条例》(以下简称“反胁迫工具”,ACI),使欧盟能够部署一系列针对经济胁迫的措施,包括贸易、投资或其他政策行动。根据ACI,欧盟可以在必要和有效的情况下采取广泛的措施来消除经济胁迫,包括:商品和服务的贸易限制(如最惠国税率、进出口禁令或配额);外商直接投资限制;市场准入限制(如参与公共采购或服务贸易的权利);金融措施(如限制来自第三国的实体进入银行、金融服务和保险市场,或暂停与该国签订金融服务协议);知识产权或商业利益限制;以及对特定个人或公司实施限制措施等。
其次,也是最实用的贸易和关税工具,根据第654/2014号条例(执行条例),欧盟能够在WTO争端解决机制无法正常运作的情况下实施反制措施。根据该条例,欧盟可在多种情况下采取“再平衡措施”,针对违反国际贸易规则的行为撤回或暂停贸易优惠或义务,“重新平衡”与第三国贸易关系中的关税减让或其他义务。2025年3月12日,欧盟宣布,2025年4月1日,自动恢复暂停的“再平衡措施”,恢复对从船舶到威士忌再到摩托车等产品征收关税,以反击美国针对欧盟80亿欧元钢铁和铝产品征收关税给欧盟造成的经济损失。
此外,欧盟也可以利用其农业和环境标准,如通过“从农场到餐桌”战略(促进食品可持续性法规)、碳排放交易体系(EU ETS)、《关于化学品注册、评估、许可和限制法规》(REACH)以及《可持续产品生态设计法规》(ESPR,限制未能满足可持续性标准的非欧盟竞争对手的市场准入)等,对美国产品实施差别待遇。

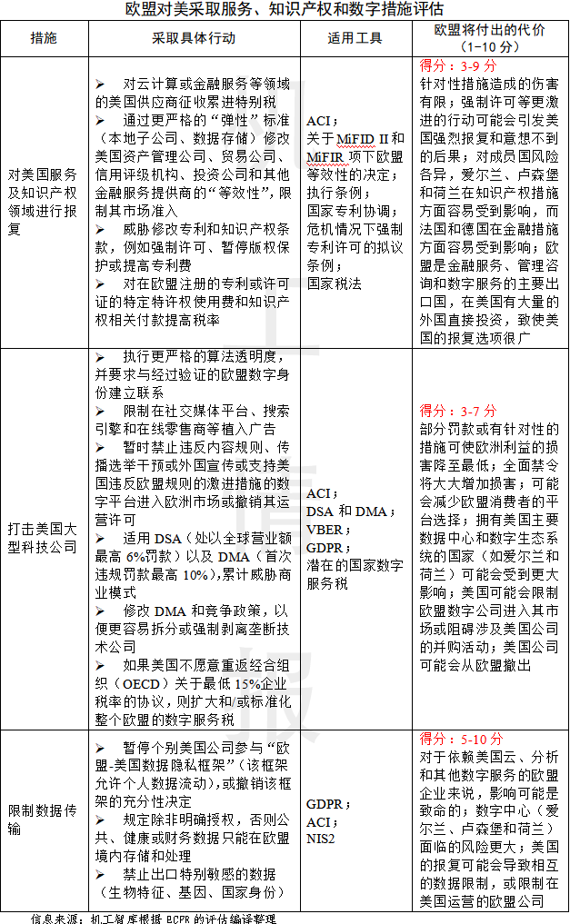
二、服务、知识产权和数字领域
欧盟的两项新数字法案使其能够严厉打击美国软件和在线平台:《数字服务法》(DSA)规范在线市场、社交网络和内容共享平台,而《数字市场法》(DMA)旨在规范大型互联网平台公司的运营行为,禁止在网络平台经济中具有“看门人”地位的公司的不公平竞争行为。此外,在该领域欧盟还可以使用以下工具:欧盟《通用数据保护条例》(GDPR),对数据处理和传输施加了严格的保护和隐私规则,而《网络和信息安全指令》(NIS2)是一个统一的法律框架,维护欧盟18个关键领域的网络安全。同时,《纵向协议豁免条例》(VBER)旨在通过集体豁免的方式,对某些纵向协议或行为进行推定豁免,从而简化反垄断审查程序,提高法律确定性和执法效率。
欧盟的金融监管工具也会对美国服务公司形成制约。如,欧盟《金融工具市场指令II》(MiFID II)和《金融工具市场监管条例》(MiFIR)可以赋予和保留在欧洲经济区提供金融服务和交易平台的公司类似护照的权利(passport-like rights)。同时,欧盟委员会将决定非欧盟国家的金融监管或监督制度是否等效。例如,使非欧盟公司的某些服务、产品或活动符合欧盟的监管要求;允许欧盟银行在非欧盟国家的风险敞口享受更优惠的资本要求,等等。
2025年3月25日,欧盟委员会根据DMA对Alphabet在Google Play中的指导和Google搜索中的“自我偏好”(self-preferencing)规则, Apple在App Store中的指导和Safari的选择屏幕规则,以及Meta的“付费或同意模式”展开不合规调查,且怀疑这些“看门人”采取的措施未能有效遵守DMA规定的义务。

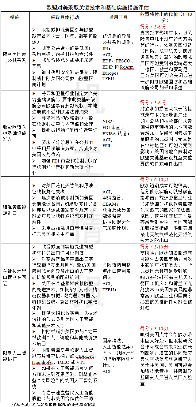
三、关键技术和关键基础设施领域
除上文已经讨论过的一些工具(如ACI和NIS2),欧盟还可以使用各种外交政策、国防和能源监管工具来限制美国对欧洲关键基础设施的访问。永久结构性合作(PESCO)框架为欧洲联合军事能力建设项目提供支持,欧洲国防基金(EDF)协调国防研究以及帮助欧盟公司开发先进、可互操作的国防技术和设备,新近发布的“重新武装欧洲”(ReArm Europe)融资计划可以限制欧洲从美国公司的采购。另有一些工具能够使欧洲人从战略角度对美国公司采取一些歧视性做法,如《欧洲联盟运作条约》(TFEU)第346条将豁免军事采购的某些单一市场规则,如任何成员国均无义务提供其认为有悖于其基本安全利益的信息;欧洲网络安全局(ENISA)的认证流程提供了通用的网络标准,《欧盟两用物项出口管制条例》限制敏感技术的出口,《欧盟外商直接投资审查条例》允许对入境投资进行审查。
此外,还有一些其他工具也可以适用于该领域:国际采购工具(IPI)使欧盟委员会能够对限制欧洲企业的国家的同类企业实施针锋相对的市场限制,而《外国补贴条例》(FSR)可使欧盟能够针对接受外国补贴的企业采取限制措施;欧盟还可以利用《欧盟甲烷条例》(监测和减少甲烷排放)和碳边境调整机制(CBAM,欧盟进口碳关税将于2026年全面生效)收紧针对美国企业的管控。
在关键技术方面,欧盟的《人工智能法案》及其“地平线欧洲”和“数字欧洲”研究计划也可以用于“打击”美国科技巨头。

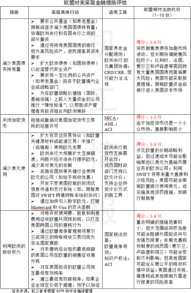
四、金融领域
欧盟及其成员国有各种手段来降低与美国的金融联系。针对减少美国债务持有量和以美元计价的贸易方面可以适用《资本要求指令/条例》(CRD/CRR)和《偿付能力II法规》,其审慎标准涵盖银行牌照和风险权重以及欧洲中央银行(ECB)的货币互换额度,这可以激励以欧元计价的交易和抵押品持有量以削弱美元。金融市场保护措施,如针对热钱的反洗钱(AML)指令和管理加密货币的加密资产市场监管(MiCA),可以针对美国加密货币市场采取反击措施。

五、民间交流
在欧美民间交流方面,不仅ACI能继续发挥作用,同时欧盟的制裁工具也可以发挥作用。一方面,欧盟可以鼓励欧盟消费者更多购买本地产品,抵制美国品牌,同时通过推广境内旅游作为替代美国旅游的方式;另一方面,用好欧盟制裁机制和ACI等相关法律法规,将破坏欧洲民主的特定美国个人(金融家和技术大亨)列入黑名单,冻结其欧洲资产并实施旅行禁令等。
结语
在全球产业与科技持续巨变、地缘纷争和政治极化不断加剧的时代背景下,特朗普2.0政府高举“美国优先”大旗,对其欧洲盟友挥舞“大棒”。全球局势的变化带来了美欧对彼此态度的转变,当美国的“单边主义”遇到欧洲的“觉醒”和“战略自主”时,其双边关系开启了一个全新的阶段,且将对全球竞争格局产生深远影响。
欧洲外交关系委员会分析称,虽然无法确切说明欧盟具体应该适用哪些工具,但建议欧盟建立一个适当的框架来对自己手中的“牌”进行审议并择机“出牌”。未来几个月,欧盟必须对特朗普的关税、监管压力和安全威胁作出关键决定。是继续与美国保持一致,还是寻求重新平衡双方关系,抑或是彻底摆脱美国的控制?无论选择哪种路径,唯一可以确定的是:欧洲必须学会打好自己的“牌”。
如上文所述,欧盟拥有一系列强有力的监管、金融和贸易工具,足以反制美国的经济胁迫,但欧盟的“出牌”选择和“出牌”顺序值得进一步关注。2025年3月12日,欧盟针对美国25%的钢铁和铝关税已经推出了一系列反制措施,同时,欧盟将陆续公布针对Alphabet、Apple和Meta等美国大型科技公司的合规调查结果,欧盟将如何应对美国的“对等关税”……欧美如何博弈?且对世界三大经济体——美、中、欧会产生怎样的影响?特别是将如何影响中欧、中美竞争格局,须予以慎重评估!
来源:机工情报,作者:宁静,机工智库研究员

