在商事仲裁中,仲裁庭在作出最终裁决前,可能会就部分实体或程序性问题或者就部分仲裁请求,先行作出决定,此类决定可能以部分裁决或中间裁决的形式作出。《仲裁法》第五十五条规定了“仲裁庭仲裁纠纷时,其中一部分事实已经清楚,可以就该部分先行裁决”,但并未明确区分部分裁决和中间裁决的概念。理论和实践中,关于部分裁决和中间裁决的定义和适用范围是什么;部分裁决和中间裁决是否属于真正意义上的“裁决”、是否具有终局性和可执行性、是否属于仲裁司法审查的范畴等问题,也存在一定争议。本文将简要介绍部分裁决与中间裁决的概念、适用范围、是否具有终局性等问题,供各位读者讨论。
一、部分裁决与中间裁决的概念及在我国的发展
无论是在我国还是在国际上,仲裁立法及实践对于部分裁决和中间裁决等概念并未形成统一、明确的区分。
(一)外国仲裁实践中的partial award与interim award
在国际上,不同仲裁机构规则、各国仲裁立法及案例、学术研究领域存在partial award、interim award、interlocutory award、provisional award等不同用法,相同术语在不同法院裁判文书、仲裁规则中的内涵和外延也有所不同。
例如,ICC仲裁规则第2条虽规定,裁决包括但不限于中间、部分、终局或补充裁决[1],但并未对中间裁决和部分裁决进行明确区分。ICC仲裁委员会工作组曾在其关于中间裁决和部分裁决的报告中称,interim(中间)和partial(部分)实际上是混用的,各国对于partial award、interim award、interlocutory award也有不同的用法,很难形成统一概念。在这篇报告中,工作组将interim award(中间裁决)定义为任何仲裁庭在最终裁决前作出的裁决书,而将partial award(部分裁决)定义为以裁决形式、针对部分实体争议作出的具有约束力的决定。[2]
新加坡上诉法院在PT Perusahaan Gas Negara (Persero) TBK v CRW Joint Operation案中,则对partial award、interim award、provisional award进行了区分。新加坡上诉法院引用了Gary Born的定义,认为partial award(部分裁决)是对当事人的部分仲裁请求作出的终局性裁决;interim award(中间裁决)是对与仲裁请求相关的先决性争议(preliminary issues),如适用法、是否负有责任、对特定条款的解释等问题所作出的决定,但并不会针对某项仲裁请求作出支持或驳回的最终决定;provisional award(临时裁决)一般是就临时性救济措施所作出的裁决,如行为保全、财产保全、证据保全等。部分裁决和中间裁决均可在国内法院申请承认、执行,也可申请撤销裁决。[3]
环球仲裁评论发布的《工程仲裁指南》指出,仲裁庭在最终裁决之前,会对部分争议焦点作出认定,实践中,这种裁决有时会被称为interim award(中间裁决),但近来,此类对部分实体争议作出认定的裁决更多地被称为partial award(部分裁决),而interim award(中间裁决)用来指仲裁庭采取临时措施的决定。在这篇指南中,partial award(部分裁决)指针对部分实体争议所作出的终局性裁判,而interim award(中间裁决)指仲裁庭在仲裁中对部分实体争议作出的认定,或者是仲裁庭就采取临时措施所作出的决定。[4]
(二)部分裁决和中间裁决在我国商事仲裁中的发展
1. 早期实践
在国内,现行《仲裁法》并未就部分裁决和中间裁决的定义和适用范围进行明确规定。早期,各仲裁机构也未对部分裁决和中间裁决进行明确区分[5],仲裁庭出具的部分裁决书或中间裁决书,多是根据当事人申请的裁决名称而命名,并未详细区分二者的适用范围和适用对象。[6]在仲裁司法审查案件中,法院对于部分裁决、中间裁决、先行裁决等概念也存在交叉使用的情况。
2. 仲裁规则的发展
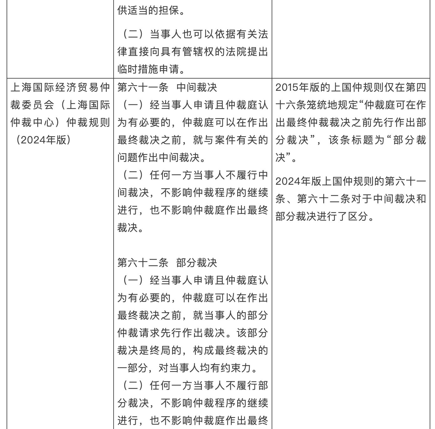
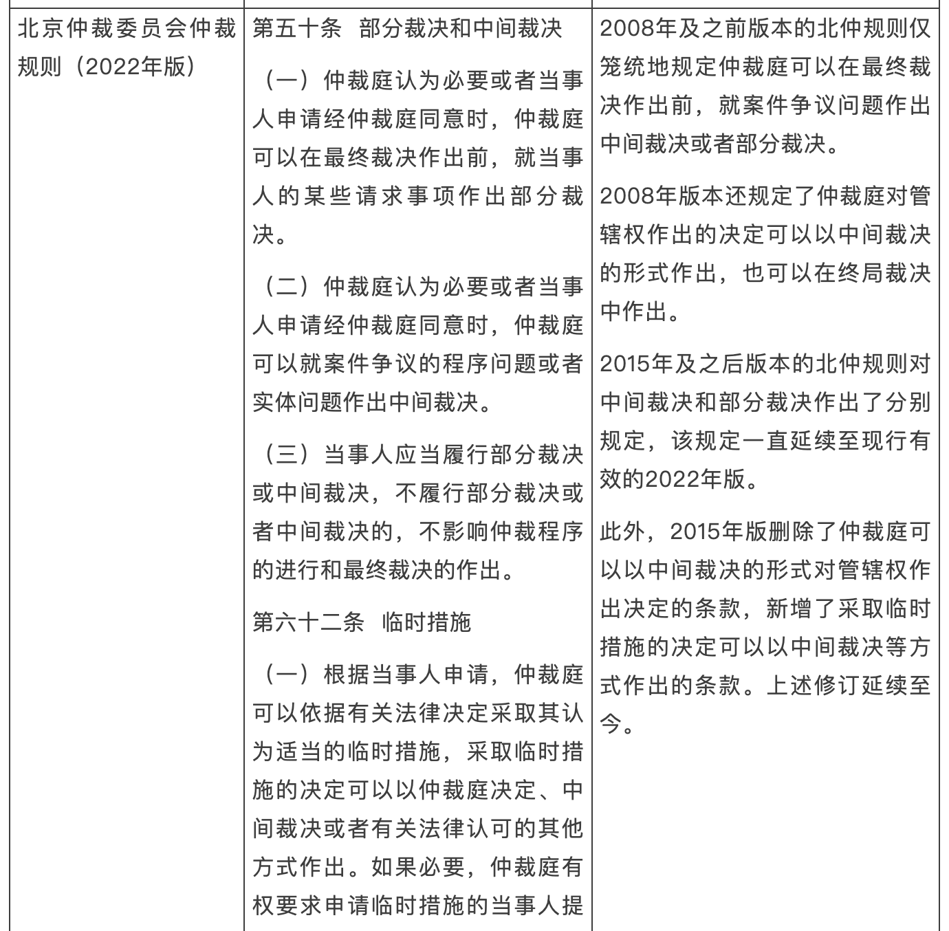
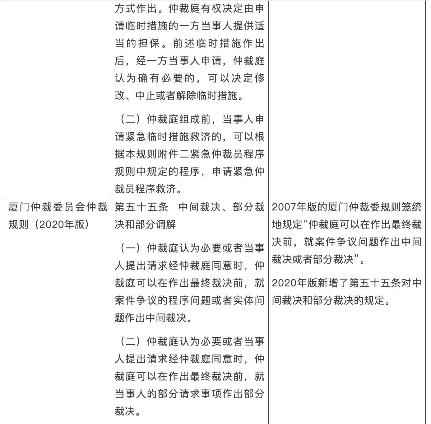
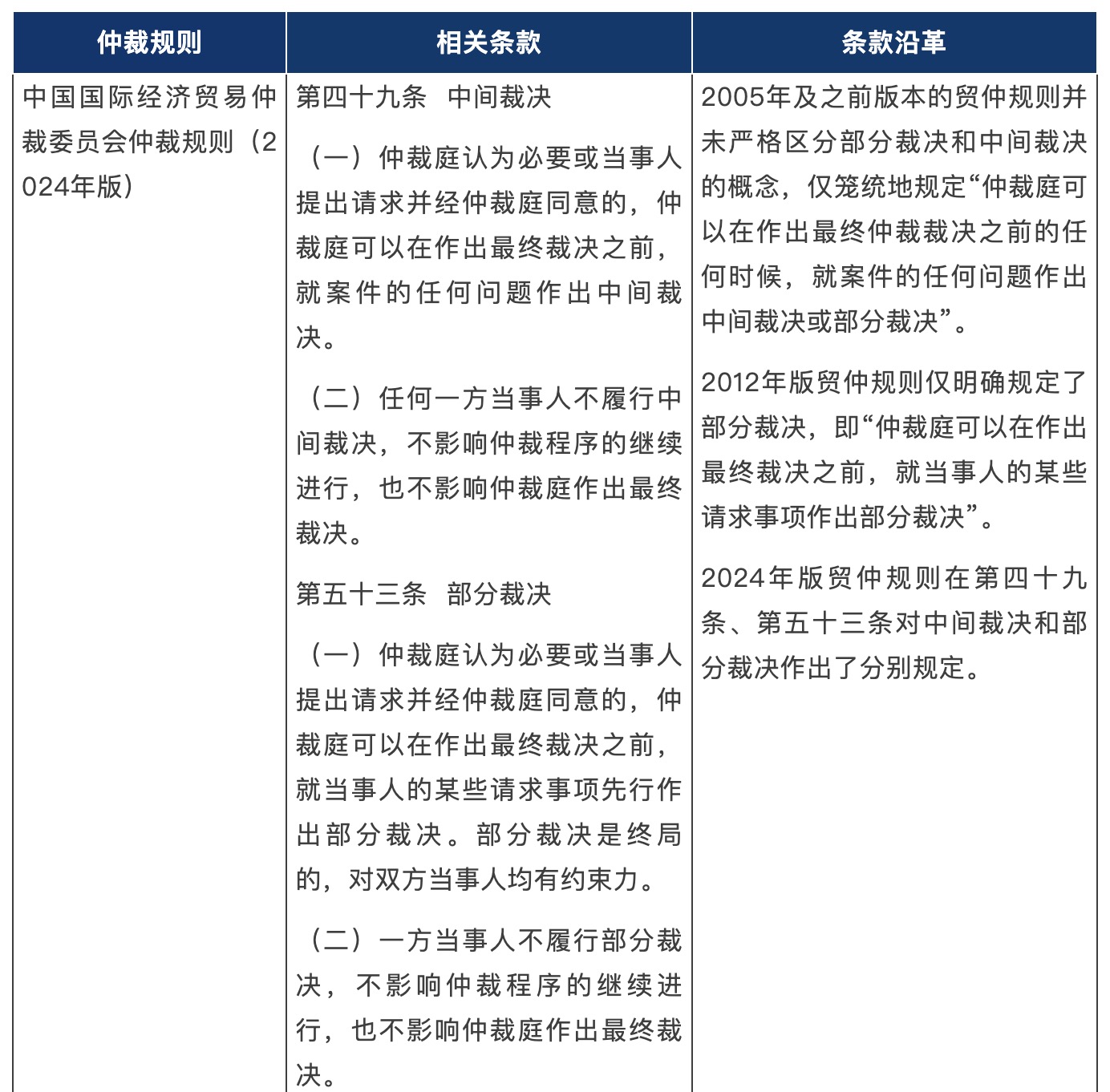
随着我国仲裁实践的发展,2014年修订的北仲规则开始明确区分部分裁决和中间裁决的概念。如今,贸仲、北仲、上国仲、上海仲裁委、厦门仲裁委等仲裁规则均就部分裁决和中间裁决在不同的条款中分别作出规定,下表中列举了我国部分仲裁机构的仲裁规则对于中间裁决和部分裁决的规定以及相关条款的历史沿革情况。





3.本次仲裁法修订情况
从立法层面,现行《仲裁法》第五十五条仅笼统地规定,“仲裁庭仲裁纠纷时,其中一部分事实已经清楚,可以就该部分先行裁决”,并未就部分裁决和中间裁决的定义及适用范围作出明确区分。[7]
司法部起草并于2021年7月30日公布的《中华人民共和国仲裁法(修订)(征求意见稿)》增加了中间裁决的相关内容,征求意见稿第七十四条规定:“仲裁庭仲裁纠纷时,其中一部分事实已经清楚,可以就该部分先行作出部分裁决。仲裁庭仲裁纠纷时,其中有争议事项影响仲裁程序进展或者需要在最终裁决作出前予以明确的,可以就该问题先行作出中间裁决。部分裁决和中间裁决有履行内容的,当事人应当履行。当事人不履行部分裁决的,对方当事人可以依法申请人民法院强制执行。部分裁决或者中间裁决是否履行不影响仲裁程序的进行和最终裁决的作出。”
然而,全国人大常委会审议并于2024年11月8日公布的《中华人民共和国仲裁法(修订草案)》并未包含征求意见稿的上述修改,第六十五条仍沿用了现行《仲裁法》的表述,规定:“仲裁庭仲裁纠纷时,其中一部分事实已经清楚,可以就该部分先行裁决。”
二、当前我国实践中,部分裁决与中间裁决的适用范围
目前尽管立法层面对于部分裁决、中间裁决等概念仍尚未作出严格区分,但随着国内商事仲裁实践的发展,特别是各仲裁机构仲裁规则的不断完善,我国的仲裁实践及理论对于部分裁决和中间裁决的认识已渐趋统一。
部分裁决的适用范围现已相对明确,即部分裁决是针对当事人的部分请求事项作出的裁决,前述贸仲、北仲、上国仲、上海仲裁委、厦门仲裁委等仲裁规则均作出了类似规定。
而中间裁决的概念和适用范围仍存在争议,这也是仲裁规则对中间仲裁的适用范围规定得较为笼统(如针对案件争议的程序问题或者实体问题)的原因。[8]实践中,中间裁决一般适用于以下情形。
其一,中间裁决适用于仲裁庭对管辖权问题的决定。例如,惠州仲裁委员会仲裁规则(2018)第十二条第(七)项规定:“本会对管辖权的决定,应当书面通知当事人。决定可以中间裁决的形式作出,也可以在终局裁决书中作出。”2008年版的北仲仲裁规则也有类似规定,但北仲在2015年版本中删除了该规定,不再强调仲裁庭在仲裁程序中的管辖权决定应以中间裁决的形式作出,而是允许仲裁庭根据具体情况使用管辖权决定的方式,增强了仲裁庭处理管辖权问题的灵活性。[9]
其二,中间裁决可适用于已经审理清楚的先决性实体争议,该等争议问题并非当事人的仲裁请求事项,但对这些争议进行认定是进一步审理当事人请求事项的基础和前提,对于该等争议先行作出中间裁决能够节约时间和成本。例如,仲裁庭可就案件的适用法、合同是否有效、被申请人是否应承担责任等问题先进行审理并作出中间裁决,这将使得后续当事人就请求事项的举证和陈述更有针对性,从而增加审理效率,降低仲裁成本。
此类中间裁决在我国的适用尚不广泛,且因为《仲裁法》对此并未作出明确规定,在司法实践中,仲裁庭能否作出此类中间裁决甚至还存在一定争议。例如,山东省济南市中级人民法院(2019)鲁01民特385号裁定书撤销了仲裁庭就合同效力问题所作出的中间裁决,法院认为:“长兴公司的仲裁请求并不包括要求确认案涉两份合同中哪一份系有效合同。虽然该案仲裁过程中,必然需要对两份合同的效力作出认定,但是对合同效力的认定不应当属于裁决结果主文的内容。仲裁庭专门就案涉合同效力问题作为裁决内容制作一份先行裁决书,该裁决内容超出了当事人仲裁请求范围,应当认定为裁决事项不属于仲裁协议范围或者仲裁机构无权仲裁,应予撤销。”
但此类中间裁决在国际仲裁中,特别是在建工纠纷中的适用非常普遍。建工纠纷中工程量、损失等问题的认定往往涉及大量证据,甚至需要进行鉴定或申请专家证人出具意见并接受询问,当事人可能会根据具体情况申请责任和金额分步审理(bifurcation of liability and quantum),即仲裁庭会先就责任问题出具中间裁决,如确认被申请人有责,再继续审理金额问题。
其三,部分仲裁机构规则规定,采取临时措施的决定可以中间仲裁的形式作出。例如,北仲仲裁规则第六十二条、上海仲裁委仲裁规则第二十八条均对此作出规定。在国内商事仲裁中,仲裁庭或紧急仲裁员作出临时措施的情形相对较少,当事人一般更倾向于向法院申请财产保全、行为保全等措施。而在国际仲裁中,直接向财产所在地等相关法院申请保全措施的难度较大,故临时措施的适用空间则更宽。当事人可申请仲裁庭或紧急仲裁员采取资产冻结、禁令等临时措施,并在其他法域的法院申请执行。临时措施实质上并非对于案件实体争议作出的终局性认定,但在某些国家的法院,关于临时措施的决定必须以裁决形式作出方能等到执行,基于此,仲裁庭有时会选择以中间裁决的形式作出临时措施。[10]
其四,实践中也有部分仲裁庭会针对程序性事项作出中间裁决。但我们认为,此类决定是针对仲裁程序如何组织安排所作出的决定,而非对于案件本身所涉及的程序性争议(主要是管辖权问题)和实体性争议所作出的认定,我们建议,此类决定宜通过仲裁庭决定或程序令作出,而非通过中间裁决的形式作出。[11]
三、中间裁决和部分裁决能否执行,能否撤销?
实践中,部分裁决和中间裁决是否具有终局性(finality)和约束力(binding nature),能否在法院得到执行,能否向法院申请撤销,是争议较大的问题。如前所述,实践中,部分裁决和中间裁决适用于几种不同情形,有些情形下,部分裁决或中间裁决具有履行内容(如对于当事人部分仲裁请求事项作出的部分裁决、对于临时措施作出的中间裁决),当事人更关心能否申请法院强制执行的问题;有些情形下,部分裁决或中间裁决不具有明确履行内容(如对先决性实体争议所作出的、不具有履行内容的中间裁决,关于管辖权问题作出的中间裁决),对于该类部分裁决或中间裁决,通常不存在申请法院执行的问题,当事人更关注能否向法院申请撤销。下文将基于不同情形,对于部分裁决和中间裁决的可执行性和能否撤销的问题进行讨论。
(一)部分裁决的执行和撤销问题
本文认为,部分裁决实质上是对已裁决请求事项的终局性裁决,其性质与最终裁决是相同的。如贸仲规则第五十三条明确规定:“部分裁决是终局的,对双方当事人均有约束力。”且贸仲规则第四十九条关于中间裁决的规定位于第二章(仲裁程序)的第三节(审理),而第五十三条关于部分裁决的规定则位于第三章(裁决)。可见,仲裁规则亦赋予了部分裁决与最终裁决相同的地位。因此,部分裁决在可执行性和申请撤销问题上,应当与最终裁决无异,当事人可申请法院予以执行或撤销。
(二)就管辖权问题所作出中间裁决的撤销问题
仲裁庭对于管辖权问题作出决定的中间裁决具有终局性和约束力,当事人不能申请撤销中间裁决,或是另行向法院申请确认仲裁协议效力,但可在最终裁决作出后申请撤销最终裁决或提出不予执行抗辩。
对于管辖权问题,我国法律及司法解释规定,当事人既可向仲裁机构/仲裁庭提出管辖权异议,又可向法院提起确认仲裁协议效力申请。当事人向仲裁机构和法院分别提出管辖权异议和司法审查程序的,则按以下规则处理:如果一方向仲裁机构提出异议,另一方向法院申请司法审查,仲裁机构尚未作出决定的,由法院裁定;仲裁机构作出决定的,以仲裁机构的决定为准。同一当事人先后向仲裁机构、法院提出异议,部分法院不予受理或受理后驳回申请,部分法院会在仲裁机构作出决定前受理。(该问题详见我们的“卓仲半月谈”专栏第19期——《我国仲裁管辖权异议的实操指南与发展前瞻》)
对于仲裁机构已经对管辖权问题决定的情形,《最高人民法院关于适用〈中华人民共和国仲裁法〉若干问题的解释》第十三条第二款规定:“仲裁机构对仲裁协议的效力作出决定后,当事人向人民法院申请确认仲裁协议效力或者申请撤销仲裁机构的决定的,人民法院不予受理”。第二十七条规定:“当事人在仲裁程序中未对仲裁协议的效力提出异议,在仲裁裁决作出后以仲裁协议无效为由主张撤销仲裁裁决或者提出不予执行抗辩的,人民法院不予支持。当事人在仲裁程序中对仲裁协议的效力提出异议,在仲裁裁决作出后又以此为由主张撤销仲裁裁决或者提出不予执行抗辩,经审查符合仲裁法第五十八条或者民事诉讼法第二百一十三条、第二百五十八条规定的,人民法院应予支持。”我们认为,上述规定理应适用于仲裁庭以中间裁决形式对管辖问题作出决定的情况。
此外,北京市第四中级人民法院(2023)京04民特448号案值得关注。在该案中,北仲仲裁庭作出认定其对案涉争议具有管辖权的中间裁决后,当事人分别撤回了仲裁申请及仲裁反请求,法院仍认为,既然北仲已就管辖问题作出中间裁决,依据上述规定,当事人不能再就管辖问题向法院提起确认仲裁协议效力申请。
(三)就先决性实体问题所作出中间裁决的撤销问题
仲裁庭就先决性实体问题所作出的中间裁决通常不具有明确的履行内容,一般不涉及向法院申请执行的问题,但当事人能否就此类中间裁决向法院申请撤销、法院应否裁定撤销,争议较大。
对此,北仲立案室负责人王瑞华老师认为,法院不应受理关于撤销此类中间裁决的申请。原因是:“从法院对仲裁裁决的司法审查的目的来看,法院对仲裁裁决的司法监督,主要是因为仲裁一裁终局的特点,通过行使司法监督权,能够有效地纠正仲裁程序中的错误,防止仲裁庭主观武断,保证真正体现当事人的意思自治。因此,其司法审查或者说司法监督对象是仲裁庭就当事人的仲裁请求作出的最终认定的、具有终局性效力的裁决。而中间裁决并非终局性裁决,其对仲裁庭及当事人产生约束力,但是由于其执行与否都不影响仲裁程序的继续推进,不具有强制执行力,且中间裁决也并非针对当事人的仲裁请求作出的实质性处分,同时,中间裁决可能因处理事项的不同而不止一个,如果法院对仲裁庭在审理案件过程中作出的全部中间裁决进行司法监督,将严重限制仲裁庭的权利,变相干预仲裁庭的仲裁权力的行使,影响仲裁的效率。这与法院司法监督的目的和初衷也是不相符的。”[12]
而北京市第四中级人民法院(2021)京04民特414号案认为,案涉中间裁决属于仲裁司法审查的对象,当事人可以申请撤销,只是本案基于实际情况未支持撤销申请。法院认为:“当事人是否与涉案争议存在利害关系以及是否可以作为案件共同被申请人,涉及仲裁条款约束力、仲裁当事人的主体适格、仲裁庭组成及选定或指定仲裁员程序、仲裁规则的适用等相关问题,上述问题属于仲裁司法审查的范围,因此,本院认为仲裁当事人可以依据法律和仲裁规则的规定对中间裁决申请仲裁司法审查。”
而被选为浙江法院商事仲裁司法审查十大典型案例、杭州市中级人民法院仲裁司法审查十大典型案例的杭州市中级人民法院(2022)浙01民特226号案则认为,仲裁庭就案涉合同是否有效解除作出先行裁决[13],没有保障当事人进行辩论和陈述最后意见的权利,违反法定程序,构成法定可撤销情形。但因本案属于先行裁决,仲裁案件仍存在未决仲裁事项待处理,不宜撤销该先行裁决而导致管辖争议和审理障碍,且该可撤销情形仍可以通过在现有仲裁案件中重新仲裁予以弥补,可由仲裁庭重新仲裁。故本案中,法院通知仲裁庭在现有仲裁案件中重新仲裁,仲裁庭同意后,法院裁定终结撤销程序。[14]
(四)就临时措施所作出中间裁决的可执行性问题
目前,仲裁庭作出的临时措施在我国已有获得执行的案例。2024年北仲仲裁庭在一起技术开发与服务纠纷国际仲裁案中所作出的临时措施,获得了北京市第四中级人民法院保全裁定与实际执行,是全国首例由仲裁庭作出临时措施决定并由法院执行的案件。[15]目前,在国际仲裁中,也有约来越多的国家认可仲裁庭作出的临时措施在法院具有可执行性。《联合国国际贸易法委员会国际商事仲裁示范法》(UNCITRAL Model Law on International Commercial Arbitration)2006年修订的版本亦在第17条中增加了国内法院执行仲裁临时措施的规定。但应关注,部分国家法院仍存在不予执行仲裁临时措施的案例。[16]
四、我们的建议
尽管2024年的仲裁法修订草案考虑到中间仲裁在理论和实践上仍存在一定争议等原因,删除了征求意见稿中关于中间裁决的内容,但我们仍建议,在立法层面,进一步观察境内外仲裁机构、境外仲裁法、境内外法院仲裁司法审查案例关于中间裁决的实践,并在此基础上,逐步完善对于中间裁决的规定——在法律、司法解释层面明确认可中间裁决,并对部分裁决和中间裁决的定义及各自的适用范围予以明确。进一步,在仲裁机构层面,对于部分裁决、中间裁决的适用范围、适用要求、是否属于仲裁机构应当核阅的裁决书等方面进行细化。在司法解释和司法实践层面,对于部分裁决、中间裁决的终局性、约束力、可执行性和能否申请撤销等问题逐步进行统一。
当事人在仲裁程序中亦可以利用部分裁决、中间裁决的相关规则,申请仲裁庭对不同的仲裁请求事项或争议焦点进行分步审理(bifurcation)。有时,当事人申请分步审理不仅能够节约仲裁成本,当事人亦可将此作为一项仲裁策略。例如,一方当事人在责任(liability)方面的证据相对扎实,而在金额(quantum)方面较为薄弱,该方当事人即可考虑通过申请分步审理和中间裁决的方式,避免一上来就暴露自己的弱点,并在对责任问题的审理环节,基于己方事实和证据方面的优势,促成与对方的和解。
[1] Article 2 Definitions In the Rules ......“award” includes, inter alia, an interim, partial, final, or additional award.
[2] Final Report on Interim and Partial Awards, https://jusmundi.com/en/document/publication/en-final-report-on-interim-and-partial-awards.
[3]https://www.elitigation.sg/gd/s/2015_SGCA_30.
[4] The Guide to Construction Arbitration - Fifth Edition, https://globalarbitrationreview.com/guide/the-guide-construction-arbitration/fifth-edition/article/awards#:~:text=In%20this%20context%2C%20an%20interim,described%20as%20an%20interim%20award.
[5] 例如2005年版的贸仲仲裁规则第四十四条规定:“中间裁决和部分裁决 如果仲裁庭认为必要或者当事人提出请求经仲裁庭同意时,仲裁庭可以在作出最终仲裁裁决之前的任何时候,就案件的任何问题作出中间裁决或部分裁决。任何一方当事人不履行中间裁决,不影响仲裁程序的继续进行,也不影响仲裁庭作出最终裁决。”2001年版的北仲仲裁规则第六十条规定:“仲裁庭认为必要或者当事人提出经仲裁庭同意时,可以在最终仲裁裁决作出之前,就案件中争议的问题作出中间裁决或者部分裁决。任何当事人不履行中间裁决,不影响仲裁程序的继续进行和仲裁庭作出最终裁决。”
[6] 王瑞华:《我国商事仲裁中间裁决制度的运行实践考察及思考——以北京仲裁委员会/北京国际仲裁中心为样本》,载《北京仲裁》2017年第1期。
[7] 2002年最高人民法院、全国人大法工委等机构人员编写的释义指出:“本条是关于先行裁决的规定。先行裁决是指对整个争议中的某一个或某几个问题已经审理清楚,为了及时保护当事人的合法权益或有利于继续审理其它问题,仲裁庭先行作出的对某一个或某几个问题的终局性裁决。先行裁决只能是对已经清楚的部分事实作出的裁决,所以,又可以称为部分裁决。先行裁决(部分裁决)可以适用于:(1)合同的成立与否;(2)合同的有效与否;(3)合同的归类;(4)无效合同发生的过错在哪一方;(5)侵权责任存在与否;(6)侵害身体的医疗费用赔偿等先行给付;(7)停止侵害或者排除障碍;(8)当事人申请或者仲裁庭认为应当作出先行裁决的其他事项。先行裁决不同于中间裁决。中间裁决通常是指在有关程序问题和证据问题的裁决,这些问题常常是通过程序命令或指令的形式加以处理,以确立当事人所遵循的程序,严格说来,这些程序命令或指令还不属裁决范畴,它不能等同于最终裁决,也不可能由法院宣布其是可执行的。但不管是中间裁决还是部分裁决,其效力是终局的。”(参见唐德华、孙秀君主编:《仲裁法及配套规定新释新解》,人民法院出版社2002年版。)但随着我国商事仲裁实践的发展,上述释义和目前主要仲裁机构对于部分裁决和中间裁决的规定已出现一定差异。
[8] 参见北京仲裁委员会《新规则》释义,https://www.bjac.org.cn/news/view?id=2572。
[9] 参见北京仲裁委员会《新规则》释义,https://www.bjac.org.cn/news/view?id=2514。
[10] Final Report on Interim and Partial Awards, https://jusmundi.com/en/document/publication/en-final-report-on-interim-and-partial-awards.
[11] Final Report on Interim and Partial Awards, https://jusmundi.com/en/document/publication/en-final-report-on-interim-and-partial-awards.
[12] 王瑞华:《我国商事仲裁中间裁决制度的运行实践考察及思考——以北京仲裁委员会/北京国际仲裁中心为样本》,载《北京仲裁》2017年第1期。
[13] 本案未公布裁定书全文,杭州中院发布的典型案例介绍称,在最后一次开庭过程中,B公司当庭申请委托第三方重建并由A公司承担重建费用,并请求仲裁庭就此先行裁决。仲裁庭后续就案涉合同是否有效解除作出先行裁决。从杭州中院的案情介绍,我们判断该争议大概率并非当事人仲裁请求事项,而是先决性实体争议。
[14] 参见《浙江法院商事仲裁司法审查工作报告(2018-2023)》及十大典型案例,https://mp.weixin.qq.com/s/iTPmpNWA-XS7xunLjp7jmA;《杭州中院仲裁司法审查典型案例》, https://mp.weixin.qq.com/s/4Z0B_BAVPDpMq7wC6mCTKQ。
[15] 参见《全国首例!北仲作出→》,载北京市司法局官方公众号“京司观澜”,https://mp.weixin.qq.com/s/Wq5vvXxPk5WKPVC1S6NTXg。
[16] The Guide to Challenging and Enforcing Arbitration Awards - Third Edition, https://globalarbitrationreview.com/guide/the-guide-challenging-and-enforcing-arbitration-awards/3rd-edition/article/enforcement-of-interim-measures#footnote-085.
(原标题:卓仲半月谈第55期丨商事仲裁中的部分裁决与中间裁决)
来源:北京卓玮律师事务所
作者:高舒阳,北京卓玮律师事务所律师;业务领域:争议解决;电话:8610 8541 9601,电子邮箱:shuyang.gao@chancebridge.com
特别声明:本微信公众号的文章仅供交流之用,不代表北京卓纬律师事务所或其律师的正式法律意见或建议。若需要法律意见或专业分析,请联系并咨询北京卓纬律师事务所及其律师。

