近些年来,在汽车行业智能化大趋势下,全球车联网迅速发展,行业市场规模快速增长,传统汽车产业竞争格局发生了变化,可以说当前新能源汽车行业进入了一个“车联网时代”,进而衍生出智能网联汽车这一新产品,它具备环境感知、智能决策和自动控制,或与外界信息交互,乃至协同控制的功能,面对如此复合多元的应用场景,新能源汽车企业有必要及时调整商标注册类别和商品服务项目的挑选策略。
目前来看新能源汽车主要分为三大块业务:
- 一是传统商品服务项目,包括汽车及其零部件和售后服务;
- 二是三电系统,即电池电机电控;
- 三即智能车联网系统相关产品,包括但不限于自动驾驶、车载系统、智能座舱等。
以中国大陆地区为例,本文将从以下三方面分别梳理需要注册的类别和商品服务。
一、传统商品服务
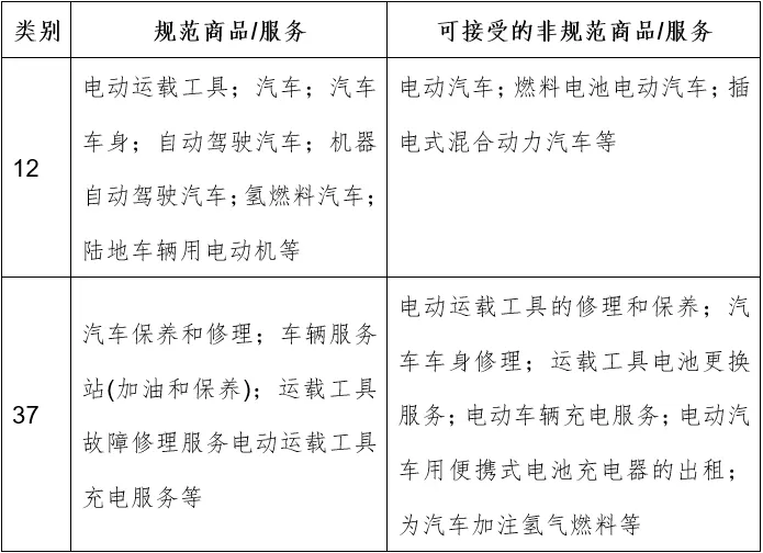
对新能源汽车企业而言,最核心的类别当属12和37类,包括了最为传统的汽车及其零部件产品,以及汽车维修等售后服务。随着技术不断发展进步,为了跟上产品更迭的速度,不论是国际尼斯分类还是各国可接受的非规范商品服务,都在不断更新调整。在车联网不断发展的今天,企业应当及时根据分类表的变化进行补充注册,比如从传统的“汽车”扩充到新增的“自动驾驶汽车”,以及“燃料电池电动汽车”等,顺应行业的发展方向,取得更贴合实际产品的商品服务。
具体到12和37类而言,在现有商品服务区分表中,笔者认为,以下商品服务重要程度最高,建议新能源车企优先布局,其他零部件商品可根据实际需求增加:

二、三电系统
所谓“三电”,指的是新能源汽车中的三大核心电子系统:动力电池系统、电机系统和电控系统。不少车企已经开始自主研发三电系统,这种情况下拥有自己的注册商标也是势在必行。其中最核心的当属电池系统,是目前各大车企的核心竞争点之一,而随着国际尼斯分类版本的更新,与电池相关的商品也在不断扩充,除了传统的电池、蓄电池外,电动运载工具用充电站等新兴产品同样应当引起企业的关注。
以特斯拉公司为例,我们来对比一下不同时期TESLA商标在0922电池群组注册商品的变化情况:

可以看出,早期分类表可供挑选的规范商品有限,特斯拉公司仅在“电池、蓄电池、充电器”等传统电池产品上注册。随着光伏发电技术的应用,国际分类引入了光伏电池等新商品,特斯拉公司及时进行了补充注册。在近两年,国际尼斯分类进一步扩充了电动汽车充电站等商品,中国商标局和美欧日韩等5个国家或地区的商标主管机关共同确定了五方商品清单,让申请人在尼斯分类以外有更多的选择,特斯拉公司在原有尼斯分类基础上增加申请了“可充电设备用充电装置;机动车辆用充电装置;电动汽车用充电桩”等可接受的非规范商品,为其充电桩产品拿到了注册商标,避免了因实际使用商品与核定商品不一致而导致商标被撤销的风险。因此,除了选对商品以外,企业应当实时关注分类表的变化,及时补充新商品的注册。笔者总结了目前新能源车企“三电系统”所涉及的类别和商品,建议有实际需求的企业尽早布局:

三、智能车联网
从定义来看,车联网是以车辆为主体,依靠通信网络互连实现车内、车与车、车与人、车与路、车与服务平台的互联互通、信息共享,为车辆运行和使用提供服务。可以说,在车联网技术的加持下,新能源汽车更像是一部超大号的智能手机,手机能做到的,汽车也一样可以实现。因此,建议新能源汽车企业在车联网相关的类别和商品服务提前布局,避免日后业务拓展受阻。
目前,车联网主要包括人、车、路、通信、服务平台5类要素,应用于汽车主要体现在车载操作系统、车载语音助手、智能座舱、自动驾驶等方面,是当下消费者购买时关注的热门功能。其中一些产品和服务尚未纳入各国商标局注册可接受的规范商品中,企业可退而求其次,选择规范可接受的上位概念,或是尝试向各国商标局说明商品的功能用途来争取以非规范商品的形式获得注册。
以问界汽车为例,其搭载的车载智慧助手“小艺”就是车联网技术加持下的产物,能够满足用户多重的智慧场景需求,以下是“小艺”商标布局类别情况:

可以看出,“小艺”商标布局包括常规的09.12.37.39类等与汽车相关的类别,也包含36.38.41.42.43类等其他周边服务类别,还覆盖了07.10.11.28类等未来跨界的产品类别,其范围可谓全面,其他车企可从中借鉴。
笔者认为,在中国大陆地区,智能车联网主要涉及以下类别及具体商品服务项目,车企布局商标时需着重关注:

此外,除了上述三部分以外,新能源车企可根据实际业务规划和产品链来扩充其他类别,比如第7类的机械产品等,第11类的汽车用空调、车载冰箱、车载风扇等小家电,第9类USB充电器、显示器等,第20类玩具模型等,都是目前车企可能会涉猎到的产品。对于重要等级比较高的品牌而言,注册类别不宜过窄,同时应密切关注区分表的变化,及时补充新兴产品的注册,真正顺应车联网时代新能源汽车的发展态势。
(原标题:【一家之言】车联网时代新能源汽车如何挑选商标注册类别和商品服务)
来源:中国贸促会专利商标事务所
作者:甄天一,中国贸促会专利商标事务所律师;业务领域:商标检索和监视、商标权的行政保护、商标确权诉讼、商标许可/转让、版权和软件登记业务;联系方式:zhenty@ccpit-patent.com.cn

