根据香港知识产权署近日公布,为优化香港和深圳的保护知识产权跨境便利措施,在《关于协同打造前海深港知识产权创新高地的十六条措施》(《十六条措施》)的框架下,自2025年6月30日起,香港的创新科技(创科)业界将可受惠于深圳知识产权保护中心提供的专利快速预审服务。
在优化措施下,在内地申请专利保护的香港创科业界(包括企业、高等院校、科研机构等相关创新主体),如符合相关资格(包括其申请中的发明属指定的产业范围),可向深圳知识产权保护中心提交专利预审请求,经预审合格后,其专利申请可进入国家知识产权局的快速审查通道,大幅缩短审查周期。
一、内地专利快速预审服务
专利申请的预先审查服务,是在专利申请正式向国家知识产权局提交之前,由当地设有的知识产权保护中心(如深圳知识产权保护中心)预先对申请文件进行的前置审查,使符合条件的专利申请进入快速审查通道。专利快速预审服务将让中国专利申请进入国知局的快速审查通道,大幅缩短审查周期,提高专利申请质量。
香港创科业界向深圳知识产权保护中心申请快速预审服务,不需要缴纳任何费用。经预审通过的专利申请提交至国家知识产权局后,与其他普通申请一样,须向国知局缴纳相应的专利申请费用。
(一) 申请内地专利快速预审服务香港申请人的资格审查
在《十六条措施》的框架下,符合条件的香港申请人须在深圳知识产权保护中心提交内地专利快速预审服务的请求。
根据深圳知识产权保护中心发布的《香港相关创新主体专利快速预审申请指南(试行)及常见问题答复》中的相关规定,香港申请人向深圳知识产权保护中心提交内地专利快速预审服务的请求,必须同时满足下列条件:
- 依据香港特别行政区《公司条例》成立的公司及香港特别行政区的其他法律实体或组织;
- 生产、研发或经营方向应符合目前深圳知识产权保护中心发布的预审产业领域:互联网、新能源、高端装备制造和珠宝加工;
- 具备良好的知识产权工作基础,建立知识产权管理制度,具有稳定的知识产权管理团队。
专利预审业务暂不受理香港个人申请人的申请。
(二)香港申请人申请内地专利快速预审服务流程
香港创科业界申请人须向深圳知识产权保护中心申请专利快速预审服务,具体流程如下:
1、主体备案
香港创科业界申请人需先向深圳知识产权保护中心申请专利快速预审主体备案。
主体备案手续一次办理,长期有效,如相关信息发生变更,应按流程提交变更申请。完成主体备案之后,可以提交专利快速预审申请案件。若申请人的信息没有发生变更,往后的专利申请快速预审案件无需再进行主体备案。
值得注意的是,根据中国《专利法》第18条第1款及《专利审查指南》的相关规定,在中国内地没有经常居所或者营业所的香港创科业界申请人办理主体备案的,应当委托依法设立的内地专利代理机构办理。
申请主体备案的香港创科业界申请人应在深圳保护中心预审管理平台预审案件提交系统(https://cnippc.cn/ippc-web-dzsq/)注册账号,并提交主体备案申请。主体备案须提交法律法规所需文件并按照规定形式提交请求,即使在内地有营业所的香港创科业界申请人也非常建议委托有经验的内地专利代理机构办理,有助于尽快完成备案手续,以免因备案手续延误申请的进程。
2、专利快速预审申请
完成专利快速预审主体备案的香港创科业界申请人(以下简称'香港备案主体”),可向深圳知识产权保护中心提交专利快速预审申请。
同样地,根据中国《专利法》第18条第1款及《专利审查指南》的相关规定,在中国内地没有经常居所或者营业所的相关香港创科业界申请人办理专利快速预审的,应当委托依法设立的内地专利代理机构办理。
申请专利快速预审所需材料,提交方式及缴纳费用途径等都有严格的形式及时限要求且流程复杂,即使在内地有营业所的相关香港创科业界申请人也非常建议委托有经验的内地专利代理机构进行办理,保证专利快速预审尽快顺利完成。
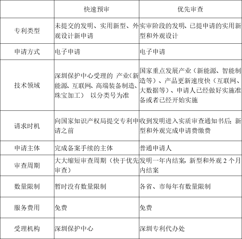
二、内地专利快速预审与优先审查的区别
面向香港创科业界申请人新推出的申请内地专利快速预审服务与2023年1月1日施行的优先审查服务相比有所不同,详见如下:

以上表格源于深圳知识产权保护中心的官网:http://www.sziprs.org.cn/attachment/0/37/37060/125486.pdf
申请人可寻求内地代理机构的专业建议,根据申请的具体领域及实际情况来选择申请途径。
三、深圳知识产权保护中心内地专利快速预审概况
据《深圳特区报》2025年1月6日报道,深圳知识产权保护中心负责人介绍,自2018年12月深圳知识产权保护中心揭牌运行以来,累计完成预审案件近50000件,超27000件获得快速授权,预审业务指标位居全国知识产权保护中心前列;将发明专利的授权周期压缩至3个月以内,较常规申请渠道节省80%以上时间,大幅提升深圳企业创新效能;专利预审备案企业数量突破1万家,其中国家、省、市级专精特新企业4400余家,对深圳科技创新发展的影响力和覆盖面不断提升。
四、展望
伴随深圳知识产权保护中心提供香港的创科业界专利快速预审服务的新举措,香港的创科业界可搭乘深圳列车,以深圳速度将香港创科业界的研发成果在庞大的内地市场获得法律保护及落地转化。正如香港知识产权署署长黄福来所言:“这项跨境申请专利的便利措施,能有效加快香港创科业界的研发成果在庞大的内地市场获得法律保护及落地转化。香港特别行政区(特区)政府感谢国家知识产权局支持香港推进创科和知识产权贸易的发展,助力特区把握国家发展新质生产力的机遇,促进粤港澳大湾区的高质量发展。”
参考资料
【1】中华人民共和国香港特别行政区政府知识产权署. 与内地合作的便利措施. [2025-08-08].https://www.ipd.gov.hk/sc/mainland-international-cooperation/mainland-cooperation/facilitation-measures/index.html。
【2】两大产业专利预审服务开通. 深圳特区报. 2025-01-06. 头版(A01). [2025-08-08].https://sztqb.sznews.com/ePaper/index.html#/?date=202501/06&layout=A01。
【3】深圳知识产权保护中心. 预审100问.[2025-08-08]. http://www.sziprs.org.cn/attachment/0/37/37060/125486.pdf。
【4】深圳市前海深港現代服務業合作區管理局香港特別行政區政府商務及經濟發展局關於協同打造前海深港知識產權創新高地的十六條措施.[2025-08-08].https://www.cedb.gov.hk/tc/policies/intellectual-property-protection-main-text-of-document.html。
【5】国家知识产权局. 法律法规. [2025-08-08].https://www.cnipa.gov.cn/col/col97/index.html。
来源:中国贸促会专利商标事务所
作者:蔡丰蔓,中国贸促会专利商标事务所流程管理员;联系方式:hongkong@ccpit-patent.com.cn

