一、商标及商标保护的客体
(一)商标的定义与核心功能
商标是能够将自然人、法人或其他组织的商品/服务与他人区分开的可视性标志,其核心功能是识别商品/服务来源,帮助消费者基于对品牌的信赖做出购买决策,同时承载企业的商业信誉与形象。
(二)商标的主要形态
随着商业实践的创新,商标形态已突破传统范畴,呈现多元化发展,主要包括:
- 传统形态:文字、图形;
- 立体形态:商品或其包装的三维形状;
- 特殊形态:位置商标、花纹商标、颜色组合商标;
- 新型形态:声音商标、动态商标;
- 探索性形态:部分国家已尝试保护店铺布局、香水香型等非传统标志,体现商标保护范围的扩张趋势。
二、商标法律的设立
全球商标法律制度可根据“是否有专门立法”分为两类,直接影响商标权利的取得与保护路径:
(一)有商标立法的国家/地区
目前,全球各主要国家及地区(如中国、美国、欧盟、德国等)均已出台专门的商标法规,将商标权利的取得、行使与保护全面纳入法治化管理框架。
在权利取得方面,需由申请人向当地商标主管部门提交注册申请,经审核通过后方可依法获得商标专用权。在法律保障层面,商标法不仅明确界定了商标权利的边界,还确立了侵权行为的认定标准及相应法律责任(包括责令停止侵权、赔偿经济损失等),为企业维护自身商标权益提供了清晰的法律依据和稳定的维权预期。
(二)无商标立法的国家/地区
少数国家尚未制定专门商标法,主要包括东帝汶、马尔代夫;缅甸于2023年实施新商标法,此前无专门立法。
在无商标立法的区域,企业需通过商业使用积累实质声誉主张权利:通常需在当地媒体公告商标及经营领域,明确权利主张;若遇侵权,可依据反不正当竞争法、民法等主张救济,但存在举证难度大、赔偿标准不明确等问题。
三、商标的授权原则
商标授权原则是各国商标制度的核心规则,直接决定权利归属的判定标准,主要分为三类:
(一)申请在先原则
商标注册的“申请在先原则”,是指将商标注册申请的提交时间作为确定商标权利归属的核心依据,遵循“谁先提出申请,谁就优先获得法律保护”的基本准则。这一原则的显著优势在于操作流程简便、审查及确权效率较高,因此尤其适用于地域幅员辽阔、市场主体数量众多的国家。
采用申请在先原则的代表性国家和地区包括:德国、法国、日本、丹麦、巴西等大陆法系国家,以及多数发展中国家。
(二)使用在先原则
与申请在先原则相对应的是“使用在先原则”,其以商标实际投入商业使用的时间作为判定权利归属的核心标准,核心要义在于强调“权利不能沉睡”,即只有将商标实际应用于商业活动,并通过使用积累了一定市场声誉的主体,才有权获得法律对该商标的保护。
采用使用在先原则的代表性国家和地区包括:英国、美国、澳大利亚、加拿大、印度、新加坡等英美法系国家,以及部分英联邦国家。
(三)折中原则
商标注册的“折中原则”,即以申请在先为核心、以使用在先为补充的授权准则。这一原则通过平衡“效率”与“公平”两大价值目标,构建了更为合理的商标确权机制。商标主管机关在审查授权阶段,优先以商标申请提交的时间顺序作为确权依据;同时,为避免“恶意抢注”等不公现象,允许在商标申请日之前已实际使用该商标,并能提供“实际使用证据”且证明其已积累一定“市场声誉”的在先使用人,通过提出异议、宣告无效等法定程序主张权利,从而推翻初步的授权结果。
折中原则有效解决了“只申请不使用”与“已使用未申请”之间的权益冲突,兼顾了商标确权的效率与市场主体的公平诉求,目前已成为全球绝大多数国家普遍采用的商标授权原则。我国亦采取折中原则。
四、商标的申请
各国商标申请流程均包含“申请—审查—公告—授权”等核心环节,但在审查标准、公告程序、商品分类等方面存在显著差异,直接影响申请效率与成功率。
(一)审查的差异
1.审查类型的核心内容:绝对理由审查和相对理由审查
绝对理由审查为全球各国通用的审查范畴,主要聚焦于商标本身的合法性与可注册性,具体审查以下内容:
- 商标是否具备足够的显著性(即能否使消费者将其与其他商品/服务区分开);
- 商标是否违反公序良俗(如包含歧视性、侮辱性内容,或存在夸大宣传的标志等);
- 商标是否属于法律明确规定的禁用条款(如擅自使用国旗、国徽、政府机关名称等)。
相对理由审查的核心是审查申请商标是否存在权利冲突,即判断其与在先注册或在先申请的商标是否构成“商标相同/近似+商品/服务类似”的情形。若构成前述情形,则可能导致相关公众混淆误认,从而影响注册。
2.各国在“相对理由审查”上的差异:主动审查与不主动审查
根据是否对相对理由进行主动核查,各国审查模式可分为两类:
- 主动审查模式:以中国、美国等为代表的多数国家,在审查阶段会主动检索在先注册或申请的商标。若发现申请商标与在先商标存在上述冲突,将直接作出驳回决定。
- 不主动审查模式:以英国、欧盟等为代表的英美法系国家及地区,审查阶段仅针对绝对理由进行审查,不基于在先商标驳回申请。若申请商标与在先商标存在冲突,需依赖在先权利人在法定期限内通过异议程序主动提出反对,否则在后商标可能被核准注册。
3.“不主动审查”模式的配套规则
为保障在先权利人的合法权益,采用“不主动审查”模式的地区通常设有两项关键配套规则:
- 权利提示机制:商标主管机关会将在后商标的申请信息依法通知相关在先权利人,提示其关注该申请并及时行使异议等权利。
- 维权补偿机制:若在先权利人通过异议程序成功阻止了在后商标的注册,官方将裁定由在后商标的申请人向在先权利人支付相应的维权补偿金,以弥补其为维权所支出的合理成本。
(二)公告的差异:前置、中置与后置
公告是商标权利公开的法定程序,各国根据行政资源配置与效率目标,将公告设置在不同阶段,差异如下:

(三)商品/服务分类的差异:尼斯分类与本土分类
商标申请需明确指定商品/服务类别,分类标准的差异直接影响申请的准确性,全球主要分为“尼斯分类体系”与“本土分类体系”。
1.尼斯分类体系
《商标注册用商品和服务国际分类尼斯协定》(简称“尼斯协定”)确立的分类标准,是全球最通用的分类体系。该协定于1957年缔结,为适配全球商业发展与新兴业态的变化,分类标准实行动态更新机制(每3至5年发布一个全新版本,当前最新为第12版),且在每个版本有效期内每年都会发布修订文本,对商品/服务项目进行细化、调整或增补。
在适用范围上,尼斯分类具有广泛的全球性,所有尼斯协定成员国必须强制采用该标准进行商标注册审查,而全球多数非成员国为方便商标的国际注册与保护,也会自愿将其作为本国商标申请的核心分类依据。不过,尽管全球多数国家和地区都以尼斯分类为基础,但在具体的商品名称描述要求上存在明显差异,例如伊朗仅严格适用尼斯分类第11版2017年文本中的规范商品名称,对新版新增或非规范商品均不接受申报;中国当前采用尼斯分类第12版2025年文本,除接受标准规范商品外,允许申请人自行描述非规范商品,但要求描述需清晰明确并准确体现商品功能或用途。
2.本土分类体系
目前,仍有少数非尼斯协定成员国及地区未采用国际通用的尼斯分类标准,而是沿用独立的商标分类体系。例如,伊拉克国内的分类标准存在区域差异:2025年起,巴格达地区将适用尼斯分类第11版,而库尔德斯坦地区则继续使用本土分类;再如,斐济目前仍沿用英国的旧式分类标准,与当前国际通行的分类体系存在明显差异。
五、并存协议
并存协议是指近似商标的权利人就“商标共存但不导致消费者混淆”达成的书面约定,各国对其接受程度反映了“私权处分”与“公共利益(市场秩序)”的平衡,分为三类规则:
(一)完全接受
在中国香港、中国台湾地区,商标共存的认定采用较为简化的模式,即只要在后商标申请人与在先商标权利人提交双方签署的书面共存协议,当地商标主管机关即认可该商标共存,不再对两商标是否存在混淆可能性进行实质审查。
不过,这种仅依据书面协议认可商标共存的模式存在明显局限性:由于缺乏对混淆可能性的实质判断,可能因近似商标同时存在于市场而导致消费者误认,对消费者权益的保护力度相对不足。
(二)完全不接受
为维护市场秩序与消费者识别清晰度,泰国、加拿大、立陶宛、爱沙尼亚等国明确拒绝任何形式的并存协议。
(三)有条件接受
在美国、新加坡、日本等多数主流国家和地区,商标主管机关并非直接认可共存协议,而是需对协议的合理性进行实质审查,仅在满足以下条件时才会认可商标共存:
- 商标共存不损害公共利益与消费者权益;
- 尽管商标构成近似,但可通过使用场景、附加标识等差异有效避免消费者混淆;
- 协议双方存在真实商业关联(如母子公司、关联企业,或共用品牌但分属不同业务领域等)。
六、商标维护
商标注册后需通过规范维护保持权利效力,核心包括“有效期管理”“使用要求”“证据留存”三大维度:
(一)商标有效期及起算方式
1.商标有效期长度
商标有效期主流标准为10年,这一期限适用于所有《马德里协定》成员国,包括中国、美国、欧盟等;
特殊标准则因地区而异:中国澳门、埃塞俄比亚、孟加拉为7年;委内瑞拉、黎巴嫩为15年;桑给巴尔和坦噶尼喀采用交替期限—桑给巴尔首个有效期为10年,续展后为7年;坦噶尼喀首个有效期为7年,续展后为10年。此外,沙特的有效期按伊斯兰历计算为10年,折合公历约9年8个月。
2.商标有效期起算时间
商标有效期的起算时间主要分为两种模式:一种是自申请日起算,这种方式虽能让权利覆盖商标审查周期,但会导致实际有效的保护期限相应缩短;另一种是自注册日起算,即权利自商标核准注册时正式生效,保护期限的起算节点更为清晰明确,目前多数国家均采用此种模式。
(二)商标使用要求
“使用”是维持商标权利的核心前提。多数国家对此明确了双重要求:一方面,若商标连续不使用达到法定时限,第三方即可申请撤销该商标;另一方面,部分国家还要求商标权人在特定节点主动提交使用证据或使用声明,以证明权利的有效存续。
在主动提交使用证据的要求上,不同国家的具体规定存在差异。例如,美国、波多黎各要求申请阶段需声明“实际使用”或“意图使用”,注册后5-6年提交中期使用证据,9-10年续展时再次提交;而菲律宾则需在申请日起3年内(无论是否注册)、注册后5-6年内及续展后1年内三个节点提交使用证据;柬埔寨规定注册后5-6年需提交证据,未使用时可提交“未使用声明”,但会增加被撤销的风险。
还有部分国家仅要求提交使用声明,无需附具实际证据。例如墨西哥需在注册日起满3年后的3个月内提交使用声明。
(三)使用证据的类型与要求
使用证据须具备“真实性、关联性、合法性”,常见类型包括商品照片、销售链接、网页截图、销售合同、货运单据等。各国对证据的认可标准存在差异,例如美国更认可“消费者实拍商品图”(体现真实市场流通),不认可“合成广告图”(难以证明实际使用)。
七、商标维权
当商标权受到侵害时,企业可通过“自力维权”“司法维权”“行政维权”三种途径主张权利,三者各有侧重:
(一)自力维权
自力维权是一种由商标权利人直接与侵权方沟通交涉的非强制性维权方式,具体包括向侵权方发送警告函、协商侵权赔偿事宜、要求对方签署《不侵权承诺书》等。其突出优势在于维权成本低、处理效率高;但同时也存在明显局限—由于缺乏法律强制力,该方式仅能在侵权方愿意配合的场景下发挥作用。
(二)司法维权
司法维权是指商标权利人通过向法院提起诉讼的方式主张权利,要求侵权方承担停止侵权、赔偿经济损失、消除不良影响等法律责任。
这种维权方式的核心优势在于法院作出的生效判决具有强制执行力,权利人通常能据此获得足额赔偿;但局限性也较为明显:诉讼程序周期较长(通常需1-3年),对证据的提交和举证要求严格,且需投入较高的律师费用,因此并非企业维权时的首选方式。
(三)行政维权
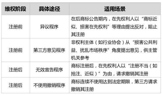
介于自力维权与司法维权之间,是最常用的实务路径,可分为“注册前维权”与“注册后维权”:

(四)跨境维权的特殊依据:《保护工业产权巴黎公约》
针对商标海外抢注问题,《保护工业产权巴黎公约》(中国2001年加入,以下简称“《巴黎公约》”)为跨境维权提供支撑。
根据《巴黎公约》第六条之二,若商标在任一成员国已构成“驰名商标”,其他成员国应依请求拒绝或撤销与该驰名商标构成复制、仿制、翻译且易导致混淆的商标注册;或者禁止该侵权商标的使用。
《巴黎公约》为未在海外注册但已驰名的商标提供“跨地域保护”,突破“注册在先”的限制。
来源:北京知识产权公共服务

