编者按
2025年10月9日,商务部发布的关于加强稀土相关物项出口管制的公告,引起了海内外强烈反响。本次公告首次规定了域外管辖原则的具体实施方法,与美国此前出台的出口管制措施类似,出口管制措施迎来“对等时代”。在此背景下,中美管制互动将对半导体、生物技术、稀土设备等行业造成怎样的合规挑战?国浩海关与税务业务委员会暨法律研究中心主任李繇将通过对中美管制措施进行对比分析,并结合稀土新规的相关内容,为进出口企业的长远发展提出合规建议。
我国商务部新闻发言人在10月9日答记者问中指出,稀土相关物项具有军民两用属性,对其实施出口管制是国际通行做法。今年4月,中国政府对部分稀土物项实施出口管制。有关稀土技术早在2001年已经列入《中国禁止出口限制出口技术目录》。国家出口管制工作协调机制办公室组织开展打击战略矿产走私出口专项行动,取得积极成效。同时,有关部门发现部分境外组织和个人从中国非法获取稀土技术,生产稀土相关物项并提供给军事等敏感领域用户或者用于军事等敏感领域用途,对中国国家安全和利益造成重大损害或潜在威胁,对国际和平稳定造成不利影响。为防范相关风险,中国政府经审慎评估后,决定对稀土相关技术实施出口管制,同时对中国组织和个人从事相关活动作出明确规定,以更好维护国家安全和利益,更好履行防扩散等国际义务,同时也保障全球稀土产业链供应链安全稳定。[注1]
10月12日,商务部新闻发言人再次答记者问,表示中国的出口管制不是禁止出口,只要是用于民用用途的、合规的出口申请,都可以获得批准。后续,中国政府将依法依规开展许可审查,对符合规定的申请予以许可,同时,积极考虑适用通用许可、许可豁免等多种便利化措施,有效促进合规贸易。[注2]
一、价值逻辑重塑——安全价值应成为企业合规的首要价值
在立法层面,我国已形成以《中华人民共和国出口管制法》(以下简称《出口管制法》)为核心,以《中华人民共和国两用物项出口管制条例》(以下简称《出口管制条例》)等法规为补充的法律体系,并明确出口管制工作的首要目的是维护国家安全和利益,并履行防扩散等国际义务。在实践层面,中国近期对稀土及相关技术实施的出口管制是维护国家利益的典型例证。根据2025年10月发布的公告,管制范围覆盖稀土开采、冶炼分离到磁材制造的全产业链技术,并对含有中国成分的境外稀土物项实施许可管理。商务部明确表示,此举是为应对部分境外组织将中国稀土物项非法转移并用于军事领域,从而对国家安全的实质损害,是依法维护安全利益的正当行为。
因此,中国的出口管制体系紧密服务于国家安全与发展利益,其价值理念已远超传统企业合规价值理念,作为参与国际贸易特别是与管制物项有关的企业,已不仅是考虑遵循法规要求,更不能通过探寻法律边界寻找规避空间实现盈利目的,而是必须树立正确的价值观,深刻理解出口管制的战略意义,将维护国家安全作为合规目标,严格在法律框架内开展经营活动。
具体而言,出口管制规则的日益复杂化为企业合规管理提出更高层次的要求,合规责任已从传统的贸易环节延伸至全球供应链的全过程。首先,企业需要建立完善的供应链溯源机制,能够准确识别产品中是否含有受控的中国成分并评估其价值比例。其次,企业面临着更为严格的最终用户和最终用途监管义务。中国稀土管制公告要求企业不仅要对直接交易对象进行尽职调查,还需穿透了解最终用户和最终用途的真实情况。同时,企业还需关注技术服务的合规管理,根据第62号公告,稀土相关生产线装配、调试、维护、维修、升级等技术未经许可不得出口,这意味着即使是不涉及实物出口的技术服务也可能受到管制。面对日益复杂的合规环境,企业必须构建全域性合规体系,将出口管制要求融入企业经营的各个环节。
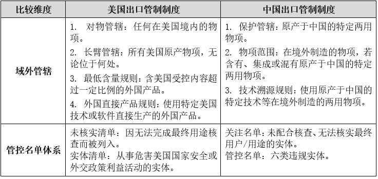
二、中美出口管制的制度趋向对等——理念、体系与内容
(一)战略理念差异
出口管制已成为中美战略竞争的核心工具。中国出口管制体系强调以总体国家安全观为基础,秉持共同、综合、合作、可持续的全球安全观,在《中华人民共和国出口管制法》中明确将“维护国家安全和利益”与“履行防扩散等国际义务”并列为核心目标。这一理念体现在中国近年来的管制实践中,如2025年10月发布的稀土管制公告中,既明确维护国家安全的目的,又给予利益相关方合理的过渡期。
美国出口管制体系则以“小院高墙”[注3]为战略指导思想,通过对特定关键技术领域设置壁垒,尽可能减少对全球供应链和美国企业的冲击。但实践中,美国管制范围持续扩展,已形成针对中国高科技产业的精准打击体系。根据美国国会研究处2025年8月发布的《美国出口管制与中国:先进半导体》报告,美国出口管制的首要目标是“延缓中国在先进计算与人工智能领域的能力形成,从而维持自身的领先地位”。[注4]
此外,两国的管制理念在交锋中也在相互影响。美国在2025年9月推出的“50%新规”,将实体清单和军事最终用户清单的适用范围扩大到被列名实体持股50%及以上的关联企业,体现了其规则精细化与边界扩张趋势。[注5]而中国在2025年10月的稀土管制中,对“境外含中国成分稀土物项”实施管制,则显示出中国正在从被动应对转向主动塑造国际管制规则。这种互动使得中美出口管制体系在竞争中有趋同,但在战略目标上仍保持根本性分歧。[注6]
(二)法律体系差异
法律体系方面,中国已构建起以《出口管制法》为核心,《对外贸易法》《海关法》为支持,《出口管制条例》等为补充的出口管制法律体系。美国出口管制则以《出口管制改革法案》(ECRA)为基本法律依据,构建了极为复杂的技术管制体系。该体系赋予美国商务部工业与安全局广泛自由裁量权。2025年美国国会报告指出,这种灵活性使得美国能够“针对特定关键技术领域设置极高壁垒”,但也导致了政策的不稳定性,如2025年5月废除拜登政府的人工智能扩散规则,改由其他替代措施。[注7]

表1:中美出口管制制度综合对比
(三)管制内容与方式
在实体清单管理方面,中国形成了出口管制管控名单、不可靠实体清单等多重工具并用的体系。2025年4月,中国将28家美国实体列入出口管制管控名单,后在8月暂停了对其中16家实体的措施90天,停止了对另外12家实体的措施。[注8]这种灵活调整展现了中国的务实态度,将出口管制作为谈判筹码而非终极目标。
美国的清单管理则更为系统化,包括实体清单、军事最终用户清单等,并通过2025年9月的“50%新规”实现了清单管理的革命性升级,极大扩展了美国出口管制的管辖范围,使中国企业面临更高的合规风险与供应链挑战。
在管制物项方面,中国稀土管制公告直接针对美国半导体产业的关键脆弱环节,将超硬材料、锂电池、人造石墨负极材料等物项纳入管制,形成从原材料到半成品的全面管制体系。[注9]这些措施充分利用了中国在全球稀土供应链的主导地位,通过精准打击替代难度高、下游影响广的战略性资源,反制美国的技术封锁,呈现出明显的资源反制特征。
美国的出口管制则集中在高技术领域,通过技术断供遏制中国产业升级。2025年3月,美国一次性将54家中国实体列入出口管制“实体清单”,重点针对人工智能、超算、航空、核能等领域。[注10]5月,美国进一步对EDA软件实施出口管制,从芯片设计的源头环节限制中国半导体产业发展。在实施层面,美国不断增强其措施的穿透性与长臂管辖效力。[注11]2025年8月,美国商务部废除拜登政府的“人工智能扩散规则”,同时发布行业指南,警告使用中国先进计算芯片可能违反美国出口管制规定。[注12]
中国管制措施更多集中在上游上端,具有“资源导向”特点,通过对关键矿产、基础材料和成熟技术的限制,影响全球制造业中下游;而美国管制则聚焦于技术高端,具有“创新导向”,针对前沿科技进行封锁。

表2:中美出口管制内容与典型案例对比
综上,中国出口管制体系正逐渐从“被动防御”转向“主动制衡”,其制度设计与美国等西方国家的出口管制框架日益趋同。一方面,中国通过《出口管制法》《出口管制条例》等法律,构建了涵盖军民两用物项、技术、设备的清单管理制度,并引入“长臂管辖”原则,对使用中国技术或材料的海外生产活动实施穿透式监管。另一方面,中国将稀土、石墨等战略资源与国防需求挂钩,通过出口许可审批权动态调整技术流动方向。这种制度趋同的本质,是中国在技术领域“不对称优势”尚未完全形成前的防御性策略,旨在通过规则对等化削弱美国单边制裁的效力。可以预见的是,未来中国出口管制体系将加速向管辖域外化方向演进,并逐步构建独具特色的制度框架。这一趋势在本次发布的稀土管制公告中已初露端倪,标志着中国在充分借鉴国际实践基础上,开始从单纯的境内管辖向全域管辖转变。这种精细化还体现在对特定最终用途的精准管控上,如明确将“研发、生产14纳米及以下逻辑芯片”等列为需要逐案审批的范畴,使管制措施能够精准打击竞争对手的高科技产业要害。
三、合规挑战——透视近期中美管制互动热点
2025年下半年以来,中美出口管制领域出现了一系列引人注目的发展,这些热点事件反映了两国博弈之激烈,也不断给相关行业涉及的企业提出合规挑战。9-10月间,中美制裁与反制措施密集出台。9月12日,美国将23家中国实体列入“实体清单”,涉及半导体、生物技术、航空航天等领域。[注13]
中国在9月13日对原产于美国的进口相关模拟芯片发起反倾销立案调查,并就美国对华集成电路领域的歧视性措施发起调查。[注14]随后在9月25日,中国将3家美国军工企业列入不可靠实体清单。[注15]10月9日,中国商务部连续发布多项公告,对超硬材料、稀土设备与原辅料、中重稀土、锂电池及人造石墨负极材料等关键战略物项实施出口管制。[注16]
本轮交锋中,双方都推出了创新性管制手段。美国的“50%新规”通过股权穿透扩大了管制范围;中国则创新性地对“境外含中国成分稀土物项”实施管制,要求含有中国稀土成分价值比例达到0.1%及以上的境外产品需申请出口许可。尽管中美管制措施不断加强,但双方也都为对话协商留下了弹性空间。2025年8月,为落实中美斯德哥尔摩经贸会谈共识,中国决定暂停对部分美国实体的反制措施。[注17]同样,美国在2025年批准英伟达H20和超微MI308两款GPU对华出口,但附加了政府直接抽取15%收益的条件。[注18]这些案例表明,出口管制既是博弈工具,也是谈判筹码,双方在强硬姿态背后仍保持着一定的务实态度。

表3:中美出口管制最新措施对比
中美出口管制互动呈现出的新态势,对企业的合规经营提出了更高要求。企业面临的合规风险已从传统的直接贸易环节,蔓延至全球供应链的上下游、技术合作乃至投资关系,迫使企业必须建立更具前瞻性和全域性的合规体系,不仅要精准识别交易物项与最终用户,更需对自身乃至合作伙伴的股权结构、产品成分与技术流进行深度尽职调查,否则将可能在任意一方的管制措施下陷入经营困境。
中国《出口管制法》体现了激励导向的合规理念。同时,中国要求出口经营者加强合规意识,主动了解拟出口货物、技术和服务的性能指标、主要用途,承担基本的尽职调查义务。美国则采取了更为严格的责任追究制度,强调“知道或应知道”标准,要求出口商在面对可能被列名实体持股的交易对象时,负有调查确认持股比例的积极义务。将大量的合规成本转嫁给企业,使美国出口管制具有了更强的域外效力与威慑力。
四、合规建议——“对等时代”的高标准合规
(一)中国稀土出口管制新特征
1.管制范围的延伸
第61号公告的核心突破在于确立了域外管辖原则,将中国出口管制的管辖权首次明确延伸至境外。首先,《公告》在管辖对象上进行了突破,首次将“境外组织和个人”明确定义为“境外特定出口经营者”,要求其在向中国以外的地区出口特定物项时必须向中国商务部申请出口许可证。其次,《公告》明确对三类物项实施管制:
(1)“中国成分”物项的境外转移;
(2)使用中国技术在境外生产的物项;
(3)原产于中国的管制物项。
2.原则上不予许可情形
公告明确了原则上不予许可和需逐案审批的情形,划定了“红线”和“高风险区”:
(1)原则上不予许可:向境外军事用户的出口申请;向出口管制管控名单和关注名单所列的进口商和最终用户的出口申请;最终用途用于大规模杀伤性武器及其运载工具、恐怖主义目的、军事用途或者提升军事潜力。
(2)逐案审批:最终用途为研发、生产14纳米及以下逻辑芯片或256层及以上存储芯片,以及制造上述制程半导体的生产设备、测试设备和材料;研发具有潜在军事用途的人工智能。
3.尽职调查标准大幅提升
就义务主体而言,《公告》明确境外出口经营者负有合规义务,即在向中国以外的其他国家和地区出口上述物项前,必须获得中国商务部颁发的两用物项出口许可证件。就供应物品而言,0.1%的触发门槛要求企业必须对其产品的所有组件进行穿透式追溯,精确识别并计算其中微量的“中国成分”。企业还需审查产品制造过程是否使用了受管制的中国稀土技术,这涉及复杂的工艺路径溯源。此外,公告还引入了强制性的《合规告知书》 传递义务。
4.技术出口管制要求全面提高
首先,对技术管制实现全产业链覆盖。管制技术范围覆盖了从稀土开采、冶炼分离、金属冶炼到磁材制造以及二次资源回收利用的全部关键环节。其次,所有技术提供方式均纳入管制。公告对“出口”的定义极为宽泛,不仅包括传统的贸易性出口,更将知识产权许可、投资、交流、联合研发、受雇雇佣、咨询等任何形式的技术转移或提供行为全部纳入管制范围。最后,以禁止“实质性帮助”作为兜底。公告明确规定,中国公民、法人和非法人组织未经许可,不得为境外的相关稀土活动提供任何实质性帮助和支持。
(二)一般合规建议
1.政策动态跟踪与物项判定
密切跟踪商务部政策更新,结合业务实质研判产品是否属于管制范围,将规则转化为内部管理规程。对供应商明确合规责任,要求提供成分信息或检测报告,必要时将其合规表现纳入供应商筛选标准。若无法判定物项属性,可通过商务部业务系统申请咨询(一般45个工作日内答复)。
2.许可证全流程管控
建立许可证申请、核验内控机制,严防“漏证”“错证”。严格履行最终用户/用途审查义务,尤其关注镓、锗等物项对美出口禁令及石墨物项的额外审查要求。强化供应商、客户清单管理,实时更新受限制主体信息,避免因许可证瑕疵引发刑事责任。
3.完善管制编码体系
根据商务部要求,企业应以《管制清单》编码为核心构建内部管理体系,通过数字化工具实现物项自动分类、许可证触发预警等功能。针对高频率管制物项企业,优先部署智能化管理系统,提升管控精准度。同时需要提醒的是,应注意管制编码与海关编码并非一一对应,而根据商务部此前释义,对于物项识别仍遵循实质性原则,因此企业更需要对于生产、销售、出口等各环节建立协调可追溯的物料管理体系。打通采购、技术、关务等部门信息壁垒,建立商品主数据共享机制,减少因属性误判导致的申报问题。
(三)针对本次管制公告的主要合规建议
中国近期发布的稀土及石墨出口管制公告,对全球产业链布局及企业合规体系提出了更高要求。首先,企业需建立覆盖全链条的追溯机制,精准识别产品中中国稀土成分及技术来源。根据《出口管制法》及公告要求,出口经营者须对境外制造产品进行“中国成分”溯源,当中国成分价值占比超过0.1%时,需申领出口许可证。这一阈值设定显著提高了合规门槛,企业需与上游供应商建立数据共享机制,要求其提供成分检测报告及《合规告知书》,并将合规审查嵌入合同条款。其次,尽职调查需穿透至最终用户及用途审查。企业须建立内部合规制度(ICP),对交易方及其母公司进行涉军背景筛查,禁止与《管控名单》主体交易。对于涉及军事或半导体/AI领域的交易,需额外提交最终用途声明,并通过多源信息交叉验证其真实性。
在许可证管理方面,企业需强化申请与核验流程。根据商务部公告,2025年12月前需完成过渡期许可申请,重点提交最终用户资质证明及技术说明文件。值得注意的是,许可证核验已从海关单一环节扩展至全流程,企业若在报关后补办许可证,仍可能被认定为“未经许可出口”。技术管制风险亦不容忽视。公告将“出口”行为扩展至技术许可、联合研发等非贸易形式,要求企业需建立技术外溢防控机制,对研发合作、海外任职等场景开展合规预审,并在合同中设置知识产权归属及使用限制条款。
注释及参考文献
[1] 商务部新闻发言人就加强稀土相关物项出口管制应询答记者问,https://www.mofcom.gov.cn/xwfb/xwfyrth/art/2025/art_16a0593dcadd4030959c3691cf39bb26.html
[2] 商务部新闻发言人就近期中方相关经贸政策措施情况答记者问,https://www.mofcom.gov.cn/syxwfb/art/2025/art_58689dc0cfd74a8eb9c470e277060ed9.html
[3] 池志培:小院高墙:一项技术遏制的辩护工具,智库中国,https://mp.weixin.qq.com/s/Q4dcZuRQt1YfjgKBiLokeA
[4] U.S. Congressional Research Service, U.S. Export Controls and China: Advanced Semiconductors, August 2025. 转引自山东省商务厅网站,“美国国会发布《美国出口管制与中国:先进半导体》报告”,2025年10月11日,http://commerce.shandong.gov.cn/art/2025/10/11/art_250176_10358929.html.
[5] BIS. FAQs on the 50% Affiliate Rule under EAR. 2025.
[6] 中华人民共和国商务部. 关于对境外相关稀土物项实施出口管制的决定(商务部公告2025年第61号)[Z]. 2025-10-09.
[7] U.S. Congressional Research Service (CRS). U.S. Export Controls and China: Advanced Semiconductors(Report). August 2025, p. 23.
[8] 中华人民共和国商务部. 关于将28家美国实体列入出口管制管控名单的公告(商务部公告2025年第21号、第22号)[Z]. 2025-04-04, 2025-04-09.
[9] 中华人民共和国商务部, 海关总署. 关于对超硬材料、稀土设备和原辅料相关物项实施出口管制的公告(商务部公告2025年第59号)[Z]. 2025-10-09.
[10] U.S. Department of Commerce, Bureau of Industry and Security(BIS). Federal Register Notice: Entity List Updates(Docket No.250325-0050, 250324-0047)[Z]. 2025-03-25.
[11] 中华人民共和国商务部. 关于美国对华EDA软件出口管制措施的声明. 2025-05-29.
[12] U.S. Department of Commerce, Bureau of Industry and Security (BIS). Federal Register Notice: Rescission of the AI Diffusion Framework(Docket No. 250513-0045)[Z]. 2025-05-13.
[13] U.S. Department of Commerce, Bureau of Industry and Security (BIS). Federal Register Notice: Addition of Entities to the Entity List(Docket No. 250912-0045)[Z]. 2025-09-12.
[14] 中华人民共和国商务部. 关于对原产于美国的进口相关模拟芯片发起反倾销立案调查的公告(2025年第27号)[Z]. 2025-09-13.
[15] 中华人民共和国商务部. 关于将萨罗尼克科技公司等3家美国企业列入不可靠实体清单的公告(2025年第51号)[Z]. 2025-09-25.
[16] 新华社、商务部:对超硬材料等战略物项实施出口管制[Z]. 2025-10-09.
[17] 中华人民共和国商务部. 关于调整不可靠实体清单措施的公告(2025年第5号)[Z]. 2025-08-12.
[18] U.S. Department of Commerce. Notice on Granting Export Licenses for NVIDIA H20 and AMD MI308 GPUs to China[Z]. 2025-08-06.
来源:国浩律师事务所
作者:
- 李繇,国浩海关与税务业务委员会暨法律研究中心主任、国浩南京合伙人;业务领域:海关法、国际贸易、企业合规等;联系方式:liyou@grandall.com.cn
- 国浩南京实习生杨文玥对本文写作亦有贡献。
特别声明:本篇文章所阐述和说明的观点仅代表作者本人意见,仅供参考和交流,不代表本所或其律师出具的任何形式之法律意见或建议。

