作为军工、半导体领域的战略基石,稀土的出口管制正不断升级。今年4月,中国商务部、海关总署就“中重稀土相关两用物项”的编码和适用范围作出公告,明确7类中重稀土相关物项的出口管制措施。10月9日,剩余5种中重稀土元素也被纳入出口管制范围,实现了对军工、半导体领域有关键用途的原材料出口管制全覆盖。对此,金杜海关贸易合规与出口管制团队曾先后发文:《稀土石墨等“战略矿产”出口的法律红线及合规之道》《中国出口管制措施重大升级,深刻影响全球供应链格局》,为企业提供合规参考。
中国进一步升级稀土出口管制措施后,美国方面反应强烈。当地时间10月10日,美国总统特朗普在社交平台上声称,将大幅提高对华关税,11月起对华加征100%关税,并对关键软件产品实施新的出口管制。
如何理解我国稀土出口管制体系?中国出口经营者应如何合规出口稀土?非法出口稀土将面临何种处罚?针对这些实际经营中的核心疑问,本文将根据近期热点和团队处理走私案件的办案经验,从实务角度对稀土出口相关法律问题进行研究和分析。
一、我国稀土出口管制体系如何筑牢安全防线?
自2020年12月1日《中华人民共和国出口管制法》(以下简称《出口管制法》)生效以来,中国对稀土等战略性资源的出口管理已全面进入依法管制的时代。该法与《中华人民共和国对外贸易法》共同构成了当前出口监管的上位法律框架。
在此框架下,《中华人民共和国两用物项出口管制条例》(以下简称《两用物项出口管制条例》)细化了两用物项的许可、海关交验以及最终用户、最终用途管理等制度安排。今年4月,中国商务部、海关总署进一步就“中重稀土相关两用物项”的编码和适用范围作出公告,明确钐、钆、铽、镝、镥、钪、钇等7类中重稀土[1]相关物项的出口管制措施。10月9日,中国商务部、海关总署第56、57号公告出台,稀土的出口管制措施进一步升级,将钬、铒、铥、铕、镱等剩余5种中重稀土元素也纳入出口管制范围,实现了对军工、半导体领域有关键用途的原材料出口管制全覆盖。此外,用于稀土生产加工的离心萃取设备等26种稀土设备、稀土矿等稀土原辅料也被纳入出口管制范畴。商务部公告2025年第61号更是首次落实《两用物项出口管制条例》第四十九条建立的“域外管辖规则”,将向境外出口原产于中国的稀土物项,或使用了原产于中国的稀土冶炼、分离等技术的稀土物项,或是“含有、集成或者混有”且“价值比例达到0.1%及以上”的稀土物项,纳入此次出口管制范畴。
与出口安全管制并行,稀土产业链还受行业专门法规与技术贸易管制的共同约束。《稀土管理条例》将进出口等纳入稀土全链条治理,强化了产业监管与出口管制的制度衔接;此外,商务部与科技部2023年公布的《中国禁止出口限制出口技术目录》将“稀土萃取分离”“稀土金属及合金生产”“钐钴、钕铁硼、铈磁体制备”等关键技术列为禁止或限制出口的技术项目,适用技术贸易法律与审批程序,区别于一般货物许可。在商务部公告2025第62号中,明确将稀土开采、冶炼分离、金属冶炼、磁材制造、稀土二次资源回收利用相关技术及其载体(管制编码:1E902.a),及其相关生产线装配、调试、维护、维修、升级等技术(管制编码:1E902.b)纳入管制范围。
综上,我国稀土出口正逐步形成全链条的管制,进一步规范稀土综合利用,严格流通管理。
二、企业如何判断含有稀土成分的产品是否属于管控范围?
企业应根据《两用物项出口管制清单》和商务部相关公告的内容,对照其中的性能指标和主要用途等情况进行判断。实践中,企业除了需要出口商务部公告中列明的稀土物项外,还会对相关物项进行加工,将加工后的含稀土的产品出口到国外。如何判断加工后的产品,特别是永磁材料加工后的产品是否属于受控物项是企业在日常经营中经常遇到的问题。
根据商务部发布的《两用物项常见问题解答之四(稀土)》,由钐钴永磁材料、含铽的钕铁硼永磁材料、含镝的钕铁硼永磁材料经进一步简单加工形成的初级加工产品,如片、瓦、环以及相关磁组件,属于管制范围,可能涉及磁钢、磁环、磁石等多种名称;进一步深度加工形成的电子元器件(如电机)或电子产品(如扬声器、耳机等),不属于管制范围。尽管商务部目前只针对三种永磁材料明确了上述简单加工和深度加工的规则,但根据《两用物项出口管制清单》的“通用说明”第1款明确,“本清单中物项包括未使用的物项、使用过的物项,以及集成在其他产品中作为其主要成分且可被拆卸、移作他用的物项”。我们理解,稀土金属或合金中经初步加工生成的磁片、磁环、磁钢和磁粉等“中间体”产品,由于这些组件可以拆卸、回收和再次利用,其出口可能会威胁到我国对稀土供应链的管控,因此受到出口管制;而把稀土材料制造成电子元器件等成品,无法再拆出或分离出原始稀土,无法移作他用,此类产品不再具有军事及国防科技用途,此类深度加工的稀土产品一般不进行特别管制。
需要特别提醒的是,虽然商务部在常见问题解答中提到了关于永磁材料的初级加工和深加工,但实践中各地商务部门对于初级加工与深度加工只在个案答复中以示例进行区分,尚未有明确、普适的法律定义,因此企业如认为拟出口货物是否属于管制范围较难判断的,为保证产品顺利通关出口,建议在出口前与商务和海关等主管部门充分沟通明确,必要时向商务部申请咨询答复函。我们也期待商务部后续能出台更细化的指引文件,以帮助企业更好的判断加工后的产品是否属于管制范围。
三、如何理解稀土出口管制的最终用户和最终用途的许可申请审批政策?
按照我国《出口管制法》及《两用物项出口管制条例》的规定,出口经营者在申请受控稀土产品等两用物项出口许可证时,必须如实提供最终用户的详细信息。这些信息包括最终用户的名称、注册地址、业务性质(经营范围)以及最终用途等。监管部门通过审查最终用户信息,以确认货物的真实接收方和用途,从而防止受控物项被转移至非授权对象或经第三国再次出口。
商务部公告2025年第61号明确对最终用户、最终用途的出口申请实行分类审查政策。


企业需提供进口方出具的《最终用户和最终用途证明文件》[2]作为许可申请的必要附件,该证明通常载明并承诺:最终用户系合法使用该物项的最终实体,将仅用于所声明的用途;保证不将相关物项用于声明目的以外的任何其他用途,尤其不用于制造、生化、核武器等大规模杀伤性武器及其运载工具相关的用途;未经中国政府许可,不得将该物项转让给任何第三方(包括转售或经由第三国再出口)。对于美国进口商,一般还需要承诺不将该物项或其衍生产品提供给任何美国军方的最终用户,亦不将其用于任何美国军方的最终用途。
未在规定期限内配合最终用户和最终用途核查、提供有关证明材料,导致无法核实的,主管部门可将进口商、最终用户列入关注名单。一旦发现有关主体违反最终用户或者最终用途管理要求,主管部门可依法将其列入管控名单,禁止、限制有关管制物项交易,或责令中止有关物项出口,从而形成有效的事后监管闭环。
另外,根据我们向多个地方商委的咨询,一般受管控的稀土出口到某国外企业后,由该企业对稀土经过深度加工后再出口至下游企业的,一般将对稀土进行深度加工的企业认定为稀土的最终用户,由该企业签署最终用户证明,下游用户一般不需要签署最终用户证明。但是如果出口企业在申请时已经知晓后续下游企业信息及用途的,在申请出口许可应另附说明文件,向商务部披露所有已知信息。
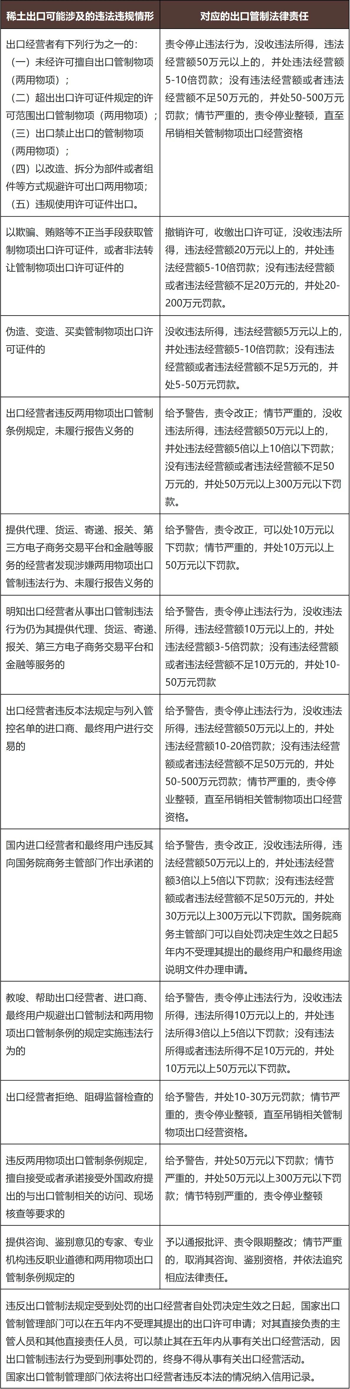
四、违反稀土出口管制将面临哪些法律责任?
(一)出口管制行政法律责任
如果在《出口管制法》《两用物项出口管制条例》及商务部相关公告实施过程中,中国公民、法人、非法人组织以及中华人民共和国境外的组织和个人(例如商务部2025年第61号公告中明确的“境外特定出口经营者”)实施出口稀土及相关稀土技术行为违反公告管理规定,则将依据下述情形承担出口管制法律责任:

根据《出口管制法》第四十条:“出口管制违法行为,由国家出口管制管理部门进行处罚;法律、行政法规规定由海关处罚的,由其依照本法进行处罚。”实践中,因出口管制违法行为多发生在海关出口申报查验环节,故一般由海关根据具体违法情形,依照《出口管制法》或《海关行政处罚实施条例》作出行政处罚决定,具体总结如下:
(1)2020年12月1日之后、在海关申报环节发生的稀土出口管制违法行为,多体现为未能提供出口许可,海关一般依据《出口管制法》第34条规定进行处罚,也存在个案例外情况适用《海关行政处罚实施条例》第14条[3];
(2)2020年12月1日之前、在海关申报环节发生的稀土出口管制违法行为,多体现为税号品名申报不实、影响国家许可证件管理,海关一般依据《海关行政处罚实施条例》第15条规定进行处罚;
(3)如果当事人出口稀土行为涉及逃避海关监管、逃避国家有关进出境的禁止性或者限制性管理,则海关一般依据《海关行政处罚实施条例》第7条、第9条、第13条等规定进行处罚。
值得注意的是,近期公告中规定的用于稀土生产加工的设备、稀土原辅料,以及有关技术,均属于《出口管制法》《两用物项出口管制条例》项下的管制物项,其出口、转让、提供等行为需严格遵循两用物项许可管理规则,未经许可或违反许可要求实施相关行为的,同样需承担相应法律责任。
(二)走私稀土出口的刑事法律责任
根据笔者团队近期办理的走私稀土出口刑事案件,可以发现走私稀土出口常见违法行为如下:
(1)伪报品名、税号,例如将稀土申报为“颜料”“氧化铁”“镁粉”“化工产品”等非管制货物,通过邮件、快递方式出境;
(2)夹藏瞒报,例如将稀土混入日用品通过海运拼柜方式买单出口,不向海关申报;
(3)低报价格,例如对涉及出口关税的稀土物项(例如锑、钨等的出口税率为20%)采用低报实际成交价格的方式走私逃税。
根据《刑法》第一百五十一条及《最高人民法院 最高人民检察院关于办理走私刑事案件适用法律若干问题的解释》相关规定,走私稀土出口面临以下刑事法律责任:

如果走私稀土出口行为同时构成走私国家禁止进出口货物罪和走私普通货物罪,应依照处罚较重的罪名定罪处罚。
五、涉嫌违反出口管制/走私出口稀土,如何有效抗辩?
随着稀土出口管制不断深入、成熟,出口管制违法、走私稀土出口案件也成为近期海关行政处罚、缉私侦查重点,笔者团队根据办案经验,总结出争议抗辩焦点难点如下:
(一)涉案稀土及相关物项是否属于受管制、凭两用物项许可出口的货物
两用物项由国家出口管制管理部门联合相关部门制定并及时公布的《两用物项出口管制清单》(“《清单》”)进行管理,该清单明确了出口管制涉及的物项范围。同时,商务部会根据需要通过相关出口管制决定公告的形式将部分物项纳入管制范围。《两用物项和技术进出口许可证管理目录》(“《目录》”)依据有关法律法规规章和《中华人民共和国两用物项出口管制清单》制定,《目录》与《清单》规定存在不一致时,以法律、法规、规章和《清单》为准。
我国自2006年起就对两用物项和技术进出口实施许可证管理,每年更新《两用物项和技术进出口许可证管理目录》;并自2024年12月1日起实施《中华人民共和国两用物项出口管制清单》。在案件实践中,涉案稀土及相关物项何时被列入《清单》《目录》或出口管制公告,常常决定了违法行为发生时该涉案货物是否属于受管制、凭两用物项许可出口的货物。如果涉案稀土及相关物项的出口行为发生当时有效的《目录》《清单》及公告未将该货物纳入管制,则该期间出口的稀土及相关物项不能被计入涉案货物。抗辩时应明确出口申报当时的监管规定,与其不符的应当申请予以排除。
此外,因稀土及相关两用物项外在形式复杂多样,在认定鉴别中不排除存在个案争议,建议严格审查专家鉴别意见,对于鉴别意见存疑的,可以与办案部门充分沟通,申请专业的鉴定机构予以重新鉴定。
(二)行为人是否具有违反出口管制、走私稀土出口的主观故意
在行政处罚案件中,违反出口管制的定性不以主观故意为必要条件(“明知出口经营者从事出口管制违法行为仍为其提供代理、货运、寄递、报关、第三方电子商务交易平台和金融等服务的”除外),但对主观故意的抗辩有助于海关等执法部门予以从轻、减轻或不予处罚。例如[4],A公司委托货代申报出口磁铁总成,该磁铁总成属于出口管制物项,A公司未提交两用物项证,但海关对A公司未提交两用物项许可证的行为不予处罚。原因在于,A公司于2025年4月3日,将报关资料委托货代预录入到单一窗口。2025年4月4日,商务部、海关总署发布2025年第18号公告《公布对部分中重稀土相关物项实施出口管制的决定》,A公司出口的磁铁总成属于钐钴永磁材料,被列入出口管制物项。因4月4日至4月6日为清明节假期,A公司直至4月8日才发现出口的磁铁总成被列为出口管制物项,立即通知货代不得出运,货代随即将货物拦截在上海浦东机场。A公司因被证实不存在违法主观故意并且及时停止出口,最终获得了不予处罚的良好效果。
在刑事案件中,走私稀土出口以主观故意为必要条件,故针对主观故意的认定常常是控辩双方的争议焦点,当事人对涉案货物是否需要许可证的主观认知水平以及种种外在表现,成为办案机关推定主观故意的核心。在抗辩中应重点关注当事人的学历和工作背景、是否专门从事稀土相关业务、对于申报信息来源是否有验核能力和可行性。以报关行为例,如果该报关行从未从事过管制物项报关业务,其在报关过程中从委托方处获取的信息就是“普通化工品”而并非实际的稀土物项品名、且并未实际见过涉案货物,则即便因货主涉案而受到牵连,该报关行仍然有理由抗辩其不存在主观故意,从而争取免于刑事责任。
(三)涉案货物金额、数量
无论是行政处罚案件还是刑事案件,涉案货物的金额都是核心争议之一,直接关系到量刑适用(此外,在刑事案件中,如果涉案金额未达到20万元、但涉案重量达到20吨的,也仍然面临刑事责任)。因此,抗辩涉案货物的金额、数量的计核真实性、准确性,也是必要的抗辩理由。缉私部门通常会将多方涉案主体的单证(如对账单、支付流水等)与出口报关数据逐一对碰,整理汇总成涉案货物统计表供涉案主体签认,因实践中涉案物项较多,记录与实物可能存在差异,建议重点关注是否存在重复记录、无法对应的记录,并及时提出异议,要求缉私部门重新审查调整表格,避免因多计而导致量刑范围发生变化。
此外,对于同一物项存在多个定价、定量的情况时,建议仔细甄别单证的真实性及效力,对于价格发生变化、未实际参与定价、对最终定价不知情等有利于当事人的情况,应积极寻找证据进行合理解释,充分与缉私部门沟通,争取降低涉案货物金额、数量的认定。
六、结语
此次升级的稀土管制措施将在预期的中美经贸谈判时间之后生效,谈判仍有变数,出口经营者应及时跟踪稀土出口管制政策的动态走向以及相应的监管要求,并结合企业所涉产品情况建立和更新内部物项管理清单,确保在出口管理工作的各个环节均符合法律规定,保障出口活动的合法合规性。
脚注:
[1] 根据《稀土管理条例》,稀土指镧、铈、镨、钕、钷、钐、铕、钆、铽、镝、钬、铒、铥、镱、镥、钪、钇等元素的总称。根据中华人民共和国国家标准《稀土术语》(GB/T 15676-2015),稀土因原子数和质量,以及和硫酸盐溶解度的差异性质不同,可以分为轻稀土、中稀土和重稀土三类:轻稀土:镧(La)、铈(Ce)、镨(Pr)、钕(Nd);中稀土:钐(Sm)、铕(Eu)、钆(Gd);重稀土:铽(Tb)、镝(Dy)、钬(Ho)、铒(Er)、铥(Tm)、镱(Yb)、镥(Lu)、钇(Y)。据专业人士介绍,中重稀土能明确用在导弹跟踪卫星的定位当中,若海外中重稀土供应出现扰乱,或将影响到欧美国家的军工扩张规划。而中国的中重稀土资源占全球总量约80% 。
[2] https://mp.weixin.qq.com/s/-beHFsxop8bMGP79_98fvQ
[3] 中华人民共和国上海浦东国际机场海关关于深圳市祥元通盛贸易有限公司涉证行政处罚决定书(沪浦机关缉违字[2023]5002号)
《中华人民共和国海关行政处罚实施条例》第十四条 违反国家进出口管理规定,进出口国家限制进出口的货物,进出口货物的收发货人向海关申报时不能提交许可证件的,进出口货物不予放行,处货物价值30%以下罚款。
[4] 中华人民共和国苏州工业园区海关关于苏州力特奥维斯保险丝有限公司违规案的行政处罚决定书(苏园关缉违字〔2025〕12号)
来源:金杜研究,https://www.kwm.com/cn/zh/home.html
作者:
- 冯晓鹏,金杜律师事务所合伙人,合规业务部,业务领域:跨境电子商务、海关与贸易合规及争议解决
- 王溢美,金杜律师事务所主办律师,合规业务部
- 马聪,金杜律师事务所律师,合规业务部
- 李思然,金杜律师事务所律师,合规业务部
转载声明:本篇文章的所有内容仅供参考与交流,不代表金杜律师事务所的法律意见以及对法律的解读。

