2025年10月28日, 《网络安全法》完成自2017年施行以来的首次重大修订, 并将于2026年1月1日起施行。本次修订虽以“小切口”方式聚焦法律责任制度, 但其变革深刻, 对企业的合规实践提出了更高要求。以下是对本次修订要点的梳理与评析。
一、修订概览与总体思路
本次修订主要遵循以下思路: 一是坚持问题导向, 重点强化网络安全法律责任, 加大对违法行为的处罚力度; 二是坚持体系化衔接, 与《数据安全法》《个人信息保护法》《行政处罚法》等相关法律有机衔接; 三是分类施策, 科学设置网络运行安全、网络信息安全等不同类型违法行为的法律责任。
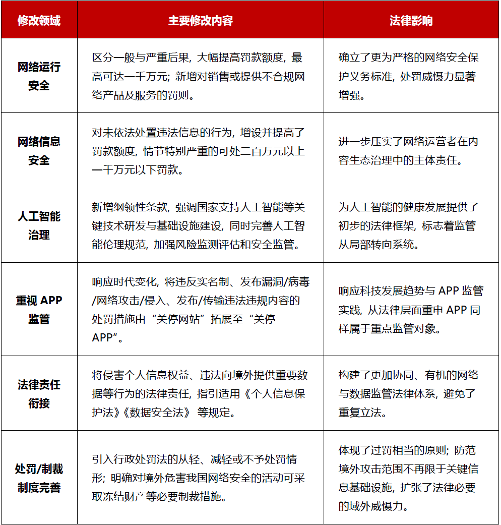
我们在 2017 年《网络安全法》条文基础上以修订模式具体体现了本次修订内容, 请见后附(如需 PDF 版本请于公众号后台留言“网安法修订”获取, 或直接与我们联系), 以下表格为修订内容总结:

除上述表格总结内容外, 以下几点同样值得特别关注:
-
处罚力度空前, 合规成本激增: 修订后《网络安全法》的罚款金额全面提升, 不仅提高罚款下限, 上限也大幅提升至千万元级别。这意味着网络安全合规不再仅是技术或管理问题, 而已成为直接影响企业存续的核心法律风险。企业必须将合规投入视为保护自身价值的必要成本。
-
引入"双罚制", 问责到人: 多项罚则明确规定, 在对单位处以罚款的同时, 可以对直接负责的主管人员和其他直接责任人员处以罚款。这促使企业高管乃至对应负责员工均必须将网络安全合规提升至战略高度, 视为个人的履职红线。
-
强化合规激励, 构建动态体系: 修订案并非仅着重于严惩, 同样也引入了《行政处罚法》中的从轻、减轻及不予处罚的条款。这实际上鼓励企业建立健全能够有效运行、并及时自我发现和纠正问题的内部合规体系。在监管调查中, 一套完善且持续运行的合规机制将成为企业的有力抗辩或减免责任的依据之一。
二、企业合规行动建议
当前, 网络安全与数据合规领域的执法态势正呈现出前所未有的刚性。一方面, 处罚力度显著升级, 从迪奥案因数据出境违规、安全措施缺失等问题被行政处罚[1], 到虚构“女黑客”营销案中企业因虚假宣传被重罚20万元[2], 均强调我国监管部门对违法行为“零容忍”的立场。另一方面, 执法维度不断扩展, 既覆盖数据出境、个人信息告知同意等“对外”合规义务, 也关注到了个人信息保护影响评估等内部合规管理行为, 形成多维度监管闭环。因此面对明年起生效的新《网络安全法》, 我们建议企业立即着手:
(一)开展合规差距审计
对照修订后《网络安全法》要求, 全面梳理并评估企业在网络安全、数据保护及违法信息处置等方面的现行制度与操作流程; 按照《个人信息保护合规审计管理办法》等法律规定定期完成个人信息保护合规审计, 及时排查合规风险、查漏补缺。
(二)更新内部制度与协议
修订企业内部的网络安全管理制度、个人信息保护政策、数据分类分级指南等合规管理制度, 并审视与供应商和合作伙伴的相关协议是否存在关键遗漏。
(三)加强组织保障与培训
确保法务、合规、技术与业务部门之间的顺畅沟通, 建立特定事项能够直达决策层的汇报机制, 并对全体员工进行定期合规培训和考核。
(四)建立并留存合规证据
建立企业网络安全、数据保护、个人信息合规记录制度或标准流程, 注重要求员工在日常运营中及时生成和保存能够证明自身已履行网络安全保护义务的记录、日志和文件等书面存证, 做到全程留痕, 以备合规审计、监管调查等不时之需。
总而言之, 本次修订标志着中国网络安全与数据合规监管进入了 "严监管、高罚则、强衔接" 的新阶段。对企业而言, 被动应付监管要求的时代已经终结, 主动将合规内化为企业文化和核心竞争力, 才是新阶段下行稳致远的必然选择。
希望以上简评对您有所帮助。如果您在具体的合规落地方面有更细致的问题, 欢迎与我们继续深入探讨。
注释
[1] 国家网络安全通报中心: 公安网安部门依法查处迪奥(上海)公司未依法履行个人信息保护义务案, 发布于2025年9月9日, 原文链接: https://mp.weixin.qq.com/s/0NZ852z1Jo7w4HkYiGJgVg?scene=1&click_id=203
[2] 公安部: 整治网络虚假摆拍 维护企业合法权益, 发布于2025年10月27日, 原文链接: https://mp.weixin.qq.com/s/J-N7q4q3B4GobhvznTvwDQ
来源:通力法评
作者:
- 潘永建,合伙人,通力律师事务所;+8613621720830、+862131358701、david.pan@llinkslaw.com
- 朱晓阳,合伙人,通力律师事务所;+8618017642887、+862131358683、nigel.zhu@llinkslaw.com
- 邓梓珊,业务合伙人,通力律师事务所;+8613564064086、+862160433793、susan.deng@llinkslaw.com
- 李佳琪
免责声明:本微信所刊登的文章仅代表作者本人观点, 不代表通力律师事务所的法律意见或建议。我们明示不对任何依赖该等文章的任何内容而采取或不采取行动所导致的后果承担责任。

