近日,深圳市知识产权保护中心(以下简称“深圳保护中心”) 实时监测到两起美国联邦地区法院专利纠纷案件,为Volteon LLC(以下简称“Volteon”)提起的专利侵权诉讼。深圳保护中心通过分析研判,发现Volteon近年来针对深圳企业发起的专利诉讼较为频繁,其中被告涉及多家深圳企业。深圳保护中心曾于2023年4月发布过关于该高频原告的首次预警函,鉴于该原告今年诉讼活动依旧频繁,现更新相关信息后,再次发布预警。
为了帮助深圳企业提前做好纠纷风险防控,深圳保护中心根据海外公开判决文书及其他官方信息,对原告进行分析,为外向型企业提供指引。
一、案件信息
(一)案件进展
美国时间2025年11月5日,Volteon在美国德克萨斯东区地方法院对两家深圳企业分别提起专利侵权诉讼(案号为:2:25-cv-01100和2:25-cv-01099)。目前两起案件均处于送达阶段。
(二)涉案知识产权信息
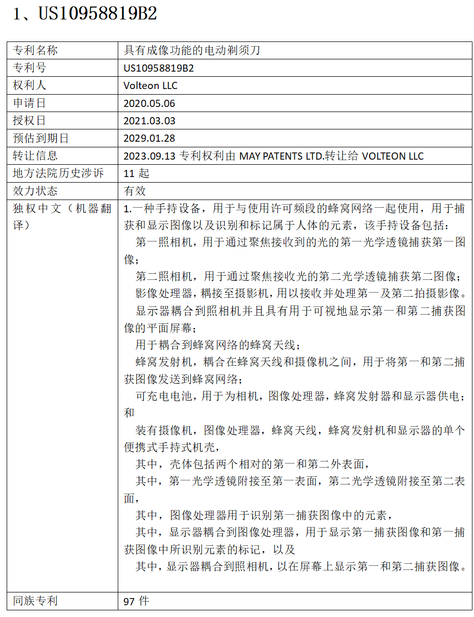
原告此次发起的两起诉讼共涉及2件美国发明专利,为US10958819B2(以下简称'819)和US9630062B2(以下简称'062)。涉案专利文本详见附件1、附件2。


(三)涉案产品信息
本次被诉产品为手持式智能手机,涉及手机的摄像头装置和内置感应加速度的配置,主要销售渠道为美国亚马逊。需注意的是,原告主张的'819专利主题名称虽为“具有成像功能的电动剃须刀”,但该专利的保护范围并非局限于电动剃须刀,而是包括了与蜂窝网络一起使用,且能捕获、显示图像以及识别和标记人体元素的手持设备。
二、高频原告预警
(一)原告基本信息
Volteon是一家注册于美国德克萨斯州的公司,在美国专利布局52件,主要集中在图像通信、手持切割工具和数字信息传输等领域,绝大部分专利为受让取得。其中,50件发明有效,1件发明审中,详见附件3。
(二)原告诉讼情况
近三年,Volteon在美国地方法院持续发起诉讼案件共21起,均为专利相关纠纷案件,90%案件在美国得克萨斯州东区地区法院起诉。其中,未结案案件占57%,和解案件占43%,最短结案周期75天。在2025年原告发起的17件专利诉讼案件中,'819和'062两件专利被频繁主张,构成其维权的核心,其中被告包含深圳企业的案件共3起,涉深企业3家,有两起案件涉及'062专利,目前3起案件均暂未结案。

三、案件特点
经分析排查,Volteon疑似非专利实施实体(以下简称“NPE”),专注于专利许可与诉讼。NPE本身不制造或销售任何产品,而是通过收购并囤积专利,组建专门的法律团队,有策略地选择对企业发起侵权指控。一般来说,NPE诉讼结案周期都较短,且最终协议和解结案占比较高。Volteon发起的21件诉讼案件中,最短结案周期75天,主要以和解结案。
四、应对建议
(一)应对措施
企业应率先展开内部排查工作:一方面对照原告涉案专利的权利要求书和说明书,逐一拆解技术特征,评估自身产品是否落入专利保护范围;另一方面,同步开展专利稳定性评估,重点核查该专利在创造性、新颖性上是否存在缺陷,为后续诉讼抗辩或和解谈判储备核心筹码。同时,建议企业对原告开展充分的背景调查,系统梳理其专利的布局特征和持有规模,了解其资金来源,收集历史诉讼情况与和解模式等信息。结合原告历史诉讼案件量、专利持有规模等信息,其整体规模相对有限,企业可采取保守的应对策略,将谈判的核心目标聚焦于降低和解金,以最优的成本和最短的时间结案。针对原告近期批量发起的诉讼,相关企业在应对过程中,可联合其他被诉企业开展集体谈判,共同提出统一的和解方案,最大程度的降低和解成本。
若企业选择积极应诉,可以结合自身涉案产品的销售额及未来市场拓展计划,综合考量涉案金额、评估判赔风险,优先选择熟悉得克萨斯州东区地区法院判决风格或具有应对 Volteon 诉讼经验的律师团队。在诉讼中,企业可以通过核查企业与法院管辖地的商业联系等信息,提出管辖权异议的动议,或主张原告的送达方式无效等程序策略拖延诉讼进程。
涉诉企业可积极运用“谈判与诉讼双线进行”的纠纷应对策略,动态调整具体的应对措施,把握时机促成和解,平衡好诉讼风险与和解利益。[1]
(二)风险排查
建议相关产业的企业及时启动专利风险排查。针对产品端,企业可对比高频涉诉专利的技术特征和其他企业被诉产品特征等,排查自身在售、在研产品的核心技术,及时对疑似侵权的产品设计技术规避方案;针对销售模式,涉及跨境电商业务的企业还应重点核查线上店铺的产品链接和广告宣传内容,降低此类信息成为NPE主张侵权证据的可能。同时,建议企业重点关注行业内活跃NPE的诉讼动态和专利布局持有情况,及时整理并更新NPE名单。若发现自身产品与NPE历史诉讼中的被诉产品类似,建议企业提前开展现有技术检索,收集可能导致对方专利无效的证据,为应对潜在的诉讼做好准备。
注释:
[1] 参见深圳市知识产权保护中心:《涉美知识产权纠纷案件被告开展和解谈判的注意要点》,2025年9月https://mp.weixin.qq.com/s/zrxG9AGgzDdR3MYfg4lQ7w
附件:
来源:深圳市知识产权保护中心
延伸阅读:
关于Chrome Hearts海外商标版权纠纷高频原告的风险预警
关于Velocity Communication Technologies海外专利纠纷高频原告风险预警
关于Pantech Corporation海外专利纠纷高频原告的风险预警

