来源:中伦视界,作者:侯彰慧、马子朔、许聿宁、张雅萱。本文已获作者授权转载。
引言
印尼作为中资企业出海的热门目的地,其劳动法律体系既为当地用工管理提供了明确指引,也设置了严格的合规门槛。近年来,印尼劳动法持续演进,不仅强化了对员工的权益保护,同时加强了对外包及外劳派遣、外籍员工的使用管理。为助力国内投资者深入了解印尼劳动法相关法律制度,本文对印尼劳动法相关法规、监管框架及外籍员工限制等进行了系统梳理,旨在为投资者在印尼劳动用工管理决策提供参考。
一、核心法律与管理框架
印尼劳动法体系呈现出成文法为主、局部更新较为频繁的特点。与许多大陆法系国家相似,印尼的劳动立法力求全面且细致,形成了涵盖劳动关系建立、劳动合同类型、外籍员工管理、工作时间与福利、劳动争议解决等全方位的劳动法律体系。这也要求企业持续关注法规动态变化。
截至目前,印尼劳动法核心法律法规梳理如下:

印尼劳动用工的主要监管机构为人力部(Kementerian Ketenagakerjaan,以下简称“Kemnaker”)、移民总局(Direktorat Jenderal Imigrasi)以及地方劳工办公室(Dinas Tenaga Kerja,以下简称“Disnaker”)。
- 人力部负责制定和实施国家劳动政策、监管劳动关系、外籍员工管理、开展劳动监察及社会保障监督;
- 移民总局负责外籍员工的准入与居留许可管理;
- 地方劳工办公室则依据区域实际情况,执行中央政策、调解劳资纠纷并监督企业合规运营。
二、合同与用工制度
(一)固定期限合同与无固定期限合同
印尼劳动合同分为固定期限合同和无固定期限合同。[1]
固定期限合同适用于一次性、临时性、季节性、仍处于实验或探索阶段的新产品、新活动或附加产品相关的工作,以及类型、性质或活动不具有永久性的工作,[2]其总期限不得超过5年(含续约期限),[3]否则固定期限合同将自动转换为无固定期限合同。[4]
固定期限合同必须以书面形式订立并使用印尼语,且不得约定试用期;无固定期限合同可口头或书面订立,可约定最长不超过三个月的试用期。[5]
关于书面订立的劳动合同,法律对其有严格要求:书面合同必须包含公司信息、员工信息、职位、工作地点、薪酬等内容。[6]

(二)特殊用工形式
外包、劳务派遣等特殊用工形式受到印尼法律的监管。其中,外包公司必须是法人实体,并须持有由印尼中央政府颁发的营业执照。[7]因此,企业在选择外包公司时,必须严格核查其营业执照。违反上述规定时,劳动关系将自动转为员工与实际用人单位之间的直接劳动关系。[8]
三、外籍员工使用制度
印尼外籍员工管理制度的核心原则是保护本国劳动力就业机会,同时有条件地引进外国专业人才。用人单位必须优先使用印尼劳动力填补所有空缺职位,仅当某一职位无法由印尼劳工担任时,方可考虑雇佣外籍员工。[9]
(一)外籍员工使用计划的类型与申请
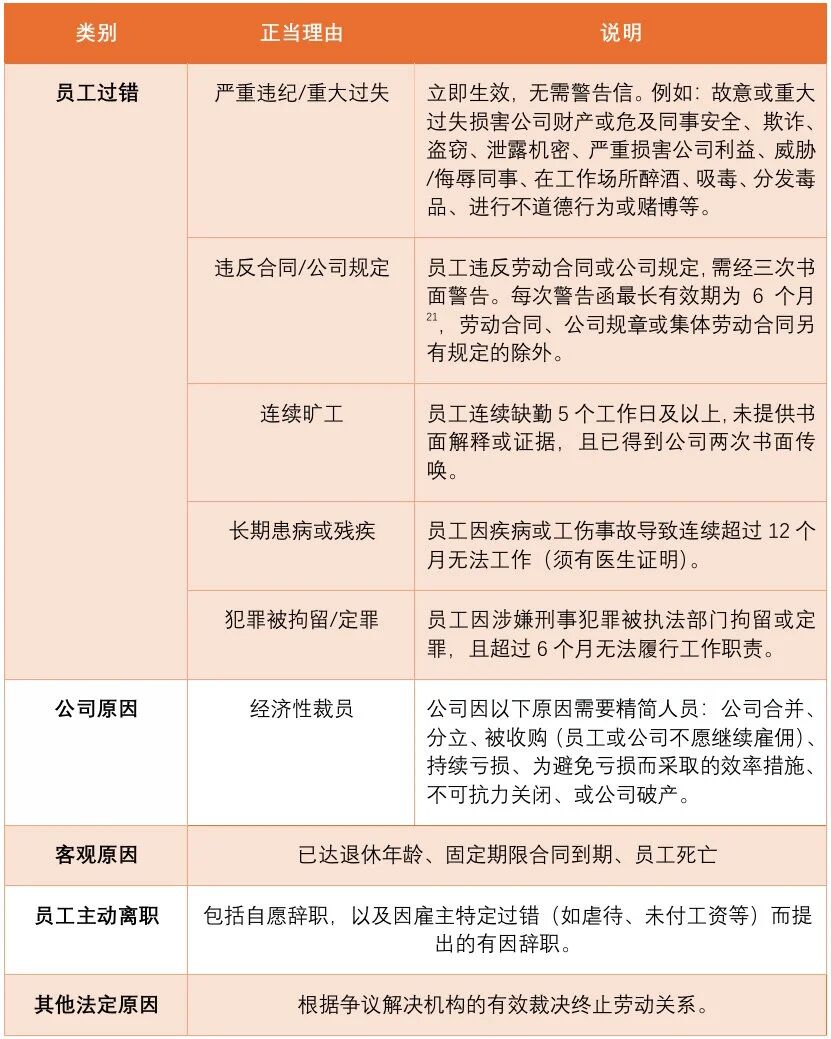
任何用人单位雇佣外籍员工,必须首先获得人力部长或其指定官员批准的外籍员工使用计划(RPTKA)。用人单位提交的RPTKA应当包含使用外籍员工的理由、职位、期限、印尼籍搭档指派等内容[10]。人力部将从申请材料的完整性、职位适宜性、技术转移可行性等方面对RPTKA进行评估,并决定是否批准。
RPTKA申请程序严格,根据有效期和是否免征补偿金主要分为以下几类:临时性工作、超过6个月工作、经济特区工作类以及免征外籍员工补偿金类。[11]

根据《外籍员工使用规定》以及《创造就业综合法案》,以下外籍员工可豁免RPTKA:[15]
1、持有印尼公司一定股份的董事会或监事会成员,或公司股东;
2、外国代表机构的外交和领事人员;
3、职业培训、科技型初创企业、商务访问和研究等原因用人单位所需的外籍员工。
其中,针对科技初创企业和职业培训活动,豁免RPTKA的雇佣期最长为 3个月。[16]若用人单位在此期限后仍需继续雇佣该外籍员工,则必须在原定雇佣期结束前2周提交RPTKA申请 。[17]
(二)用人单位核心义务与限制
用人单位在雇佣外籍员工期间需履行以下核心义务:技术转移与培训、社会保障与保险、合同终止后送返、报告义务等。
需要注意的是,印尼对于外籍员工的岗位职责作出了明确限制,外籍员工严禁担任人力资源或人事管理职位,且外籍员工通常不得在同一企业担任双重职务。

四、劳动关系终止与补偿金制度
(一)解雇理由
印尼法律仅认可劳动关系基于以下理由终止,如不存在这四类理由的,均属于非法终止劳动关系。

(二)终止程序
用人单位在印尼终止劳动关系必须遵循严格的法定程序,其核心流程强调“协商前置”原则,具体步骤如下:
1、终止前的通知
用人单位应当至少在终止劳动关系前14个工作日,向员工和/或工会发出载明终止劳动关系的意图及理由的书面通知。在试用期内终止劳动关系时,通知书应提前至少7个工作日内送达。[22]若员工已收到解雇通知且未提出异议,用人单位须向人力部以及/或省级、市级人力管理部门申报解雇事宜。[23]
需注意,在以下情况中,用人单位无需履行提前通知义务:[24]
- 员工自愿辞职;
- 员工和用人单位根据固定期限劳动合同终止劳动关系;
- 员工达到雇佣协议、公司规章或集体劳动协议规定的退休年龄;或
- 员工死亡。
2、强制性的双边协商
若双方对终止劳动关系或因此产生的利益纠纷存在争议,用人单位和员工(或工会)必须首先尝试通过直接协商解决,此协商必须在30个工作日内完成,并须制作书面会议记录,由双方签字确认。[25]
3、外部解决途径
如果双边谈判失败,任何一方应当将争议提交至地方劳工办公室的劳资纠纷解决机构(PPHI)登记,随后可选择以下途径解决纠纷:
- 调解:由劳工办公室的官方调解员主持。如果双方在7个工作日内未选择其他方式,争议将自动进入调解程序。[26]
- 和解:由双方共同从官方名单中选择一名和解员主持。适用于利益纠纷、劳动关系终止纠纷和工会间纠纷。[27]
需要注意,印尼的仲裁程序可以适用于同一企业内部的利益纠纷和工会间的纠纷,然而劳动关系终止纠纷不可仲裁。[28]
4、诉讼途径:工业关系法院
如果以上调解或和解未能达成协议,任何一方可向工业关系法院提起诉讼。[29]
(三)补偿金
1、固定期限合同
根据相关法律法规以及司法实践,如果固定期限合同终止,员工有权获得补偿金。[30]补偿金金额根据已工作的时长按比例计算,计算方式为:
(工作月数/12) × 1个月工资。[31]
需要注意的是,上述补偿金不适用于依据固定期限劳动合同雇佣的外籍员工。
2、非固定期限合同
如果无固定期限合同终止,用人单位有义务支付的赔偿通常由三部分组成:遣散费、工龄奖励金和权益补偿金(包括未休的年度休假、员工及其家属返回雇佣地的旅费)。[32]具体的计算标准如下:

需要注意,印尼劳动法基于不同的劳动关系终止原因,在上述遣散费和工龄奖励金基础上规定了不同的赔偿倍数,具体如下表:[35]

在员工自愿辞职或因严重过失被解雇时,用人单位无需支付遣散费和工龄奖励金,但仍需支付权益补偿金。
五、结语
印尼以其丰富的人力资源和发展潜力,持续吸引着全球投资者,包括众多中国企业。然而,在充满机遇的同时,跨国企业也伴随着不同的挑战。近年来,跨国企业因文化差异、管理实践与工作沟通等因素引发的跨国企业管理议题日益受到关注。在此背景下,印尼自身也在不断完善其劳动法律体系,相关法规与政策处于动态发展之中。这要求投资者不仅要理解法条,更要具备前瞻性的风险管理意识。笔者建议中国企业在进入印尼市场前后,将合规性置于首位,主动、深入地掌握当地劳动用工的法律体系与社会文化环境,建立规范的劳动用工管理制度,咨询专业人士的专业意见,为投资保驾护航。
注释:
[1]《劳动法》第56条。
[2]《劳动法》第59条。
[3]《关于固定期限劳动合同、外包、工作和休息时间以及合同终止》第8条。
[4]《劳动法》第59条。
[5]《劳动法》第58、60条。
[6]《劳动法》第54条。
[7]《创造就业法》第66条。
[8]《劳动法》第65-66条。
[9]《外籍员工使用规定》第2条。
[10]《劳动法》第43条及《外籍员工使用规定》第12条。
[11]《外籍员工使用规定》第16-17条。
[12]《外籍员工使用规定》第17条。
[13]《外籍员工使用规定》第17条。
[14]《外籍员工使用规定》第17条。
[15]《外籍员工使用规定》第19条。
[16]《外籍员工使用规定》第19条。
[17]《外籍员工使用规定》第19条。
[18]《2019年第20号人力部长条例修正案》第2条。
[19]《创造就业法案》第47条。
[20]《外籍员工使用程序规定》第8条。
[21]警告函6个月有效期指的是,如果一名员工犯了违规行为,并收到第一封警告函,然后在有效期内该员工再次犯了违规行为,用人单位可以发出第二封警告函,该函的有效期同样为6个月。如果员工在第二份警告函有效期内继续违规,用人单位可以发出第三份有效期为6个月的警告函。如果员工在该期限内再次违规,则可以此为由解雇员工。然而,如果自发出任一阶段的警告函起6个月期限已过,且该员工再次违反规定,则此后用人单位发出的警告函将作为第一次警告函。
[22]《关于固定期限劳动合同、外包、工作和休息时间以及合同终止》第37条。
[23]《关于固定期限劳动合同、外包、工作和休息时间以及合同终止》第38条。
[24]《创造就业综合法案》第151 A条。
[25]《劳资关系纠纷解决法》第3条。
[26]《劳资关系纠纷解决法》第8-16条。
[27]《劳资关系纠纷解决法》第17-28条。
[28]《劳资关系纠纷解决法》第4条。
[29]《劳资关系纠纷解决法》第5条。
[30]《创造就业法》第61A条。
[31]《关于固定期限劳动合同、外包、工作和休息时间以及合同终止》第16条。
[32]《劳动法》第156条。
[33]《劳动法》第156条。
[34]《劳动法》第156条。
[35]《关于固定期限劳动合同、外包、工作和休息时间以及合同终止》第41-53条。本表为基础法律框架,具体赔偿金额可能因当地法院的裁量而有所不同。
(原标题:中国企业出海投资系列法律指南:印尼劳动用工篇)
作者:
- 侯彰慧 ,中伦律师事务所律师北京办公室合伙人;业务领域:跨境投资并购,反垄断和竞争法,合规和调查行业领域:能源和电力,医药和生命科学
- 马子朔 ,中伦律师事务所律师北京办公室公司业务部
- 许聿宁,中伦律师事务所律师 北京办公室公司业务部
- 张雅萱,中伦律师事务所北京办公室公司业务部
特别声明:以上所刊登的文章仅代表作者本人观点,不代表北京市中伦律师事务所或其律师出具的任何形式之法律意见或建议。
延伸阅读:

