来源:中伦世界,作者:蔡鹏。本文已获作者授权转载。
中国的人工智能治理体系体现了一种独特的“双轨并行”战略,其从宏观的顶层战略规划起步,逐步演进至针对高风险应用场景的“小切口”式精准规制和敏捷监管,目前正朝着构建一部统一、综合、以平衡风险为基础的根本性法律框架迈进。
引言
人工智能(AI)作为引领新一轮科技革命和产业变革的战略性技术,已成为重塑全球经济结构、改变国际竞争格局的核心力量。在这一时代背景下,世界主要国家纷纷将发展人工智能提升至国家战略高度。中国明确提出,到2030年要成为世界主要人工智能创新中心,这一宏伟目标为中国人工智能领域的立法与治理实践提供了根本动力。从中国的人工智能治理路径上分析,可以发现其并非一次性的、静态的立法行动,而是一个动态演进、持续迭代的战略过程。
本文旨在梳理中国人工智能立法的演进脉络、核心特征与未来趋势。笔者理解,中国的人工智能治理体系体现了一种独特的“双轨并行”战略——在国家层面强力推动技术创新与产业发展的同时,同步构建日益全面的风险管控与安全保障机制。这一路径从宏观的顶层战略规划起步,逐步演进至针对高风险应用场景的“小切口”式精准规制和敏捷监管,目前正朝着构建一部统一、综合、以平衡风险为基础的根本性法律框架迈进。
为全面展现这一复杂图景,本文将分为三个章节。第一章将追溯中国人工智能政策与立法的历史演进,勾勒出其从战略设想到具体规制的清晰脉络。第二章将聚焦司法前沿,通过分析一系列典型案例,揭示司法机关在填补立法空白、探索规则边界方面所扮演的关键角色。第三章将立足未来立法需求,尝试围绕六大重点议题开展深度前瞻分析。
一、中国人工智能立法的演进脉络与核心特征
中国的人工智能立法进程并非一蹴而就,而是遵循着一条从宏观到微观、从原则到规则、从鼓励发展到规范发展的清晰轨迹。这一演进过程大致可分为三个相互关联、层层递进的阶段:顶层设计与战略起步、聚焦具体风险与场景规制,以及迈向综合治理体系。
(一)顶层设计与战略起步(2017-2021):宏大战略奠基
中国人工智能治理的起点,可以追溯至2017年7月甚至更早。彼时,国务院发布的《新一代人工智能发展规划》,该规划系统性地提出了面向2030年的“三步走”战略目标,旨在抢占人工智能发展的全球制高点。它不仅明确了技术研发、产业升级和人才培养等方面的具体任务,更重要的是,它为后续所有相关政策和立法活动奠定了基调——即以国家力量驱动人工智能的跨越式发展。这一阶段的政策文件的核心特征在于其宏观性、前瞻性和激励性,重点在于调动全国资源、确立技术雄心,而非施加具有约束力的法律义务。
与产业雄心并行的是对伦理边界的初步探索。在人工智能技术可能带来的社会伦理挑战日益显现的背景下,中国开始着手构建伦理规范的“软法”基础。2021年,全国信息安全标准化技术委员会(TC260)发布的《网络安全标准实践指南——人工智能伦理安全风险防范指引》以及国家新一代人工智能治理专业委员会发布的《新一代人工智能伦理规范》,是这一时期的代表性成果。这些文件首次系统性地提出了“以人为本”、“智能向善”、“安全可控”、“公平公正”等核心伦理原则,并强调将伦理考量贯穿于人工智能研发、设计、应用的全生命周期。它们虽然不具备强制法律效力,但为整个行业树立了价值导向,也为后续的硬法制定提供了理论基础和原则共识。
总体而言,这一初始阶段体现了典型的国家主导型产业政策思维。其首要目标是为新兴产业的蓬勃发展创造最有利的环境,通过战略引领和伦理倡导,在“画跑道”和“立灯塔”的层面进行布局,为后续更精细化的法律规制预留了充分的空间。
(二)聚焦具体风险与场景规制(2022-2025):“小切口”敏捷治理模式
随着人工智能技术,特别是生成式人工智能的爆发式发展,其潜在风险也迅速浮出水面。虚假信息、算法歧视、个人信息滥用、知识产权侵权等问题,对公共利益和个人权益构成了直接威胁。面对这些迫在眉睫的挑战,中国的治理策略从宏观规划转向了更为精准、务实的“小切口”式立法。
这一阶段的标志性特征是,监管机构针对特定技术、特定场景,快速出台了一系列部门规章和规范性文件。2022年实施的《互联网信息服务算法推荐管理规定》旨在解决“大数据杀熟”和信息茧房等问题。2023年实施的《互联网信息服务深度合成管理规定》则直接剑指“深度伪造”(Deepfake)技术滥用带来的风险。
其中,最具里程碑意义的是2023年7月由国家网信办联合七部门发布的《生成式人工智能服务管理暂行办法》。作为全球首部专门针对生成式AI的国家级法规,它集中体现了中国“发展和安全并重”的核心治理理念。该《办法》一方面鼓励技术创新,另一方面划定了明确的法律红线,如要求“提供具有舆论属性或者社会动员能力的生成式人工智能服务的”主体进行安全评估和算法备案,服务提供者对训练数据来源的合法性负责、对生成内容进行显著标识、建立健全用户投诉机制等。值得注意的是,其“暂行”的性质,恰恰反映了一种敏捷治理(Agile Governance)的智慧:在技术快速迭代的背景下,先通过一部临时性法规迅速应对最突出的风险,在实践中积累监管经验,为未来制定更成熟、更稳定的法律奠定基础。
与这些法规相配套的,是一系列国家标准的密集出台。全国网安标委发布的《生成式人工智能服务安全基本要求》(TC260-003-2024)、《网络安全技术 生成式人工智能预训练和优化训练数据安全规范》(GB/T 45652-2025)等技术文件和标准,将法律法规中的原则性要求,转化为可度量、可验证的技术指标。这种“法律+标准”的双轮驱动模式,构成了中国AI治理的一大特色,确保了监管要求的可落地性。
(三)迈向综合治理体系:从技术框架到统一法典
在通过“小切口”立法积累了丰富的实践经验后,中国的人工智能治理开始迈向一个更为系统化、体系化的新阶段。其目标是整合前期分散的规则,构建一个统一、协调的综合性法律框架。
这一阶段的预热之作,是全国网安标委于2024年9月发布、并于2025年9月迅速迭代至2.0版的《人工智能安全治理框架》(简称“框架2.0”)。它首次系统性地提出了一个基于风险管理的治理方法论,将人工智能安全风险划分为技术内生安全风险(如算法偏见、模型缺陷)、技术应用安全风险(如网络攻击、内容安全)和应用衍生安全风险(如伦理冲击、社会影响)三大类别。在此基础上,框架2.0倡导实施风险分级管理和敏捷治理,即根据应用场景、智能化水平和影响范围等维度对风险进行科学评估,并采取与之相适应的、差异化的治理措施。这套完整的理论体系,有利于为未来统一的《人工智能法》提供有效的立法逻辑支撑。
备受瞩目的《人工智能法》草案的立法进程,也反映了这种从审慎到成熟的演变。该草案曾被列入《国务院2024年度立法工作计划》的预备审议项目,但在《全国人大常委会2025年度立法工作计划》中,其表述调整为“由有关方面抓紧开展调研和起草工作,视情安排审议”。这种调整并非立法的停滞,而恰恰是一种战略性的审慎。它表明,立法机关正在充分吸纳前期各项暂行规定、治理框架和司法实践的经验,力求最终出台的法律能够经得起技术发展和实践应用的考验。
笔者认为,这种独特的演进路径揭示了中国AI治理的一个深层逻辑:一个“规制-学习-整合”的迭代循环。首先,面对新兴风险,通过“小切口”的暂行规定进行快速反应和压力测试,这相当于在真实世界中建立监管的“试验田”。其次,从这些“试验田”的实践中学习,识别出真正的监管难点、法律漏洞和行业痛点。最后,将这些经过实践检验的经验和教训,系统性地整合、提炼并升华为理论体系,并最终用法典化的形式固化在统一的《人工智能法》之中。因此,未来的《人工智能法》将不会是空中楼阁,而是深深植根于中国本土实践的、一部高度务实和具有前瞻性的法律。
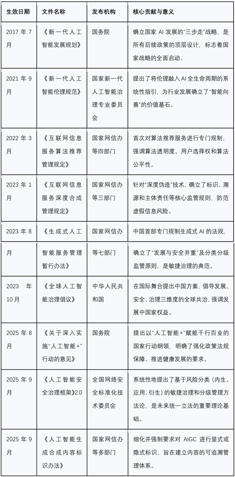
为清晰展示这一演进过程,下表梳理了中国人工智能领域的关键立法与政策里程碑。

表1:中国人工智能关键立法与政策里程碑
二、司法实践中的规则探索:典型案例的启示
在正式、统一的《人工智能法》尚未出台的背景下,中国的司法系统,特别是以三个互联网法院为代表的专业法庭,正扮演着“事实上的规则塑造者”的角色。通过对一系列前沿、疑难案件的审理,法院不仅在具体个案中定分止争,更重要的是,它们在能动地解释现有法律,将其适用范围延伸至人工智能带来的新场景,从而在实践中探索并确立了一系列重要的裁判规则。这些司法判例如同探路石,为未来的立法提供了宝贵的实践经验和理论素材,形成了一条司法与立法之间的动态反馈回路。
(一)AI生成内容的权利归属:“过程性智力投入”的灵活探索
人工智能生成内容(AIGC)的著作权归属,是全球范围内悬而未决的法律难题。北京互联网法院审理的“AI文生图”第一案(李某某诉刘某某案)为此提供了“中国答案”。在该案中,法院首次明确,利用人工智能生成的内容,如果能够体现出人类用户的“独创性智力投入”,就应当被认定为作品,受著作权法保护。
当然,“智力投入”标准也有一定限度。上海“提示词”案和苏州“蝴蝶椅子案”侧面证明了该标准的有限性和对称性。
在苏州“蝴蝶椅子案”(全国首例否认AI文生图可版权性的案件)中,法院否定了AI生成图片的独创性。理由是,原告输入的提示词“属于相对简单的叠加”,“对画面元素、布局构图等描述缺少差异性”,且被告举证证明在原告之前已有类似概念的作品出现。
同样,在上海“提示词”案中,法院也认定提示词“缺乏作者的个性化特征”,“属该领域常规表达”。
将上述三地法院的判决合并分析,可以清晰地看到我国的司法裁判,已经为“智力投入”标准建立了一个相对宽松的“标尺”:
- 当人类的“智力体现”独特、个性化、投入高时,其作品(或其贡献)能跨越了“思想”的门槛,构成受保护的“表达”。
- 当人类的“智力体现”常规、简单、缺乏差异性时,其贡献则停留在“思想”层面,不受保护。
上述判决尤其是北京判例,引起了各界的讨论,争议最大的部分在于法院的认定是否已经突破了现有著作权法设定的保护框架。
(二)人格权的延伸保护:AI合成声音与虚拟形象的法律边界
生成式AI的发展,使得对个人声音、肖像乃至整体人格形象的模拟达到了前所未有的逼真程度,由此引发了新型的人格权侵权风险。对此,司法实践展现出了敏捷的适应性和解释力,将传统人格权保护的边界拓展至这些虚拟领域。
在“AI声音侵权案”(殷某某诉某智能科技公司案)和“AI名人声音带货案”(李某某诉某文化传媒公司案)中,法院确立了一个核心的认定标准——“可识别性” 。法院认为,无论是通过AI技术合成的声音,还是对录音制品的AI化处理,只要其最终效果能够让一般社会公众或相关领域的听众,根据其音色、语调、发音风格等特征,与特定的自然人建立起清晰的对应关系,那么这种AI生成的声音就落入了该自然人“声音权益”的保护范围。未经本人许可,将这种具有高度可识别性的AI声音用于商业用途(如文本转语音产品、直播带货),就构成了对其人格权的侵害。
更进一步,在“AI陪伴者”案(何某诉某人工智能科技有限公司案)中,法院将保护范围从单一的声音或肖像,延伸到了一个更为综合的“虚拟形象”。在该案中,被告的软件允许用户上传公众人物何某的姓名、肖像,并与其他用户共同“调教”AI,为其注入特定的性格、语言风格和互动模式,从而创造出一个高度拟人化的AI虚拟角色。法院认定,这种行为已经超越了对单一肖像或姓名的使用,而是对何某人格特征的综合性利用,形成了一个与其本人高度关联的虚拟人格。未经许可创设并使用这种虚拟形象,不仅侵犯了其姓名权和肖像权,更因其可能对个人形象和声誉造成歪曲,侵害了由人格尊严和人格自由所构成的一般人格权。
这些判决清晰地表明,中国司法界正在构建一个立体的、多层次的人格权保护体系,确保自然人的人格权益不会因为AI技术的虚拟化、数据化而被削弱。其核心法理在于,若AI的产出物在客观效果上能够指向一个特定的、可识别的自然人,那么该自然人的人格权就应受到法律的保护。
(三)平台责任的再定义:从“避风港”到算法实质参与者的转变
在人工智能时代,网络平台不再仅仅是用户生成内容的被动展示渠道,其复杂的算法设计和运营规则,往往深度介入甚至主导了内容的生成与分发。司法实践敏锐地捕捉到了这一变化,并开始重新审视和界定平台的法律责任,逐步打破了传统的“通知-删除”避风港原则的适用边界。
在上述“AI陪伴者”案中,平台方辩称自己仅提供技术服务,侵权内容由用户上传,应适用避风港原则免责。然而,法院驳回了这一主张。法院深入分析了平台的产品设计和算法机制,发现平台并非中立的技术提供者。相反,它通过设定规则、设计“调教”算法,主动地组织、鼓励、引导用户参与到创设侵权虚拟形象的过程中,并从这种核心功能中直接获益。因此,法院认定平台在侵权内容的生成中扮演了“实质性参与者”和“共同创作者”的角色,应当作为内容服务提供者承担直接的侵权责任。
而在另一起“平台误判AIGC案”(唐某某诉某科技有限公司案)中,平台因其AI检测算法错误地将用户原创内容标记为AI生成并予以处罚,而被判承担违约责任。该案的判决逻辑尤为关键:法院认为,平台作为算法的掌控者和决策的作出者,对其自动化决策的结果负有“适度的解释说明义务”。当用户对算法的判定提出异议时,平台不能简单地以“算法结果”为由推卸责任,而应就其判断依据和决策逻辑提供合理的解释。由于平台未能做到这一点,其处罚行为缺乏事实依据,构成违约。
这两个案例共同揭示了一个重要的司法趋势:法院正在穿透平台“技术中立”的表象,对其算法在内容生态中的实际作用进行实质性审查。如果平台的算法本身深度参与、组织或引导了侵权行为的发生,其法律责任将从间接责任升级为直接责任。同时,平台对其算法决策的透明度和可解释性,也正在成为一项重要的法律义务。这种司法导向,无疑对平台企业提出了更高的合规要求,促使其在追求技术效率的同时,必须将法律责任和伦理考量嵌入到算法设计的核心之中。
(四)合理使用的拓展:以分类施策和包容审慎的态度界定法律责任
杭州互联网法院在“上海新创华文化发展有限公司诉杭州水母智能科技有限公司著作权侵权及不正当竞争案”(以下简称“奥特曼案”)中,提出对生成式人工智能服务的侵权认定采取分类分层的策略:
- 数据输入和数据训练阶段:这一阶段主要目的是学习、分析在先作品所表达的思想感情、语言特征、特色风格等内容,从中提取规则和模式,以便后续进行转换性创作新作品,宜采取相对宽松包容的认定标准。
- 内容输出和内容使用阶段:该阶段直接面向公众,涉及侵权内容的传播和扩散,宜采取相对从严的认定标准。
关于AI训练阶段的作品使用问题,法院认定:生成式人工智能的创设与发展需要在输入端引入巨量的训练数据,不可避免会使用他人作品。在数据训练阶段,如果使用他人作品的目的并非再现作品的独创性表达,且未影响权利作品正常使用或不合理地损害相关著作权人的合法利益,则可以被认为是合理使用。因此,本案也宣告了中国司法实践对著作权合理使用制度的“扩容”。稍显遗憾的是,本案由于是用户上传数据,对于训练数据“有毒性”是否导致合理使用原则无法适用等关键问题,仍待后续探讨。
综上所述,这些司法判例共同构成了一部动态演进的“AI习惯法”,它们在具体场景中为AIGC的权利归属、人格权的保护边界、训练数据版权保护的责任划分以及平台责任的归属等提供了极具价值的裁判指引。这种司法能动主义,不仅有效填补了现行法律的空白,更重要的是,它通过个案裁判的方式,对前沿法律问题进行了“压力测试”,其所确立的法律概念,极有可能被未来的《人工智能法》吸收和采纳,从而完成从司法实践到成文立法的转化。
三、未来AI立法的重点议题深度分析
然而,随着人工智能技术的系统性影响日益显现,上述敏捷但分散的治理模式也开始暴露出其固有的局限性。当前,推动一部统一、综合的《人工智能法》或许才是长远之策。只有在“法律”这一高位阶层面制定综合性的人工智能法律制度,才能有效统筹协调各方利益,确立国家层面统一的人工智能治理体系,发挥法治在人工智能时代的根本性、稳定性与长远性作用。
基于对中国AI治理演进脉络和司法实践的深入理解,本章将聚焦于六大核心议题,系统分析它们在未来统一的《人工智能法》及相关配套法规中可能呈现的制度设计与核心考量。这六大议题——支持研发、建设基础设施、完善伦理、监测风险、创新监管、促进健康发展——可视为中国“发展与安全并重”治理理念的若干切入点。
(一)支持人工智能基础理论研究和算法等关键技术研发
- 政策目标:中国的国家战略始终将实现高水平科技自立自强置于核心位置。《新一代人工智能发展规划》和最新的《关于深入实施“人工智能+”行动的意见》均反复强调,要加强人工智能基础理论研究,加速推动“从0到1”的重大科学发现,并支持基础模型、关键算法等核心技术的自主创新与突破。立法的首要任务之一,便是为实现这一宏大目标提供制度保障和激励。
- 可能性分析:未来的立法框架将可能采取一种双管齐下的策略。
一方面,构建安全可控的开源治理体系。《框架2.0》明确提出,要在“培育发展开源创新生态的同时,同步提升开源生态安全能力”。这预示着未来的法律将对开源活动进行规范,具体措施可能包括:
1、明确开源提供方的责任:要求开源基础模型的提供者履行必要的风险告知义务,如在发布时附带详细的技术文档,说明模型的已知缺陷、潜在偏见、安全漏洞和适用范围。
2、界定“禁止性”使用行为:法律可能会授权或鼓励开源社区和提供方,通过开源协议明确禁止将模型用于非法目的,例如制造虚假信息、进行网络攻击或开发违禁武器等。
3、赋予一定的责任豁免:针对开源模型的责任豁免设计将成为现实考量。但这种“免责”并非绝对,而是有明确的边界。开源模型开发者若要享受类似于“安全港”的保护,至少需要履行基础的透明度义务和风险防范义务,例如提供说明文档、采取基础技术措施限制生成违法信息。
另一方面,强化并细化知识产权保护规则。如上所述,各地互联网法院已经有司法实践示例,笔者建议,未来的《人工智能法》或配套的知识产权法规,可以将这一司法原则上升为明确的法律规则。这可能包括:
1、保护训练数据中的知识产权:明确在模型训练阶段使用受版权保护数据或数据权益的法律边界,探索建立合理的使用许可或补偿机制,以回应数据权利方的关切。
2、分步明确人机作品的权利归属原则:以“实质性贡献”为核心标准,确立在开发者、使用者、数据提供者等多方参与的复杂场景下,AIGC权利的归属与分配规则。
通过这种鼓励与开放的立法设计,有助于创造一个既能激励个体或企业进行颠覆式创新,又能确保开源生态整体健康、安全、开放的良性发展环境。
(二)推进人工智能基础设施建设
为实现综合性治理目标,必须为人工智能的两大基石——“数据”和“算力”——提供统一、安全、高效的法律基础设施。《“人工智能+”行动意见》已将“强化智能算力统筹”和“加强数据供给创新”作为核心基础支撑能力来部署。推进基础设施建设,不仅是技术和投资问题,更需要坚实的法律框架来解决数据产权、数据流通、算力调度和网络安全等一系列复杂问题。
在算力层面,立法可为“全国一体化算力网”的建设提供政策和法律依据。这可能包括:
1、制定算力基础设施安全标准:法律将明确国家级智算中心、超算集群等关键信息基础设施的安全防护等级和运营要求,确保算力资源的稳定可靠,防范网络攻击和恶意消耗。
2、规范算力资源的调度与共享:通过立法确立跨区域、跨主体算力资源的互联互通标准和调度规则,推动“东数西算”等国家工程的有效落地。同时,鼓励发展标准化、普惠化的算力服务,降低中小企业使用AI的门槛。
在数据层面,立法将致力于构建一个安全、高效的数据要素市场。
1、完善数据产权与流通规则:在现有《数据安全法》、《个人信息保护法》的基础上,进一步明确不同类型数据(个人信息、工业数据、公共数据)在AI场景下的权属界定、使用边界和收益分配机制。特别是针对模型训练中大量使用网络公开数据的情况,立法需要对自动化采集数据的合规边界进行更清晰的界定。
2、推动高质量公共数据开放:法律将推动建立公共数据有条件、合规开放的制度,鼓励政府和公共机构在脱敏处理后,向社会开放高质量的科学、政务等数据集,以支持基础科研和模型训练,这与《“人工智能+”行动意见》中的要求一脉相承。
3、培育数据服务产业:立法将支持和规范数据标注、数据清洗、数据合成等新兴数据服务业态的发展,为人工智能产业提供高质量的“数据燃料”,同时确保数据处理全流程的合规性与安全性。
通过为算力和数据这两大基础设施的建设和运营提供明确的法律保障,中国旨在为整个人工智能产业的腾飞铺设坚实、安全的轨道。
(三)完善人工智能伦理规范
笔者预计,未来立法将会推动人工智能伦理从“软性倡议”走向“硬性约束”。从早期的《新一代人工智能伦理规范》到《“人工智能+”行动意见》中“完善人工智能法律法规、伦理准则”的明确要求可见,伦理治理的制度化、法治化已成为国家层面的共识。
笔者理解,未来立法不排除将通过“制度嵌入”和“流程强制”的方式,实现AI伦理的“硬落地”。
1、伦理审查制度:现行的《科技伦理审查办法(试行)》已经要求从事特定AI科技活动的单位设立科技伦理(审查)委员会。未来的《人工智能法》极有可能将这一要求普遍化和强制化,特别是对于那些涉及生命健康、公共安全、司法执法、金融保险等高风险领域的AI开发与应用。
2、“价值对齐”的法律化:正如《框架2.0》中反复强调的“价值观对齐”(Value Alignment)概念。未来立法可能会要求AI系统的开发者和提供者,采取技术和管理措施,确保其产品和服务的设计、训练数据和输出结果,符合中国的法律法规、社会公德和伦理要求,有效规避产生民族、信仰、性别等歧视性内容的风险。而这项义务的履行情况,亦将可能被纳入算法备案和安全评估的审查范围。
3、保障弱势群体权益:立法可能会特别关注人工智能对未成年人、老年人、残障人士等群体的影响,要求相关产品在功能设计和服务模式上充分考虑其可用性、安全性和特殊需求,防止“智能鸿沟”的扩大,这在《生成式人工智能服务管理暂行办法》中已有体现。
通过将上述伦理要求,以强制性规范的形式嵌入到AI产品的全生命周期管理中,中国旨在构建一道坚实的伦理“防火墙”,确保技术的发展始终服务于社会福祉。
(四)加强安全风险监测评估
人工智能风险具有复杂性、突发性和传导性,如何设计一套既能全面覆盖各类风险,又具有可操作性、能够适应技术快速变化的分类分级评估体系,是未来立法的关键。
考虑到未来立法的框架性,笔者认为模型分类监管不会过于复杂,强监管措施将主要适用于具有高系统性风险的AI系统。这包括参数规模巨大、用户数量众多、具备社会动员能力的通用大模型,也可能包括应用于金融、医疗、自动驾驶等关键基础设施领域的专用模型。

表2:《人工智能安全治理框架2.0》中基于风险的应对原则提出的风险分类,为未来立法提供了重要的理论基础
(五)创新性监管
创新监管并非易事,监管工具必须具备技术敏感性和前瞻性,能够有效应对模型黑箱、算法迭代快等新挑战。同时,监管需要从单一的政府主导,转向政府、行业、社会多方参与的协同治理。
笔者理解,未来的安全监管将可能围绕以下几个制度工具展开。
1、深化和扩展算法备案制度:目前已对推荐算法和生成式AI实施的备案制度,将被确立为一项基础性的监管工具并予以深化。不排除未来的备案要求将更加详尽,使监管机构能够提前掌握高风险算法的基底,实现“事前”监管。
2、强制性内容标识与可追溯性管理:2025年9月施行的《人工智能生成合成内容标识办法》将内容标识从“行业倡议”提升为“法定义务” 。法律将强制要求所有AIGC(包括文本、图片、音视频)都必须附加显式或隐式标识,确保其来源可追溯。这一制度是应对虚假信息、保护知识产权和维护内容生态健康的关键技术监管手段。
3、构建全生命周期安全管理链条:法律将可能明确AI价值链上不同主体的安全责任。从模型算法研发者(需确保模型内生安全、进行充分测试)、服务提供者(需建立安全管理机制、履行内容审核和用户保护义务),到系统使用者(需遵守法律和协议、不得滥用技术),法律将构建一个完整的责任闭环,确保每个环节都有明确的责任人,实现全过程治理。
4、建立多方协同的治理机制:立法将可能参照数据治理模式,鼓励和规范行业协会制定高于法律底线要求的实践准则,支持第三方专业机构开展有关评测与认证,并建立面向公众的风险隐患举报受理机制。这将形成一个政府监管、行业自律、社会监督、用户参与的多元共治格局,提升治理体系的弹性和有效性。
(六)促进人工智能健康发展
笔者认为,促进人工智能健康发展是未来立法和治理活动的最终目标,即确保监管在有效防范风险的同时,能够最大程度地释放人工智能作为“新质生产力”核心引擎的巨大潜力,服务于经济高质量发展和社会福祉提升,最终实现《“人工智能+”行动意见》所描绘的智能经济和智能社会新形态。
这里的挑战是,避免因过度监管或“一刀切”式的规定而扼杀创新活力,确保法律框架具有足够的灵活性和前瞻性,能够为新技术、新模式、新业态的发展留出空间。
因此,笔者理解未来的《人工智能法》将不仅仅是一部“管理法”,更将是一部“促进法”,具体表现为以下几点:
1、设立“监管沙盒”与试点示范制度:为了鼓励创新,法律将极有可能采纳《框架2.0》中提出的“包容审慎”原则,或将设立“监管沙盒”或安全可控的试点区域,允许创新企业在有限的范围和可控的风险下,测试其前沿技术和商业模式,并给予一定的容错纠错空间。
2、加强人才培养与国际合作的法律保障:法律将与国家的人才战略和外交战略相衔接。一方面,为加强人工智能安全设计、开发、治理等领域的人才培养体系提供法律支持。另一方面,可以考虑将《全球人工智能治理倡议》等国际合作主张的原则融入国内法,如推动技术普惠、支持开源共享、增强发展中国家在全球治理中的发言权等,从而使国内立法成为践行中国全球治理理念的载体。
3、保障应用落地与产业赋能:未来立法将为“人工智能+”行动的深入实施提供保障。例如,通过制定重要行业领域(如能源、金融、交通、医疗)的大模型/智能体应用安全指南,为AI技术在这些关键领域的安全、有效落地提供清晰的路径图,从而安全地释放行业应用潜力。
综上,这六大重点议题将勾勒出中国未来人工智能立法的核心部分。笔者理解,它将是一部精巧平衡、多目标驱动的法律体系:既有严格的风险管控底线,又有灵活的创新激励机制;既强调自主可控,又秉持开放合作;既立足于解决国内紧迫的治理难题,又怀抱着塑造领先治理规则的雄心。
最终,中国正在构建的,是一个以根本大法为引领,以专项、垂直法规和规范性文件为支撑,以能动司法为补充,深度融合了产业政策、安全监管和伦理引导的复合型治理体系。这一体系的最终成效,不仅将深刻影响中国未来数十年数字经济和社会的发展轨迹,也将在全球人工智能治理的未来图景中,留下浓墨重彩的一笔。
当然,法律的生命在于执行——如何在实践中真正维系好创新与安全之间那道精妙的平衡,才是挑战的开始。
作者:蔡鹏,中伦律师事务所律师,北京办公室合伙人;业务领域:网络安全和数据保护,知识产权权利保护,合规和调查;行业领域:电信和信息,智能技术和应用,医疗健康
特别声明:以上所刊登的文章仅代表作者本人观点,不代表北京市中伦律师事务所或其律师出具的任何形式之法律意见或建议。

