在全球地缘政治博弈加剧、国家安全边界不断重构的宏观背景下,兼具民用与军用双重属性的两用物项,已成为国际贸易与国家战略竞争的交汇点。近期,深圳中院对王某等27人走私锑锭案作出判决,主犯获刑十二年,罚金百万,再次以严峻的司法案例警示市场:两用物项出口已从传统的贸易合规领域,演变为触及刑事红线的高风险地带。特别是随着中美在关键矿产(如镓、锗、稀土)管制上的持续角力,中国的出口管制执法体系正呈现出“行政监管精密化”与“刑事打击前端化”同步强化的鲜明趋势。对此,任何涉足该领域的企业,必须超越一般贸易合规的认知,从刑事法律风险防范的终极维度,重构自身的合规战略。本文旨在穿透表层规范,从立法动态、责任边界、案例穿透及合规构建四个层面,进行深度解析。
一、立法与执法动态:双层规制下的刑事责任网络
两用物项走私犯罪的法律规制体系以《中华人民共和国刑法》(以下简称“《刑法》”)《中华人民共和国出口管制法》《中华人民共和国海关法》为核心,辅以《中华人民共和国两用物项出口管制条例》《两用物项和技术进出口许可证管理办法》等法律法规及部门规章。其中,《刑法》分则第三章第二节“走私罪”设定了专门罪名,商务部及海关总署则通过发布《两用物项和技术进出口许可证管理目录》明确具体管控范围,形成“刑事立法+行政监管”的双层规制模式。
(一)立法核心架构
1.许可证管理制度
根据《两用物项出口管制条例》第十四条规定,国家对两用物项的出口实行许可制度。出口两用物项出口管制清单所列两用物项或者实施临时管制的两用物项,出口经营者应当向国务院商务主管部门申请许可。
商务部通过动态更新《两用物项和技术进出口许可证管理目录》明确管控范围,近年来已多次扩大管制清单,将管制物项和技术从传统材料延伸至先进制造、半导体、化学控制品、商用密码等技术领域,特别是配合近年的中国出口管制重点,逐步增加了对镓、锗、稀土等关键战略物资及其化合物的细化控制。
值得注意的是,我国的许可管理并非仅限于已明确列入清单的物项。《出口管制法》第十二条、《两用物项出口管制条例》第十四条同时确立了“兜底管控”机制,即对于虽未列入管制清单,但可能危害国家安全、被用于大规模杀伤性武器研发或恐怖主义活动的货物、技术和服务,出口经营者同样负有主动申请许可的法定义务。
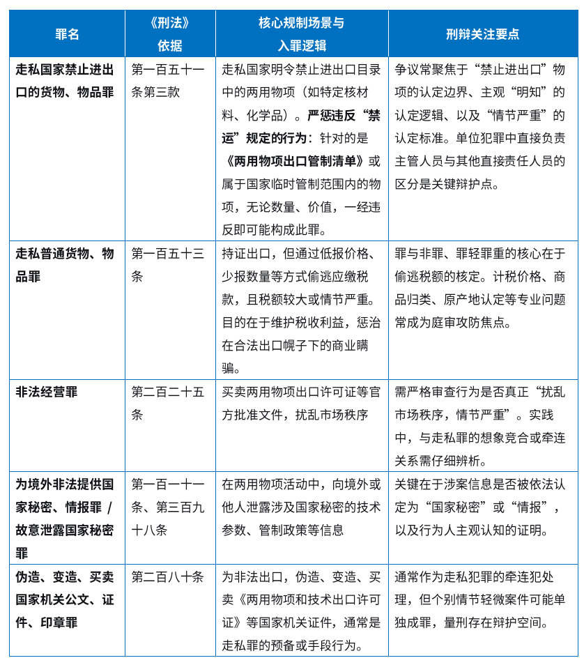
2.法律责任
司法实践中,涉两用物项违规出口行为可能触发的刑事罪名并非单一,而是一个根据行为方式、主观意图、危害客体不同而精准区分的罪名体系:

此外,对于尚未达到刑事立案标准的违法违规行为,海关等行政执法机关将通过罚款、没收违法所得、吊销许可证等方式追究行政责任。例如,对于未经许可擅自出口两用物项的行为,根据《出口管制法》第三十四条规定,责令停止违法行为,没收违法所得,违法经营额五十万元以上的,并处违法经营额五倍以上十倍以下罚款;没有违法经营额或者违法经营额不足五十万元的,并处五十万元以上五百万元以下罚款;情节严重的,责令停业整顿,直至吊销相关管制物项出口经营资格。
(二)执法实践的新动向:智慧监管与协同打击的升级
从近期执法实践看,我国对两用物项出口的监管呈现出三方面趋势:
1、专项执法行动持续强化
我们注意到,近期来,各地海关对于两用物项违规出口行为的监管在进一步强化,实践中,海关会通过精准布控和风险分析,提升对高风险的物项的识别与拦截能力。例如,在进出口环节中,海关运用通过风险画像、精准布控通过大数据比对等技术手段,对高风险物项、高风险主体实施重点监管,进行重点查验。
2、“智慧海关”监管手段不断深化
海关通过智慧海关建设,对高风险物项的非侵入式、自动化查验。例如,宁波海关创新应用智能审图重量比对功能,自动预警重量申报异常,显著提高查验效率。同时,对进境邮快件、行李物品等渠道100%实施机检查验,强化对隐蔽风险的发现能力。因此相关智能监控手段在今后的监管中的运用,也将加大对两用物项违规出口的打击力度。
3、跨部门协同监管机制的构建
2025年7月19日,国家出口管制工作协调机制办公室组织商务部、公安部、国家安全部、海关总署、国家邮政局、最高人民法院、最高人民检察院等单位,在广西南宁召开打击战略矿产走私出口专项行动推进会。会议要求,研究建立两用物项出口管制联合执法协调中心,这意味着在未来的打击专项行动中,多部门的联动与情报互通将成为提升行动成效的重要方面,对违规企业的震慑力也将进一步提升。
二、刑事责任的边界认定:主观故意与量化标准的实务博弈
从规范层面看,两用物项出口刑事责任的成立,核心取决于两个要素:其一,行为人是否具有逃避国家出口管制的主观故意;其二,涉案行为是否达到刑法规制所要求的数量、金额或情节标准。
《最高人民法院、最高人民检察院关于办理走私刑事案件适用法律若干问题的解释》第二十一条明确区分了不同情形下的罪名适用:未经许可进出口国家限制进出口货物,或者租用、借用、购买他人许可证的,以走私国家禁止进出口的货物、物品罪等定罪处罚;取得许可但超出许可数量进出口的,构成犯罪的,则以走私普通货物、物品罪定罪处罚。
以走私国家禁止进出口货物、物品罪为例,就犯罪构成而言,在主体上,既可以是自然人,也可以是单位;在客体上,侵害的是国家对禁止、限制类货物实施的对外贸易管制秩序,尤其是两用物项出口许可制度这一核心监管法益。主观方面要求行为人具有直接故意,即明知货物属于国家禁止或限制出口的两用物项,仍实施无证出口、伪报品名、伪报贸易国、夹藏等逃避监管行为;客观方面则表现为未经许可出口限制类货物,或者通过租用、借用、购买他人许可证方式规避国家许可管理。该罪属于行为犯,并不以造成税款损失等结果为成立要件。
(一)主观故意的认定逻辑
根据《最高人民法院、最高人民检察院、海关总署关于办理走私刑事案件适用法律若干问题的意见》,“明知”是认定走私犯罪的必要构成要件,司法实践并不要求仅通过行为人的供述来证明其主观状态,而是允许结合客观行为特征作出综合推定。
根据《最高人民法院、最高人民检察院、海关总署关于办理走私刑事案件适用法律若干问题的意见》及相关判例,以下情形通常被作为推定“明知”的重要依据:一是存在明显异常的操作行为,如伪造或变造报关单证、隐瞒真实品名或技术参数、在非设关地装卸货物等;二是存在缺乏合理商业解释的交易安排,如明显偏离市场价格、频繁变更目的国或运输路线、拒绝提供最终用户和最终用途文件等;三是存在不良交易记录,如明知交易对象曾因走私或出口管制违法受罚,仍持续开展相关交易。
当然,上述推定并非不可反驳。有效的反证路径包括:
- 证明已履行合理注意义务:提供完整的客户尽职调查记录、内部物项分类审查报告、第三方专业机构出具的鉴定意见等,证明企业已建立并执行了审慎的合规流程。
- 主张“认识错误”存在合理性:如因物项技术参数处于管制边界、法规解读存在行业普遍性争议、信赖了具有资质的专业机构的错误意见等,导致对管制状态产生错误认识。
- 区分单位意志与个人行为:在确认是否构成单位犯罪时,论证违规行为是否为个别员工违反公司明确规章制度擅自为之,而非单位集体意志体现。
(二)量化标准与责任转换
除了前述主观故意标准外,涉案货物的数量与金额等量化标准,亦直接影响行为性质的法律评价。
根据《最高人民法院、最高人民检察院关于办理走私刑事案件适用法律若干问题的解释》及相关司法实践,走私国家禁止出口的两用物项二十吨以上或数额在二十万元以上的,即达到刑事立案门槛。若经海关或司法机关核算,涉案物项的货值或数量未达上述刑事立案标准,原则上仍作为行政违法处理。
另一方面,根据我们的实践经验,达到立案标准的走私行为,在海关侦查阶段通常是作为刑事案件进行侦查后移送审查起诉。但是即便是达到了该立案标准,且被移送审查起诉,当事人如果存在情节轻微的情形,在检察院阶段仍然有争取酌定不起诉进而退回海关进行行政处罚的余地。例如,在津新港关缉查字〔2023〕5号案中[1],当事人伪报出口人造石墨货值约28万元,虽已跨过20万元刑事门槛,但因情节轻微被检察机关不起诉并转为行政处罚。这提示我们,数额不是唯一标准,综合情节的辩护至关重要。
三、典型案例的行为模式与辩护启示
在涉及两用物的违法出口刑事案件中,多以走私国家禁止进出口的货物、物品罪定罪量刑。结合近年来司法判例,两用物项走私犯罪主要表现为以下行为类型。
(一)无证出口
无证出口特指未取得出口许可,擅自出口稀土、核材料、特定半导体材料等国家禁止或限制出口的两用物项。该等物项因涉及国家安全与战略利益,监管力度最强,无证出口几乎必然触发刑事风险。
典型案例:(2025)粤刑终164号 惠州某公司稀土金属出口案
惠州市某公司及其负责人明知稀土金属属于国家禁止出口的重要战略性特种物质,在未取得任何出口许可的情况下,通过公司内部人员分工组织出口,最终将稀土金属走私出境。然后公司又为掩饰走私所得来源与性质,通过跨境转移财产等方式实施洗钱行为。
法院认为,该公司及相关责任人员明知系国家禁止出口的稀土金属而仍组织出口,行为已构成走私国家禁止进出口货物罪;其后实施的财产转移行为又构成洗钱罪。公司及相关人员因数罪并罚受到重刑处理,其中主犯为直接负责的主管人员。
风险提示:对于明确列入禁止出口目录的两用物项,任何“绕开许可”的出口行为均可构成走私行为,此外,后续为掩饰违法所得实施的资金转移、虚假做账等行为,还可能独立构成洗钱罪、逃税罪等关联犯罪,最终面临数罪并罚的严厉处罚。
(二)伪报品名
伪报品名是两用物项走私行为中的最常见手段,通常是通过将限制或禁止出口的两用物项(以钨制品、特种金属材料为例)的商品名称伪报为普通货物(如 “金属配件”“通用机械零件”),进而采用不准确的商品编码,通过虚假申报来达到规避许可管理的目的。
典型案例:(2019)粤刑终1162号 某有色金属生产企业及货代、物流公司案
某有色金属生产企业及委托的其物流公司在出口钨制品时,明知货物属国家限制出口管理,在未取得许可证情况下注记“普通货物”向海关申报,并在报关单中刻意使用无监管属性的申报方式,规避真实监管条件。
法院认为三家公司均采用伪报手段,将受许可管理的钨制品按普通货物方式出口,逃避海关监管,已构成走私国家禁止进出口货物罪。主犯单位被从重处罚,从犯单位及责任人员依法从轻处理。
风险提示:物流企业、货代公司等第三方服务机构若明知或应知客户存在伪报行为仍提供协助的,可能被认定为共犯,并同样被追究刑事责任。因此,建议企业对于外部合作要慎重,实务中合作方简单的不知情为由进行抗辩被认可的可能性是较低的。
(三)隐蔽夹带
隐蔽夹带一般是指将需要取得出口许可证的两用物项隐藏于普通货物之中,通过分层包装、物理隔离等方式逃避海关查验,如将氯化铵夹藏于普通化肥中、将特种半导体材料混入普通电子元件中申报出口。
典型案例:(2022)云28刑初2号 谢某走私案
谢某明知氯化铵出口缅甸必须申领“两用物项和技术出口许可证”,在未取得许可证情况下,指使工人将氯化铵置于货车底层,再以硫酸铵覆盖,使其在外观上呈现“普通化肥”货物结构。其后通过报关公司以普通货物名义提交出口申报,累计走私氯化铵743.7吨。
法院认为,被告人谢某采取伪报夹藏方式,逃避监管出口国家禁止进出口的货物,情节严重,构成走私国家禁止进出口的货物罪。法院判处有期徒刑6年,并处罚金10万元,69.7吨涉案氯化铵予以没收。
风险提示:随着海关智慧海关的建设,智能查验技术的升级,CT 机检、集装箱透视检查等设备可有效识别物理夹藏行为,所以通过隐蔽夹带手段走私禁限类物项被查获的风险极高。此外,对多次走私未经处理的,按照累计走私货物、物品的偷逃应缴税额处罚。所以一旦夹带行为被查获,将可能对以往及以后的进口行为造成连锁波及的负面影响。
(四)虚构流向
虚构流向通常包括虚构贸易国、最终用户或货物用途,将需要取得出口许可的两用物项伪装成向某“中转国”流转,后再间接流入敏感国家或地区。如将两用物项申报出口至“安全”的第三国,再转运至受制裁国家,或虚构最终用户为普通民用企业,实际用于军事用途。
典型案例:(2023)津03刑初49号 某国际贸易有限公司、肖某案
2019—2021年间,某国际贸易有限公司在出口硫化钠时,明知该货物属于国家禁止出口货物,且出口至真实目的国需履行许可管理,仍以伪报贸易国的方式规避监管。公司指使工作人员在报关时虚构目的国信息,使货物在账面上成为无需许可证的普通出口。
法院认为,被告单位及其直接负责的主管人员肖某,为逃避海关监管,采用伪报贸易方式走私国家禁止出口的硫化钠,情节严重,构成走私国家禁止进出口的货物罪。法院对公司判处罚金15万元,对肖某龙判处罚金10万元,并没收违法所得及作案工具。
风险提示:《两用物项出口管制条例》从多个角度对出口经营者对于最终用户、最终用途的把握提出了要求。如要求申请两用物项出口许可时,必须提交最终用户出具的最终用户和最终用途证明文件。出口经营者、进口商发现两用物项出口存在最终用户、最终用途已经改变或者可能改变,最终用户和最终用途证明文件存在伪造、变造、失效等情形,应立即停止出口并向主管部门报告。也就是说对于两用物项的流向的准确把握已经成了出口商的法定义务,而虚报货物流向的行为无疑将被认定为走私行为。
四、以刑事合规为导向的企业风险防控体系构建
面对日趋严格的监管态势下,从企业合规经营的角度来看,建议企业改变被动应对的思维,构建从前端预防,到中端管控,再到后端应对的全流程合规体系,将合规要求嵌入出口业务的各个环节,以便从源头防范法律风险。
(一)前端预防 — 建立动态风险识别机制
1、物项属性精准核查
定期对照商务部《两用物项和技术进出口许可证管理目录》《国家禁止出口货物目录》等法规,建立企业产品数据库,对含各类敏感成分、技术参数达到管制标准的物项,标注“高风险”标识。 对技术参数处于管制临界点、或归类存疑的物项,建立 “强制咨询”流程,即必须向权威第三方机构申请书面归类咨询意见,同时根据需要以及实际情况判断是否需要向商务主管部门进一步咨询。该等意见是未来抗辩“认识错误”的强有力证据。
2、客户与最终用户筛查
建立客户准入审核制度,通过各类清单及工具,对客户及最终用户的资质、背景进行全面核查。重点关注敏感国家(地区)的客户、无实际经营场所的“壳公司”、拒绝提供最终用途证明的客户,对高风险客户动态实行“黑名单”管理,禁止开展业务合作。对已合作的客户,每年进行复审,并监控其是否被新增至各类管制或制裁名单。
3、交易场景风险评估
对每笔出口业务进行风险评估,重点关注异常交易特征,如:客户突然要求变更目的国或运输路线、以明显低于市场价格下单、要求紧急通关且拒绝提供完整单证、规避常规付款方式等。一旦发生前述情形,尽快报告法务或是风控部门进行进一步判断与分析。此外,设置首席合规官(CCO)作为合规的最高负责人,并明确赋予CCO对高风险交易的一票否决权,该决定不受业务指标考核影响,并直接向董事会报告。
(二)中断管控 — 强化出口全流程合规执行
1、出口许可证申请
严格按照《出口管制法》、《两用物项和技术进出口许可证管理办法》等要求,提前申请出口许可。申请时如实填报物项名称、规格、数量、最终用户、最终用途等信息,确保许可内容与实际出口情况一致;严禁借用他人许可、超范围使用许可、伪造许可文件等违规行为。
2、如实规范申报
建立完善的报关单证审核体制,由关务或是合规部门对报关单、合同、发票、装箱单等单证进行复核,确保单证信息真实、准确、完整,避免错误申报或是虚假申报;对涉及敏感成分或是技术参数的物项,在申报时主动提供相关说明文件,配合海关查验。每一套出口单证必须经报关员和公司关务或合规部门的相关责任人员双人签字确认,复核记录连同单证扫描件一并归档,保存期不少于10年。
3、严控物流环节
选择具有合法资质、合规记录良好的物流企业、货代公司合作,并在合作协议中明确对方的合规义务,要求物流企业提供运输路线规划、仓储记录、货物交接凭证等文件,对运输过程中的异常情况(如中途改道、擅自变更卸货地点)及时预警。对高价值或敏感物项,可使用GPS追踪和一次性防篡改封签,物流数据实时接入企业监控平台。
(三)后端应对 — 建立应对执法调查的响应机制
1、内部预警机制的设置
设置合规风险触发点,如收到海关查验通知、客户被列入制裁名单、交易被监管部门问询等,一旦触发预警,立即暂停相关交易,启动内部核查。核查时安排专人负责收集、固定与交易相关的证据材料,包括合同、发票、邮件记录、沟通录音、许可证及相关文件、物流凭证等,为应对执法调查提供支撑。
2、专业应对团队的建设
当面临海关稽查、监管部门调查时,立即聘请在进出口合规及刑事辩护领域有经验的律师事务所介入。在律师指导下,由法务、内部审计、合规、IT等部门负责人员组成调查组,第一时间收集内部资料。在律师指导下,客观梳理事件经过、内部合规流程执行情况,并对相关责任人进行访谈,掌握案件概括,初步评估法律风险,为制定应对策略奠定基础。
3、与执法司法机关的专业化沟通
通常由外聘律师作为主要法律代言人,内部配备一位高级别协调人,统一对外口径,避免员工因不了解法律而做出对己不利的陈述。在律师帮助下,可主动向办案机关提交能证明企业已建立合规体系,本次违规并非主观故意等,争取将主观状态从“故意”向“重大过失”甚至“意外”引导。
4、加强合规培训与教育
开展周期性培训,让员工理解许可证制度、两用物项清单变化、常见违规方式及相关刑事风险。培训的对象应覆盖销售、报关、物流、研发、采购等关键岗位,使其能够识别异常交易信号,如客户用途模糊、急单高压、目的国变更、货物参数临界等。通过内部合规建设,形成稳定的“合规优先”文化氛围,从而减少因误操作或侥幸心理导致的走私风险。
结语
两用物项出口的刑事风险,本质是国家战略安全与商业自由贸易在微观交易层面的激烈碰撞。对于企业而言,这不仅是一道法律合规考题,更是一场关乎生存发展的战略考验。唯有摒弃侥幸心理,以刑事辩护的前瞻性视角审视自身业务,构建真正有效、能经得起司法机关检验的实质化合规体系,方能在变局中行稳致远,将法律风险转化为可持续的竞争力。未来的竞争,不仅是商业的竞争,更是合规深度的竞争。
注释
(原标题:汉坤 • 观点 | 两用物项出口刑事风险纵深解析与合规应对 — 以刑辩视角审视立法演进与实务边界)
来源:汉坤律师事务所
作者:
- 陈宇,汉坤律师事务所;业务领域:合规与调查、商事争议解决;联系方式:电话:+86 10 8525 550,邮箱:sean.chen@hankunlaw.com
- 蒋睿馨,汉坤律师事务所;业务领域:合规与调查、国际贸易;联系方式:电话:+86 10 8524 5808,邮箱:ruixin.jiang@hankunlaw.com
- 熊祎,汉坤律师事务所
- 王琛,汉坤律师事务所
- 时悦,汉坤律师事务所
特别声明:汉坤律师事务所版权所有。以上信息仅供一般性参考,不应视为针对特定事务的法律意见或依据。

