一、日本专利体系与转换制度简述
日本作为世界知识产权组织的重要成员,其专利制度以体系完备、规则严密而著称。日本专利体系与中国同样地主要包括发明(特许)、实用新型(实用新案)和外观设计(意匠)这三种保护类型,分别对应不同的保护对象和保护要求。为了适应创新主体在研发过程中保护策略的调整需求,日本建立了专利类型转换制度(以下有时也称为“出愿变更制度”),即专利申请类型的相互转换机制。这一制度允许申请人在提交申请之后,根据创新成果的实际状况、市场变化和现实保护需求等具体情况,灵活调整知识产权保护类型,最大化保护效果。
日本的专利转换制度根植于其知识产权立国的基本方针。2002年颁布的《知识产权基本法》确立了知识产权在日本发展战略中的核心地位,而专利申请类型的转换机制正是这一战略在专利制度中的具体体现。该制度充分考虑了技术创新的动态发展特性,认识到一项创新成果在申请初期与最终实际获得的保护形式可能存在差异,通过制度设计允许申请人在满足特定条件下变更申请类型,既尊重了申请人的自主选择权,又保障了专利体系的运行效率。
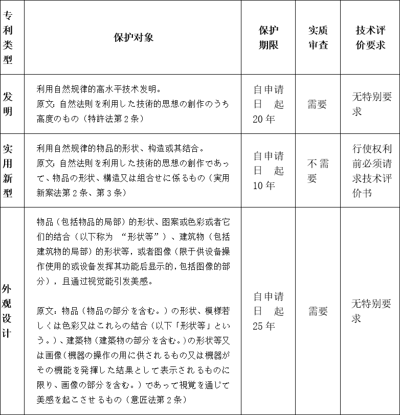
具体而言,日本的三种专利类型各有其独特定位:
- 发明专利保护利用自然规律的高水平技术创新,要求具有显著的新颖性和创造性,保护期为自申请日起20年;
- 实用新型专利保护涉及物品的形状、构造或其结合的小发明,注重"型"的创新,无需实质审查且保护期较短(自申请日起10年);
- 外观设计专利则保护物品的外观美感,包括形状、图案、色彩及其结合,保护期为自申请日起25年。
这三种保护方式各有优劣,而转换制度则为申请人提供了根据实际情况调整保护策略的通道。

表1:日本三种专利类型核心特征对比
日本专利转换制度的价值在于,它有效地衔接了不同专利类型,形成了一张无缝连接的知识产权保护网。申请人可以根据审查结果、市场反馈或商业策略的变化,在适当的时间点调整保护策略,避免因初始选择不当而导致的权利缺失。这种制度设计不仅体现了对创新主体需求的回应,也反映了日本知识产权制度设计的精细化和人性化特征。
二、转换行为的法律依据与程序要件
日本专利体系中的"出愿变更"制度有明确的法律依据和严格的程序要求。在特许法【1】(以下也称为“专利法”)第46条和实用新案法【2】(以下也称为“实用新型法”)第10条中分别规定了实用新型转为发明、发明转为实用新型的具体要求,而在意匠法【3】(以下也称为“外观设计法”)第13条等中则明确了外观设计与其它两种专利类型转换的特殊规定。这些法律条文共同构成了日本专利类型转换制度的法律基础,为申请人提供了合法的转换通道。
根据日本专利法、实用新型法以及外观设计法中的上述相关规定,当申请人在发明专利、实用新型专利以及外观设计专利这三种专利申请之间转换专利申请的类型时,存在如下的共同点,即:
- 类型转换后的专利申请会保留类型转换前的专利申请的原申请日,并且原则上只要保持申请内容的同一性(以下有时也称为实质要件)即可进行申请类型的转换,在专利申请类型成功转换之后,类型转换前的原申请将被视为撤回;
- 在进行申请类型转换时,请求转换的主体必须是原申请人或原申请人的合法继承人,在原申请是共同申请的情况下,请求转换的必须是所有申请人(以下有时也称为形式要件1);
- 在请求转换时,需要填写申请类型转换的请求书,并且重新提交新的申请文件。
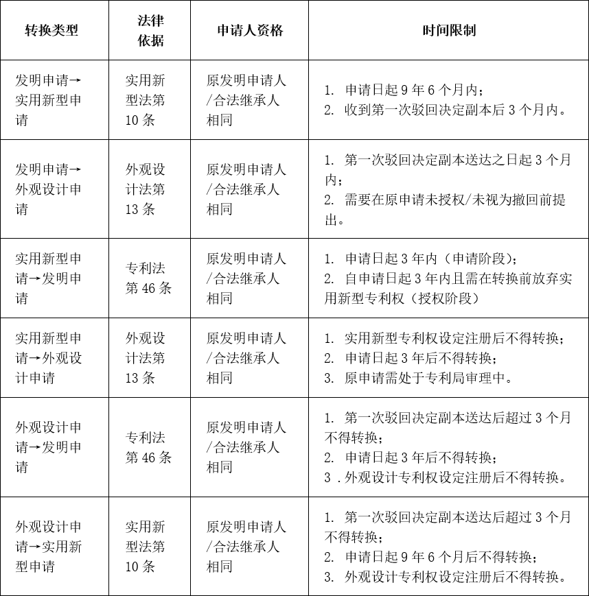
此外,当具体地在不同的专利申请类型之间进行出愿变更时,不同专利申请类型之间的时间要件(以下有时也称为形式要件2)的具体规定有所不同,具体如下。
发明专利申请转换为实用新型申请
根据日本实用新型法第10条的规定,发明专利申请的申请人可以将其发明专利申请变更为实用新型专利申请,但在以下的情况下不得进行这样的类型变更,即:
(1)自该发明专利申请的第一次驳回决定副本送达之日起满3个月后不得变更;
(2)自该发明专利申请日起满九年六个月后不得变更。
此外,在转换为实用新型申请后,原发明专利申请视为撤回。并且,在发明专利申请转换为实用新型申请时,申请人或其合法继承人需要将原发明申请权利要求书中的方法权利要求删除。
发明专利申请转换为外观设计申请
根据日本外观设计法第13条的规定,发明专利申请的申请人可以将发明专利申请变更为外观设计专利申请,但在以下的情况下不得进行这样的类型变更,即:自该发明专利申请的第一次驳回决定副本送达之日起满3个月后不得变更。另外,在将发明专利申请变更为外观设计专利申请时,还应当在原发明专利申请未授权或未视为撤回之前提出。转换后的外观设计申请必须与原申请最初说明书以及附图中记载的外观设计一致,并且在转换为外观设计申请之后,原发明专利申请将会被视为撤回。
实用新型申请转换为发明专利申请
根据日本专利法第46条的规定,实用新型专利申请的申请人可以将其实用新型专利申请变更为发明专利申请,但应当自申请日起3年内将其实用新型申请转换为发明专利申请,并且在转换为发明专利申请后,原实用新型申请视为撤回。另外,实用新型专利权人可以自申请日起3年内,将其授权后的实用新型专利转换为发明专利申请,与此同时,必须放弃实用新型专利权。但是,若实用新型申请人或实用新型专利权人已申请了实用新型技术评价书,或在收到他人申请实用新型技术评价书的通知之日起超过30天后,则不能将其实用新型专利申请或授权后的实用新型专利转换为发明专利申请。而且,在实用新型专利申请或授权后的实用新型专利转换为发明专利申请时,可以将原实用新型申请说明书中记载的涉及方法的技术方案放入发明专利申请的权利要求书中。
实用新型申请转换为外观设计申请
根据日本外观设计法第13条的规定,实用新型申请的申请人可以将发明专利申请变更为外观设计专利申请,但在以下的情况下不得进行这样的类型变更,即:
(1)在实用新型专利权设定注册后不得变更;
(2)在自实用新型申请日起3年后不得变更。
换言之,允许实用新型申请转换为外观设计专利申请的前提是原实用新型申请仍处于未授权并且未驳回的“专利局审理中”。转换后的外观设计申请同样必须与原申请最初说明书以及附图中记载的外观设计一致,并且在转换为外观设计申请之后,原实用新型申请将会被视为撤回。
外观设计申请转换为发明专利申请
根据日本专利法第46条的规定,外观设计申请的申请人可以将其外观设计申请变更为发明专利申请,但在以下的情况下不得进行这样的类型变更,即:
(1)自该外观设计申请(平成21年3月31日之后)的第一次驳回决定副本送达之日起满3个月后不得变更;
(2)自该外观设计申请日起经过3年之后不得变更;
(3)外观设计专利权已完成设定注册后禁止变更。
此外,转换后的发明专利申请的内容必须与原外观设计申请的附图以及外观设计说明中记载的内容一致,也即变更后的发明专利申请的技术方案需要完全基于原外观设计申请的 “附图及外观设计说明”所记载内容,不得超出原外观设计记载范围。在转换为发明专利申请之后,原外观设计申请会被视为撤回。
外观设计申请转换为实用新型申请
根据日本实用新型法第10条的规定,外观设计申请的申请人可以将其外观设计申请变更为实用新型专利申请,但在以下的情况下不得进行这样的类型变更,即:
(1)自该外观设计申请的第一次驳回决定副本送达之日起满3个月后不得变更;
(2)自该外观设计申请日起满九年六个月后不得变更;
(3)外观设计专利权已完成设定注册后禁止变更。
此外,转换后的实用新型申请的内容同样必须与原外观设计申请的附图以及外观设计说明中记载的内容一致,也即变更后的实用新型申请的产品形状、构造需与原外观设计申请的“附图及说明”记载一致,并且要符合实用新型仅保护产品形状、构造的要求,不得包含方法类特征或非构造性设计(若原外观设计仅保护图案、色彩而无产品形状、构造,则由于不符合实用新型保护客体而不得转换)。

表2:日本专利类型转换条件与要求一览
此外,日本在2020年后的法律修订中持续优化转换制度,包括废除印章制度、推进电子化审查等,使转换程序更加便捷。
三、专利类型转换的优势及潜在风险
日本专利类型转换制度之所以成为知识产权战略的重要组成部分,源于其带来的多重战略优势,分析这些优势与潜在风险有助于以企业为代表的申请人更加理性科学地运用这一制度,优化知识产权布局。
(一)转换制度的优势
首先,专利类型转换制度提供了风险补救机制。例如,当发明专利因创造性不足而被驳回时,申请人可以在收到驳回通知后的法定期间内将申请转换为实用新型,从而保全知识产权。实用新型专利虽然保护强度较弱,但无需实质审查,授权率高,且同样能以原申请日作为申请日,避免了因申请类型选择不当导致的全面损失。这种制度设计相当于为申请人提供了安全网以及缓冲带,降低了专利申请的战略风险。
其次,专利类型转换制度允许企业等申请人根据市场变化来灵活地调整保护策略。技术创新本身是一个动态过程,一项发明在申请初期可能看似具有高度创造性,但随着技术发展和市场变化,可能会发现其实际价值更适合用实用新型或外观设计保护。相反地,一项原本认为技术含量不高的设计,可能在市场验证后显示出意想不到的技术价值,此时从实用新型或外观设计转换为发明申请就变得有必要。专利类型转换制度为这种策略调整提供了法定通道。
此外,专利类型转换制度能够显著地提高审查效率,优化行政资源分配。通过专利类型转换,申请人可以避免在不可能授权的申请类型上浪费过多时间和资源,同时也减轻了审查机构的负担。例如,当一项发明专利申请明显缺乏创造性时,通过转换为实用新型,可以避免冗长的实质审查程序,加速权利的取得,使创新成果更快地获得保护并投入商业化运用。
(二)潜在风险与挑战
然而,专利类型转换制度也存在若干潜在风险,需要申请人谨慎应对。
1、权利范围缩小是首要风险。当从发明申请转换为实用新型申请时,其保护客体从"利用自然规律的高水平技术发明"缩小至"物品的形状、构造或其结合",这意味着许多方法发明、物质发明等无法通过实用新型获得保护。同样地,在从发明申请或实用新型申请转换为外观设计申请时,保护客体从技术特征转向美学特征,这也有可能会导致核心技术方案无法得到充分保护。
2、程序复杂性带来的不确定性也是重要风险点。专利申请类型转换虽然法律依据明确,但在实际的操作中有可能会遇到各种复杂的情况。例如,在发明专利申请已提出实审请求后又希望转换为实用新型专利申请时,或者在发明专利申请处于复审程序的同时又提出专利申请类型转换请求时,程序间的交互影响有可能会导致非预期的后果。特别是在发明专利申请转换为实用新型专利申请的情况下,原发明专利申请会被视为撤回,如果转换后的实用新型申请又因故未被授权,申请人将面临两头落空的困境,使得自身的技术改进或美学创新得不到专利保护。
3、实用新型技术评价要求所带来的影响实用新型专利的稳定性的潜藏风险。根据日本实用新型法的规定,实用新型的专利权人在行使权利前必须向日本特许厅请求出具技术评价书,该评价书类似于审查报告,会对实用新型专利的新颖性和创造性进行评估。如果评价结论为负面,专利权人虽仍可主张权利,但难以获得最终的胜诉,并且有可能会被对方反诉无效。这意味着通过专利申请类型转换获得的实用新型专利权,其稳定性实际上存在潜在挑战。
(三)专利申请类型转换的策略选择
在日本专利申请实务中,如何高效地利用专利类型转换制度,需要结合具体的场景进行策略规划。对于企业等申请人而言,不同阶段的创新成果、不同行业的保护需求以及不同的商业目标,这些因素都会影响专利申请类型转换策略的选择。
场景一 发明专利遭遇创造性驳回
当发明专利申请因创造性等理由被驳回时,申请人可以考虑合适的专利申请类型转换策略。如果评估认为驳回理由难以通过争辩克服,但在先检索显示该方案仍具备新颖性,则可在法定期限内(收到驳回通知后3个月内)考虑将发明专利申请转换为实用新型专利申请。这种策略例如适用于以下情况:
- 创新成果生命周期较短,预计市场价值在5-10年内;
- 创新主要涉及产品结构改进,属于实用新型保护范畴;
- 企业需要快速获权以应对市场竞争或融资需求。
场景二 实用新型价值提升后的类型升级
当实用新型所涉及的技术创新在实际的应用中显示出了超出预期的技术价值时,如果此时仍在实用新型申请日起的3年内,则申请人可考虑将其转换为发明专利申请。这种向上的专利申请类型转换例如适用于以下情况:
- 创新成果经市场检验发现具有深远技术影响和长期商业价值;
- 企业希望获得更强的专利保护,提高竞争对手的规避难度;
- 为应对潜在侵权诉讼,需要更稳定的权利基础。
场景三 技术与设计交融的创新保护
对于涉及图形用户界面(GUI)、产品外观与结构一体化等技术与设计交融的创新,申请人可考虑在发明申请、实用新型申请与外观设计申请之间进行适当转换。特别是在日本外观设计法修订之后,外观设计的保护范围已大幅扩展,其可以专注于保护GUI本身而不再要求记录并显示在物品上,这为相关创新的保护策略提供了更多可能性。
另外,在决定是否进行专利类型转换时,申请人应当严格遵循法律规定的时间限制,避免错过转换期限,例如在从发明申请转为实用新型申请时,需要在第一次驳回决定副本送达之日起的3个月内提出类型转换申请。此外,在决定是否进行专利类型转换时,申请人还应当结合创新成果的预期商业价值,选择更为匹配的专利保护方式。其中,发明专利保护力度最强并且权利最稳定,实用新型专利获权快但行使权利前必须请求技术评价书,外观设计专利保护的是美感而非技术功能,申请人应根据创新本质来选择最合适的保护类型。
四、专利类型转换示例
如前文所述,日本专利制度允许申请人在发明专利、实用新型专利以及外观设计专利这三种专利申请之间转换专利申请的类型,且保留原申请日。只要保持申请内容的同一性即可进行申请类型的转换,在申请类型转换之后,原申请将被视为撤回。以下,基于笔者对相关专利申请的检索,主要以将发明专利申请转换为外观设计专利申请这一典型转换为例进行举例说明。
示例1

在示例1中,申请人于2019年01月16日递交了申请号为JP2019005296的发明专利申请,在收到日本专利局的拒绝理由通知书之后,申请人并未直接进行答复而是将该发明专利申请在规定期限内申请转换为了外观设计专利申请,并最终获得了外观设计专利权,并且该类型转换后的外观设计专利第1735020号承继了类型转换前的发明专利申请的申请日即2019年01月16日。
另外,从类型转换后的专利申请与类型转换前的专利申请的内容同一性来看,在类型转换前的发明专利申请JP2019005296的说明书附图中记载的扶梯的外观形状与类型转换后的外观设计专利的视图中示出的扶梯的外观设计一致,也即在原发明专利申请最初的说明书及附图中可以明确地识别出类型转换后的外观设计申请的外观方案,满足前文介绍的类型转换的实质性要件。并且,如该示例1所示,在保持类型转换前后的申请内容的同一性的情况下,基于类型转换前的发明专利申请的说明书附图,申请人可以选择将该发明专利申请转换为局部外观设计进行保护。
示例2

在示例2中,申请人于2018年08月28日递交了申请号为JP2018159179的发明专利申请,在收到日本专利局的拒绝理由通知书之后,申请人并未直接进行答复而是将该发明专利申请在规定期限内申请转换为了外观设计专利申请,并最终获得了外观设计专利权,并且该类型转换后的外观设计专利第1712620号承继了类型转换前的发明专利申请的申请日即2018年08月28日。
同样地,从类型转换后的专利申请与类型转换前的专利申请的内容同一性来看,在类型转换前的发明专利申请JP2018159179的说明书附图中记载的轮椅使用者换乘用辅助板的外观形状与类型转换后的外观设计专利的视图中示出的辅助板的外观设计一致,也即在原发明专利申请最初的说明书及附图中可以明确地识别出类型转换后的外观设计申请的外观方案,满足前文介绍的类型转换的实质性要件。并且,如该示例2所示,在保持类型转换前后的申请内容的同一性的情况下,基于类型转换前的发明专利申请的说明书附图,申请人可以选择将该发明专利申请转换为局部外观设计进行保护。
示例3


在示例3中,申请人于2013年06月21日递交了申请号为JP2013130954的发明专利申请,该发明专利申请在经过实质审查之后,按照上述的申请路线1最终获得了发明专利授权。与此同时,申请人按照上述的申请路线2在规定期限内基于该发明专利申请JP2013130954进行了分案申请,并由此获得了分案发明申请1(公开号为JP2015003724A)以及分案发明申请2(公开号为JP2015003725A),进而申请人在规定期限内将上述分案发明申请1(公开号为JP2015003724A)以及分案发明申请2(公开号为JP2015003725A)分别转换为了两件外观设计专利申请,并最终获得了外观设计专利权。并且,从分案发明申请1转换得到的外观设计专利第1538039号以及从分案发明申请2转换得到的外观设计专利第1538040号均承继了类型转换前的分案发明申请1-2的母案发明专利申请的申请日即2013年06月21日。
五、总结及展望
日本专利体系中的专利类型转换制度是一个设计精密、运行高效的知识产权工具,体现了日本知识产权制度灵活性与确定性的平衡。通过允许申请人在发明、实用新型和外观设计之间进行有条件的类型转换,该制度既尊重了技术创新的动态本质,又维护了专利体系的严肃性和稳定性。
由以上的介绍以及分析可以看出,日本专利类型转换制度的优势在于其为申请人提供了风险缓冲机制,使企业等创新主体能够根据技术评估、市场反馈和商业策略的变化来调整保护策略,最大化知识产权价值。同时,该制度通过精细的程序设计和时间限制,避免了知识产权体系可能出现的混乱,保障了公共利益。对于在日本寻求知识产权保护的企业等创新主体而言,通过熟练地掌握转换规则并且在适当的场景下运用转换策略,可以挽救可能失效的申请,优化保护效果,提高知识产权布局的效益。
参考文献
【1】日本特许法(版本:2024),https://www.wipo.int/wipolex/en/legislation/details/22613。
【2】日本实用新案法(版本:2024),https://www.wipo.int/wipolex/en/legislation/details/22494。
【3】日本意匠法(版本:2024),https://www.wipo.int/wipolex/en/legislation/details/22611。
(原标题:【一家之言】浅析日本专利申请的专利类型转换制度)
来源:贸促专商
作者:李双亮,中国贸促会专利商标事务所,专利代理师;擅长机械工程、机械设计及制造、机械加工工艺及设备、运输工具及发动机、精密仪器及光学仪器、空调与制冷领域专利代理业务;联系方式:邮箱:lishl@ccpit-patent.com.cn

