2025年7月23日,据最高检消息,检察机关持续优化网络营商环境,依法惩治电商黑灰产犯罪。数据显示,2024年1月至2025年6月,全国检察机关起诉涉电商领域相关犯罪1万余人,涉电商犯罪领域销售假冒伪劣商品、公民个人信息泄露、依托电商直播实施诈骗等问题值得重点关注。随着电商产业不断壮大,电商模式日渐丰富多样,监管手段逐步成熟,各类新型的违法问题也大量涌现,对电商经营者而言,把握刑事风险将是发展过程中必将学习的重要一课。
为助力电商经营者更直观、快捷地了解刑事风险,我们整理了公开渠道截至2026年1月13日的近三年涉电商犯罪的案件共计249件[1],相关罪名27项,归纳总结为“六宗罪”,通过分析案例中的典型违法行为,提示电商经营者尽早开展合规自查,筑牢经营的“防火墙”。

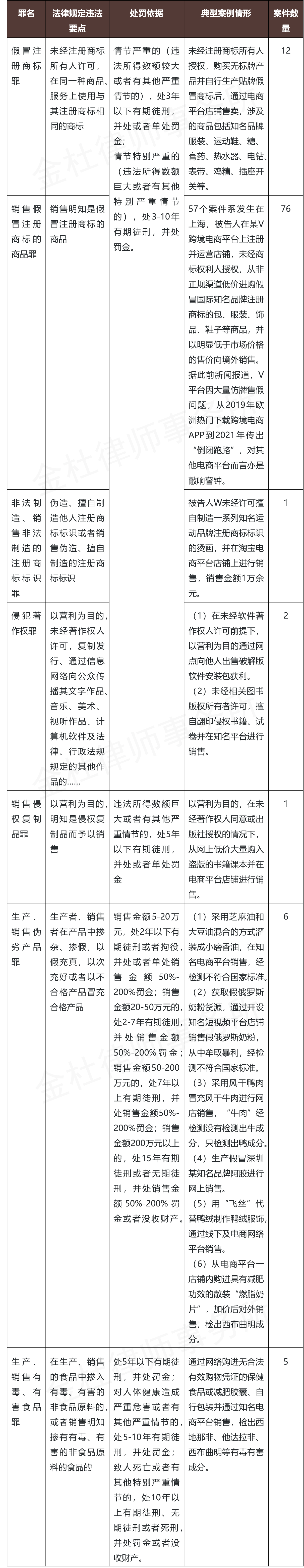
一、产品假冒伪劣犯罪
电商经营的核心要素是产品,产品是否符合国家标准要求、是否具备充分知识产权权利基础,将极大影响电商经营者能否保持长期稳定的经营发展。
(一)罪名及典型案例分析
在249件案件中,涉及产品假冒伪劣犯罪的案件共计103件,占比41.37%,以上海地区的法院判决案件为主,具体包括:

上述案件可知,销售假冒注册商标的商品罪案件数量最多,反映出目前电商商品商标侵权现象高发,且该侵权行为并不仅限于国内电商销售,在跨境电商出海发展热潮下,对于销售至境外的商品侵权,除受到境外平台及监管机构的处罚之外,在国内仍然面临刑事风险,境外经营并不当然成为逃避侵权犯罪的“保护伞”。此外,即便是不直接销售产品的第三方平台,如果其入驻商家存在大量仿牌售假行为而未采取有效措施予以制止,也将面临被牵连涉案、商誉受损的不利后果。知识产权保护应受到电商经营者、平台运营者、品牌方、监管部门及消费者的共同关注。
(二)电商经营者合规应对策略
1、查明商品来源并做好有效溯源记录
电商经营者应开展产品安全自查,检查范围包括但不限于供应商产品生产/经营资质要求(如食品/药品生产经营许可、CCC认证等);是否严重低于市场价;是否涉及禁限货物物品、是否涉濒危或有毒有害成分等;产品知识产权权利证明/海关知识产权备案情况/同类或近似商品知识产权状况;产品运输仓储包装规格要求;产品是否涉及管制措施等。做好检查记录,以防因疏于履行审慎注意义务而受合作供应商违规影响、导致承担连带责任。
2、加强食品安全及品牌知识产权保护措施
食品类产品重点关注国家标准及政策变动,须严格把关食品成分,做好充分权威的检测;知名鞋包服饰品牌应及时开展知识产权海关保护备案、与市场监督管理部门及海关部门保持密切沟通、提供侵权线索,不定期更新商标防伪标识等措施并向消费者进行必要的风险提示。平台应积极履行《电子商务法》下的监督责任,对于违法产品应及时采取下架、处罚等应对措施,并报告给监管部门,通过设立“产品安全担保金”等方式提高入驻商家违法门槛,通过开放消费者投诉举报渠道并积极响应等方式及时制止平台内产品违法行为,防止因平台监管过于宽松导致被大量不法商家利用、从而损毁平台商誉的情况。
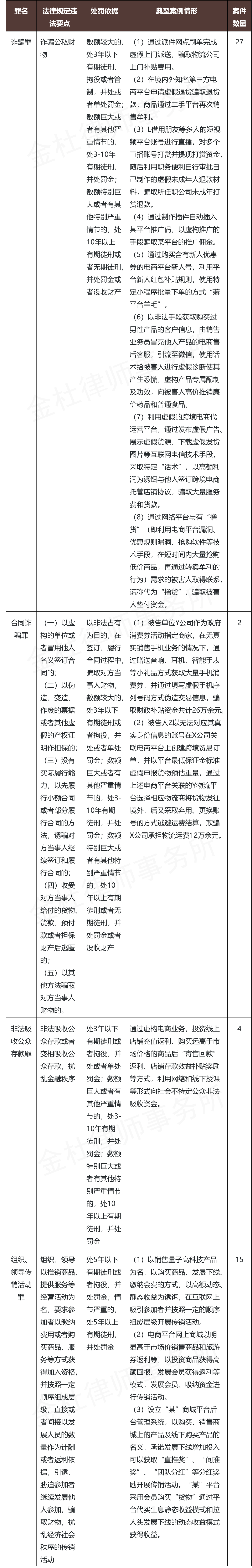
二、利用电商诈骗犯罪
电商系基于电子信息网络技术而生的新兴产业,其各类新模式在给消费者和经营者带来高效便利的同时,也给不法分子借机实施新型诈骗犯罪带来了机会,除普通的“以虚构电商项目为由实施电信诈骗”之外,利用电商具体经营过程实施诈骗的手段也呈现多样化趋势,例如“薅羊毛”、骗佣金等。受害者范围不仅限于传统的消费者,更有电商经营者、物流供应商、知名电商平台,甚至是政府部门,因此也受到了更多执法关注。
(一)罪名及典型案例分析
在249件案件中,涉及利用电商诈骗犯罪的案件共计48件,占比19.28%,具体包括:

上述案例中值得关注的是:利用平台规则“恶意薅羊毛”的行为,严重者可构成刑事犯罪;从电商平台获取消费者信息引流至微信等私域虚假宣传的,同样存在诈骗的刑事风险;电商内部人员利用职务便利骗取退款的行为,除职务侵占罪、盗窃罪外亦可能构成诈骗犯罪;平台虚构交易、多级分销返利模式也存在被认定为传销的可能。这些生活中常见的不合规行为往往会被忽视,消费者和平台的“不敏感”给不法分子创造了可乘之机。
(二)电商经营者合规应对策略
1、加强账号异常信息合规处理机制
针对退货、返利、佣金等涉及资金返还支付的重要环节,进一步完善审核规则、明确退货退款条件,合理提升“仅退款”门槛;同时,应加强技术审核机制,通过大数据核验账号异常状态等技术手段及时识别预警诈骗风险。就退款、返利审批流程,进行内部完整记录存档以备倒查追溯。
2、切断私域引流诈骗
对于电商经营者而言,将平台客户引入微信群等私域社群提供售后服务,是维系客户、稳定客源的常用手段,同时在宣传内容上能够更为自由灵活、避免平台对于广告宣传等方面的严格监管,但在实践中存在个别私域运营者利用引流进行虚假宣传高价销售廉价商品、骗取消费者资金的情况。电商经营者应加强对客服人员等掌握消费者信息的敏感岗位人员的合规培训,通过窗口提示风险等方式引导消费者在平台进行交易、禁止客服个人收款行为;平台应在交易规则、用户协议条款及公示信息中向消费者强调脱离平台交易的售后风险,并开通消费者就私域引流交易举报投诉的处理机制,将违法线索及时移交司法机关。
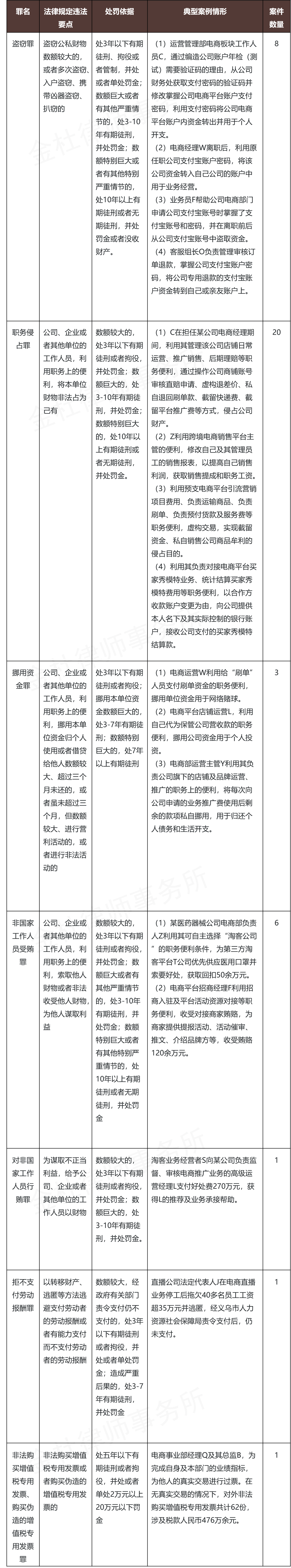
三、电商内部腐败、侵犯财产犯罪
近两年,因电商模式能在短期内实现可观的现金收入,各类公司纷纷设立电商部门、对接平台招商入驻,大力开拓电商市场,而与此同时,电商内部腐败、侵犯财产类犯罪案件呈现增长趋势,电商经营者既要遵守外部合规监管,更要严查内部安全管理。
(一)罪名及典型案例分析
在249件案件中,涉及电商内部腐败、侵犯财产类犯罪的案件共计40件,占比16.06%,具体包括:

上述案件反映出,一方面,涉及电商公司资金安全的重点敏感岗位从传统的财务岗已经扩展为掌握公司电商各环节账号权限、直接对接供应商的人员,包括但不限于电商运营经理、客服组长、业务员等,甚至是协助商家注册账号的普通员工以及离职人员,暴露出电商经营者对于自身账号密码权限管理及资金进出审批核查存在重大漏洞;另一方面,电商平台涉嫌腐败的核心岗位系招商入驻及活动审批、资源对接的负责人员,这些主体掌握商家准入及推介资源的重要决策权,不仅成为商家“围猎”的对象,更有甚者以此开启“寻租空间”主动对外索贿,为电商平台公平竞争环境带来恶劣影响。
(二)电商经营者合规应对策略
1、强化人员安全管理
电商经营者应在发展初期就关注建立企业良好经营秩序,对员工及企业组织架构、审批层级、核心资源权限进行有效管理,明确安全敏感岗位人员(电商运营主管及业务员、客服售后主管及对接人员等)并加强对该类人员的背景调查及定期合规调查,制定内外监督举报机制,防范企业内部经营决策漏洞及个人违法违规风险。财务管理应要求全部经营款项通过公司账户收支、账户密码权限管理及多人审批、定期核查账户流水并报告异常、不定期修改账户密码等。对于核心离职员工管理,应做好离职审查、权限回收、系统安全防护等应对措施。
2、细化招商反腐败治理
针对平台招商方面,应考虑设计招商谈判实录存档备查机制,由平台合规部门定期或不定期开展内部审计抽查,并对入驻商家资质准入条件进行二次大数据AI等技术手段复核,对信息存在真实性差异的商家追溯其招商阶段的审批记录,对相关对接审批人员进行访谈调查。此外,进一步完善公示举报惩戒制度,对于招商、活动审批等重要环节,应对结果进行公示并设置专用举报通道,由合规部门进行监督。考虑设立廉洁保证金,对于招商岗位按职级与工资或绩效酬金挂钩。对于内部自查或接内外部举报发现的腐败行为,应对特定人员进行追责处理,及时通报风险并暂停关联商家合作等减损措施,情节严重的应及时移交司法机关。
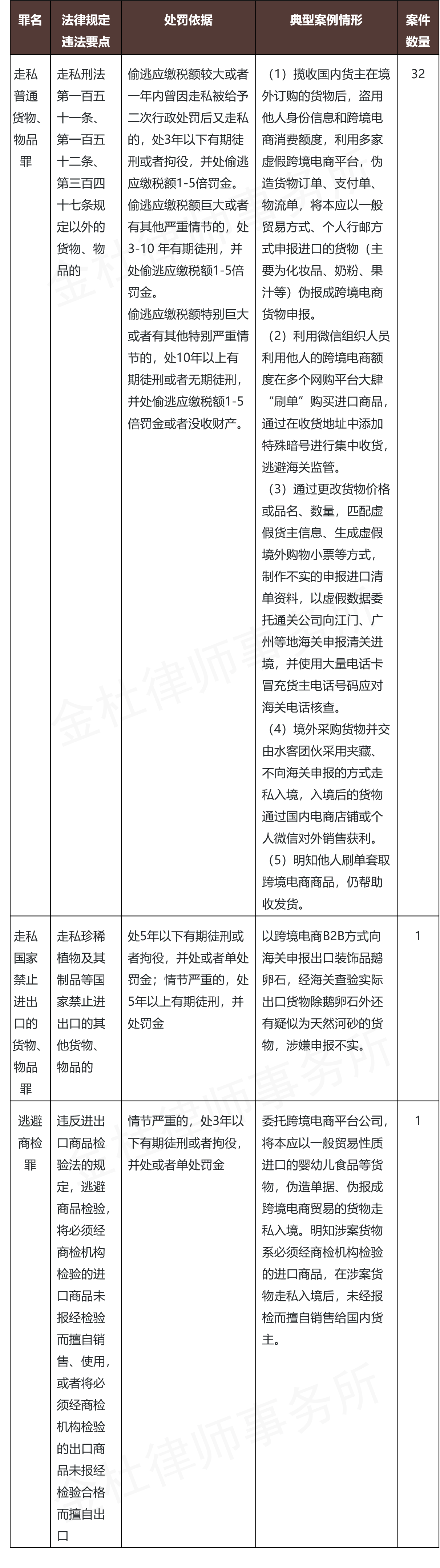
四、跨境电商走私犯罪
跨境电商因其特有的“按个人物品监管不执行商品检验”的通关便利及“零售进口关税为0,增值税、消费税按70%征收”的优惠税收政策,吸引不法分子将原本应以一般贸易进口货物、个人物品行邮进境的物品,通过虚构跨境电商交易订单、支付单、物流单来伪报贸易方式,实现逃避海关监管、偷逃应缴税款的结果,构成走私犯罪。
(一)罪名及典型案例分析
在249件案件中,涉及跨境电商走私犯罪的案件共计34件,占比13.65%,以广东地区法院判决的案件为主,具体包括:

近年来以“跨境电商”作为逃税通道的案例层出不穷,从传统的蚂蚁搬家式虚构订单的“刷单”走私,到境外揽货真实交易到跨境电商平台申报的“推单”走私,再到多层级分销推广的“二次销售”走私,利用跨境电商走私的模式也日渐隐蔽多样,在司法实践中亦存在认定争议。
以“推单类走私”为例,经过长期业内争论,目前最高人民法院在2025年9月编写《刑事审判实务(上册)》已对跨境电商走私提出了倾向性的审判意见,即“在消费者信息、商品品名、价格等要素真实,商品权属从境外经营者转移给境内消费者、不存在二次及二次以上交易的情形下,即便原始消费订单并非在与海关联网的跨境电商平台生成,而是后期导入,交易模式本质上仍为B2C……我们倾向认为,无论从转运公司、‘海淘’消费者视角抑或社会公众认知看,此类交易本质上仍系消费者向境外商家购买商品,难以认定消费者与转运公司之间达成购销合意,转运公司也未使用自有资金购买商品,未出现境外经营者与转运公司、转运公司与消费者两个独立的商品交易环节、形成两段贸易关系。”由此我们理解,部分“推单”案件中的交易实际上仍属于跨境电商零售业务,可以按照跨境电商贸易方式申报进口,不构成伪报贸易方式。
除涉税风险之外,利用跨境电商逃避商检的行为也逐步引起执法者关注,案例也有所增长,尤其是涉及食品药品等重点关注的商品检验货物。从涉案主体来看,除典型的货主、跨境电商平台、物流企业之外,其他参与的服务商如支付机构,也逐步成为走私追责的对象,“全链条式打击跨境电商走私”的趋势更应引起跨境电商经营者的特别关注。
(二)电商经营者合规应对策略
1、明确业务模式及合作责任边界
清晰界定自身业务模式(如平台型、自营型、代运营、物流服务、支付服务等)在交易链条中的法律定位和责任边界。谨慎选择物流服务商、支付机构、仓储服务商、报关行、代运营公司等合作伙伴,对其内部合规管理机制是否完备、是否有处罚涉案情况等进行充分的背景调查,签订明确的合规协议,明确各方责任义务,特别是数据真实性、禁止违规操作的要求。防止触碰虚构交易、伪造数据、规避监管的核心红线,确保订单、支付、物流“三单”信息真实、准确、可溯源。
2、平台加强防控“二次销售”风险
作为跨境电商核心主体,平台应切实履行法规要求的监督及风险防控责任,建立严格的身份认证、实名注册、购买人/支付人/收件人“三单一致”的核验机制。利用技术手段(如实名认证接口、地址校验、大数据异常行为分析)确保交易主体、购买意愿和消费行为的真实性。对短期内高频、超限额、地址集中等异常订单进行重点监控和人工核查。此外,对于实践中因“退货难”导致的跨境电商退货处理与“二次销售”的关联问题,平台也应与电商经营者及海关监管部门进行充分沟通,设计合规处理方案。
3、关注商品检验风险
建立严格的商品准入机制,确保经营商品在正面清单内,符合相关质量、安全、卫生、环保、标签标识等国家标准、行业标准或进口国标准。特别关注食品、药品、保健品、化妆品、母婴用品、医疗器械、动植物产品等高风险敏感商品,严格执行准入许可、注册/备案、检疫审批等要求。
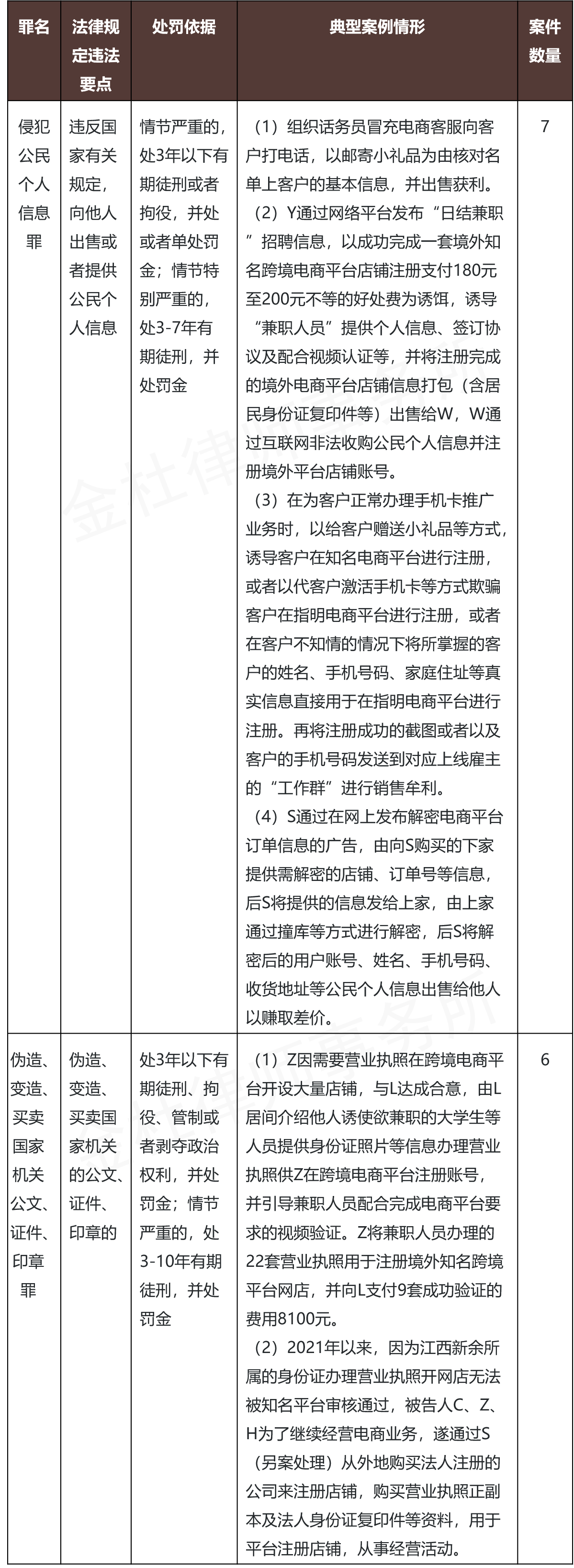
五、侵犯个人信息犯罪
个人信息泄露风险自信息网络发展至今一直存在,尽管《电子商务法》对电商经营者及平台经营者均明确提出了“个人信息保护义务”,但基于电商交易获取的消费者联系方式、支付账号、收货地址等个人敏感信息仍然被个别电商经营者或合作方用作交易的“商品”,由此引发新一轮诈骗、刷单等违法行为。即便是以注册开店的方式进行经营使用,该使用行为也因未获得消费者本人知悉同意而存在严重的侵犯个人信息犯罪的违法风险。
(一)罪名及典型案例分析
在249件案件中,涉及侵犯个人信息犯罪的案件共计13件,占比5.22%,具体包括:

上述案例中,个人信息除通过电商交易泄露之外,另一个主要来源系大学生兼职提供的身份信息,这些信息如果进一步被利用办理营业执照后,通过交易被电商经营者用于开立店铺经营,则买卖该信息的双方因涉嫌买卖营业执照而构成买卖国家机关证件的犯罪。如果提供信息的主体明知该信息将被用于网络犯罪(例如网络诈骗等)而仍然同意提供银行卡等支付结算信息,则提供信息的主体亦可能涉及帮助信息网络犯罪活动罪。
(二)电商经营者合规应对策略
1、加强员工获取信息权限监管
电商经营者可设置内部信息权限管理,将消费者个人信息知悉权限提升至管理层及核心对接人员,并通过技术监测个人信息导出及使用情况,对于批量高频导出数据的行为,应及时开展内部调查,防止员工对外泄露、销售客户信息。
2、平台深化商家资质审核
平台可针对入驻商家的营业执照及法人进行不定期电话、视频核实,对于无法联络的、地址批量一致的营业执照店铺予以异常标记,并将线索报告至市场监督管理部门。
3、完善与数据对接合作方的合同责任
在与电商服务商(如物流企业、支付机构、代运营公司、推广宣传主体等)合作时,电商经营者应就个人信息的收集与使用、违约责任等条款进行细化约定,发现合作方存在异常收集使用行为的,应及时停止数据传输并要求合作方披露信息使用情况,涉及侵犯个人信息安全行为的,应及时移送司法机关处理。
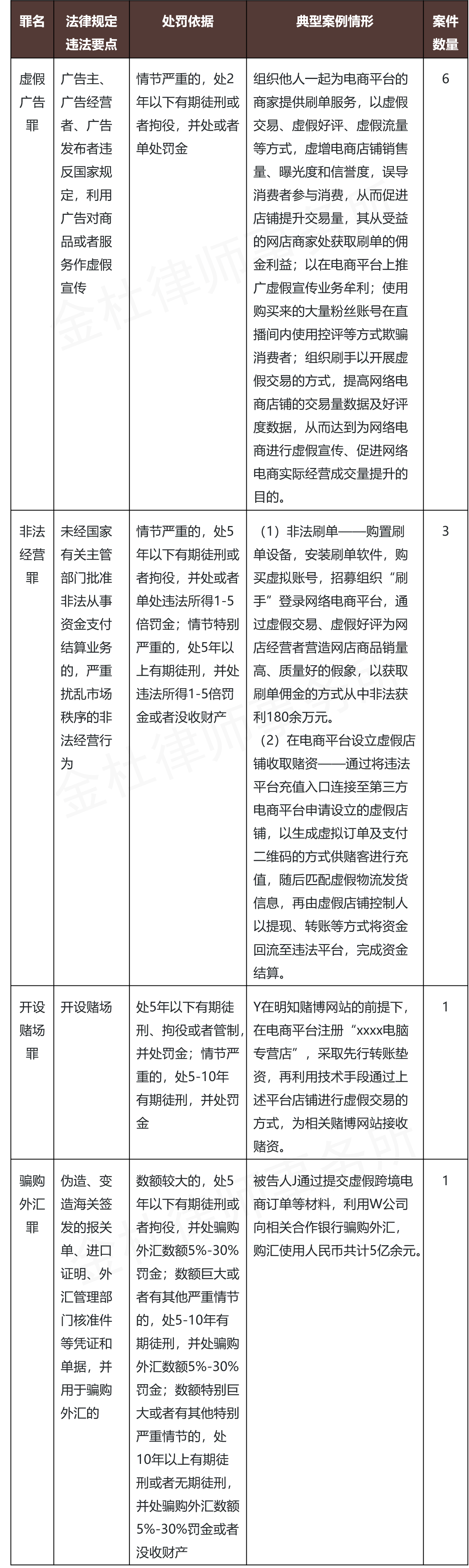
六、虚构电商交易犯罪
电商交易呈现电子化、碎片化、多样化的特点,实践中更容易被虚构、篡改,加之公民个人信息被大量收集、转卖、利用,交易的真假更加难以辨别。这使得不法分子倾向于通过利用批量个人信息,虚构电商交易,以合法形式掩盖非法目的,实施各类犯罪行为。
(一)罪名及典型案例分析
在249件案件中,涉及虚构电商交易犯罪的案件共计11件,占比4.42%,具体包括:

通过上述案例可知,虚构电商交易的典型形式为“刷单”,“刷单”在不同主体、不同情境下适用不同的罪名予以处罚,各地法院在罪名认定上也存在不同理解和侧重。例如,组织“刷手”进行“刷单”虚假宣传并非法获利,在湖南、浙江等地法院被认定为“虚假广告罪”,侧重于打击扰乱广告管理秩序的行为,而在上海则被认定为“非法经营罪”,侧重于打击刷单业务的违法性。再如,利用电商平台设立空壳店铺进行虚假电商交易、为赌博网站接收赌资,在上海被认定为“非法经营罪”,强调非法资金支付结算,在江苏则被认定为“开设赌场罪”,强调参与赌博非法行为。
(二)电商经营者合规应对策略
1、真实性交易审核与宣传推广
平台应考虑优化店铺/商品评价机制,增加对评价真实性和有效性的审核,通过AI等技术识别异常交易数据(如同一账号、同一地址、同一收货人短期内多次购买同一商品)及重复评价,进行筛选删减计数,削弱“刷单”效果,同时合理增加真实交易及评价的权重。平台考虑在入驻商家协议中设置宣传推广合规保证金,一方面对于聘请刷单团伙虚假宣传、扰乱平台秩序的商家,予以惩戒措施;另一方面对于举报刷单违法团伙的商家,经核实后予以推介奖励。
2、重点打击电商平台内的“黑灰产”
平台应加强对平台内经营者可能虚构电商交易来开展黄赌毒等“黑灰产”的违法行为予以严厉打击,通过不定期技术抽查分析店铺交易后台数据、回访平台消费者、开放举报渠道等方式进行监督;与行政司法机关建立联络机制,及时报告违法行为并采取关停店铺、冻结账号等方式阻止非法资金流动;平台系统应定期升级检测,排查外部插件、程序带来的信息网络安全风险。
除上述六大类犯罪之外, 2025年6月20日,国家出台《互联网平台企业涉税信息报送规定》及一系列配套公告;2025年6月26日,国家税务总局发布《关于互联网平台企业报送涉税信息有关事项的公告》(2025年第15号),对电商平台企业涉税信息报送予以细化要求;2025年7月7日,国家税务总局发布《关于优化企业所得税预缴纳税申报有关事项的公告》(2025年第17号)第七条[2]也实质上终结了跨境电商企业“买单出口”的风险行为,电商税务正式进入“阳光化”阶段,监管趋严必将给电商行业带来一定时期的转型阵痛,由此查发的涉税类犯罪(如逃税罪、骗取出口退税罪、虚开发票罪等)也值得电商经营者重点关注。我们也将继续跟进电商类刑事犯罪风险问题并在后续文章中就特定犯罪类别予以深度分析,以期为电商经营者提供有效的合规应对方案。
脚注:
[1] 案件系2025年7月23日通过威科先行数据库检索、筛选“近三年”“电商”“刑事”案件后,经人工逐案研读筛选整理而成,并于2026年1月13日更新补充。
[2] 《关于优化企业所得税预缴纳税申报有关事项的公告》(2025年第17号):“七、以代理,包括以市场采购贸易、外贸综合服务等方式代理出口货物的企业,在预缴申报时应同步报送实际委托出口方基础信息和出口金额情况。企业为准确报送实际委托出口方基础信息和出口金额的,应作为自营方式,由该企业承担相应出口金额应申报缴纳的企业所得税。实际委托出口方是指出口货物的实际生产销售单位。”
来源:金杜研究院,https://www.kwm.com/cn/zh/home.html
作者:
- 冯晓鹏,金杜律师事务所合规业务部合伙人;业务领域:跨境电子商务、海关与贸易合规及争议解决;联系方式:邮箱:fengxiaopeng@cn.kwm.com
- 王溢美,金杜律师事务所合规业务部主办律师
特别声明:本篇文章的所有内容仅供参考与交流,不代表金杜律师事务所的法律意见以及对法律的解读。

