欧盟委员会已于2026年3月4日将《工业加速器法案》(Industrial Accelerator Act,以下简称“IAA法案”)这一立法提案提交欧盟议会及理事会审议。该法案是欧盟2026年推出的核心产业战略法案,其出台的主要目的旨在促进欧盟生产制造活动,创造工作机会,加快清洁工业技术的布局,强化欧盟本土工业竞争力,将制造业占欧盟GDP的比例从目前的14.3%提高到20%。[1]
根据欧盟委员会官网发布的新闻公报,该IAA法案覆盖欧盟认定的新兴战略产业领域的新建、改建及技术改造项目,前述新兴战略领域包括高耗能行业(钢铁、水泥、铝业及化工行业等基础原材料行业)、净零排放技术产业(光伏、风电、电池、热泵、氢能、碳捕获等清洁能源技术领域)以及汽车零部件制造业等领域,要求欧盟成员国简化投资流程,统一监管标准,提供配套支持。同时,该法案对特定行业产能占比高国家的外国投资者提出了强制性技术转让、员工本地化、外国所有权或控制权最高比例限制等一系列附加限制性要求[2],目的在于加强欧盟全球工业竞争力并降低对非欧盟成员国供应商的依赖以及促进欧盟制造业发展。
一、立法进程及主要覆盖要点
在欧盟本次IAA法案公布前的近3年来,为促进欧盟工业竞争力,欧洲已先后实施《电池法案》(EU Battery Regulation)、《关键原材料法案》(Critical Raw Materials Act)、《净零工业法案》(Regulation (EU) 2024/1735,NZIA)等一系列较为柔性的措施。相比之下,欧盟近期推出IAA法案较为激进,其原因在于,欧盟电池产业链供应链依赖度高且自然资源短缺,如欧盟在锂、钴、镍等关键原材料方面高度依赖进口,本土储量有限且开采成本高。另外,欧洲在电池量产设计、工艺流程及设备、技术经验不足,从实验室到量产的转化能力弱,产品良率低,且由于欧洲电池生产能源成本高,如经我们公开检索分析,根据Business Europe与欧盟统计局官方公布的数据,近年欧盟工业电价大致为中国的2-2.5倍[3],能源成本高被认为是削弱欧洲工业竞争力的主要挑战,也直接影响了欧盟工业竞争力。
上述背景下,欧盟公布本次IAA法案,首次将强制技术转让写入法案内容,并设定外资最高持股比例等明确限制性规定。因此,IAA法案本质是将欧盟制造的本地化强制性要求、强制性技术转让要求及外资审查要求等融入制度设计,通过制度构建方式旨在形成欧盟市场的准入规则及保护主义体系。
(一)IAA立法进程及主要演变情况

(二) IAA法案主要内容及覆盖要点
2026年3月4日,欧盟委员会公布的IAA法案总共包含六章36条。前述六章分别为:第一章 总则与立法目标及适用范围;第二章 战略工业项目认定标准;第三章 审批流程优化;第四章 配套支持措施;第五章 监督与执行;第六章 最终条款。前述内容覆盖要点分别如下:
(1)第一章:总则(GENERAL PROVISIONS)
作为IAA法案的基础框架章节,该部分核心是明确适用边界与核心原则。
首先,该部分开宗明义设定了本次版本IAA法案的清晰立法目标,即为:支持欧盟制造业(重点是战略部门)提升竞争力、增强韧性并实现脱碳转型,2035年制造业占GDP比重需达到至少20%;
其次,该部分划定了适用范围,主要聚焦三大战略领域:能源密集型产业(包括钢铁、水泥、铝、化工等),净零技术制造(包括电池储能、光伏、风电、核电等)及汽车产业链;
最后,该部分明确了关键术语的含义,比如低碳产品要符合欧盟现有产品法规里的碳排放强度标准,“欧盟原产”依据海关规则判定,“外国直接投资”特指就投资金额超过1亿欧元,且涉及的第三国在相关领域的全球产能占比超过40%的外国直接投资,IAA法案规定了特别的限制规则。
(2)第二章:工业生产与脱碳的赋能条件(ENABLING CONDITIONS FOR INDUSTRIAL PRODUCTION AND DECARBONISATION)
该部分核心是通过优化行政审批流程,降低工业项目落地门槛,为产业发展赋能:
- 要求成员国建立国家级统一数字许可平台,借助欧洲商业钱包,实现许可申请的跨部门数据共享和自动流转,减少企业重复提交材料的行政负担;
- 确保工业制造项目审批流程简化、高效和数字化的条款,明确审批时限,收到完整申请后45天内,相关部门需确认受理或要求补充材料,补充材料后30天内完成二次审核,不能无限期拖延;
- 将能源密集型产业脱碳项目、净零技术项目列为战略项目,适用加急环境评估流程。
同时,值得注意的是,IAA法案在该部分还引入了高耗能行业脱碳项目和净零工业项目审批程序的相关规定,统一所有能源密集型产业脱碳项目的许可标准,避免规则不统一造成审批效率不一样的情况,让企业的脱碳投资有可预期的政策环境。
(3)第三章:强化欧盟战略工业价值链(STRENGTHENING THE UNION’S STRATEGIC INDUSTRIAL VALUE CHAINS)
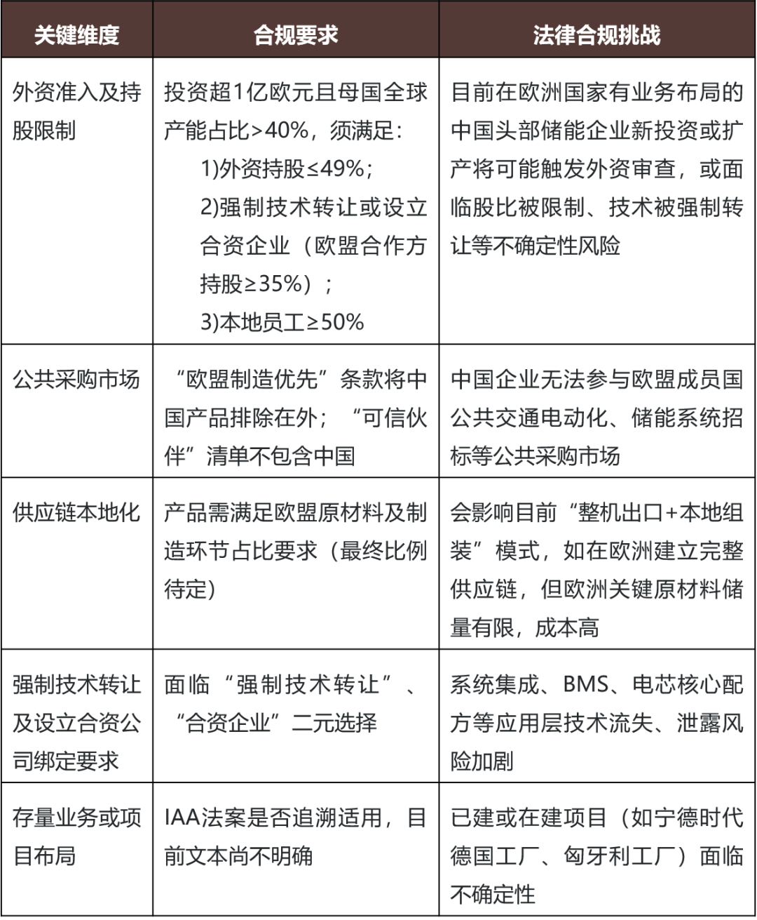
该章节建立了在公共采购和公共支持计划背景下,对战略部门的特定产品和服务适用欧盟原产地和低碳要求框架,通过需求侧引导激活本土产业,用公共采购、补贴等政策工具为战略产业创造领先市场,比如在公共采购领域(这部分规模占欧盟GDP的15%),相关明确要求为:
- 钢铁需满足低碳标准,以及用于特定下游行业(即建筑、基础设施和交通)的混凝土、砂浆及铝需要同时符合欧盟原产和低碳双重要求,以及要求电动汽车必须是欧盟制造;
- 只有在无替代方案、无合格投标或成本溢价超过25%等特殊情形下,才能豁免这些要求。
除上述外,在公共支持计划中,至少45%的补贴预算要投向符合要求的产品,企业用车补贴仅覆盖欧盟制造的零排放车型。同时,IAA法案建立了低碳产品认证体系,衔接欧盟碳排放交易体系、碳边境调节机制的排放核算数据,还允许制定自愿性低碳性能标签,既区分不同技术路线的脱碳成效,又为消费者和采购方提供清晰参考,推动产业向低碳化、本土化转型。
(4)第四章:外国直接投资条件(FOREIGN INVESTMENT CONTRIBUTION)
IAA法案在该部分旨在规范外资在战略领域的投资行为,通过该部分确立了对新兴战略部门中投资价值超过1亿欧元的外国直接投资施加条件的框架,具体为:投资金额超过1亿欧元,且涉及的第三国在相关领域全球产能占比高情形下,相关投资需满至少满足法案规定的6项条件中的4项且必须满足本地就业要求的情形下方能生效,前述6项条件具体包括:
- 外资持股或控制权不超过49%;
- 需与欧盟企业成立合资公司,外资在合资公司中持股不超过49%;
- 向欧盟主体授权核心知识产权;
- 每年在欧盟的研发支出不低于目标企业或资产年营收的1%;
- 50%以上员工为欧盟公民或合法居留者,覆盖运营、技术、管理等岗位,获得公共资金的项目5年内不得裁员;
- 至少30%的生产投入来自欧盟供应链,并公开供应链强化战略。
就上述条件,IAA法案同时建立了提前申报和双重审核机制,由欧盟成员国设立投资主管机构负责日常审批和监督投资条件的遵守情况,欧盟委员会可直接审核影响多个成员国或金额超过10亿欧元的投资,违规者将面临高额处罚。这一规则目的在于保障了欧盟产业安全与技术主权。
(5)第五章:工业制造加速区(INDUSTRIAL MANUFACTURING ACCELERATION AREAS)
第五章确立了成员国根据一套明确标准指定工业制造加速区的框架。这些工业制造加速区区域旨在促进工业活动的地理集聚,并为区内落户的产业营造有利条件。工业制造加速区的开发将与欧盟其他举措协同推进发展。IAA法案在该章节规定内容在于通过地理集聚模式降低工业项目落地成本,核心是推动产业协同发展,要求欧盟成员国在2027年3月前至少指定1个工业加速区,优先选择棕地、现有工业区,避开自然保护区,减少对生态环境的影响。
工业加速区内的企业可享受聚合基准许可优惠、环保、规划等通用许可由区域统一覆盖,企业仅需申请项目专属许可,大幅缩短审批周期。此外,工业加速区还能接入欧盟关键原材料联合采购机制,获得电网接入优先评估、技能培训补贴等支持政策,促进产业链上下游集聚,形成规模效应,提升欧盟工业的整体竞争力。
(6)第六章:最终条款(FINAL PROVISIONS)
该部分是IAA法案的保障机制,核心是确保法规有效实施并能动态优化。
- 衔接现有政策,修订单一数字网关法规、净零工业法案、建筑产品法规,避免规则冲突,保障法律确定性;
- 建立评估与修订机制,IAA法案生效后3年进行首次全面评估,IAA法案生效后5年审查是否将适用范围扩展至船舶、铁路装备等其他战略领域,确保政策能适配市场与技术变化;
- 明确处罚规则,要求成员国制定有效、相称的违规处罚措施,限制违规企业参与公共采购及补贴,同时保障企业的行政与司法救济权利,形成“实施-监控-优化”的闭环,确保法案目标稳步实现。
通过上述内容可看出,欧盟本次IAA法案的内容中既有精简审批流程、提升效率的原则(如欧盟成员国须设立数字化“一站式”许可窗口(a single digital permitting system)),也有新设置相关制度机制,优先保护欧盟范围内战略项目的土地、能源水资源及基础设施项目要素的欧洲制造、欧洲优先原则,诸如:
- 公共采购优先权:符合“欧盟制造”标准的产品在每年数十亿欧元公共采购中获得优先;
- 本地员工比例:要求雇佣的欧盟员工比例不低于50%。
值得注意的是,IAA法案在欧盟成员国内部存在严重分歧,如法国积极支持“欧洲优先”;德国持谨慎态度并牵头有关国家组成“产业之友”联盟主张开放贸易[5],瑞典、捷克等国家认为法案过于严苛。前述分歧下不排除本次欧洲议会提交的最终文本仍可能存在修订调整。
二、IAA法案对中国储能企业在欧投资布局的潜在影响
需要关注的是,据24潮产业研究院(TTIR)不完全统计,2025年中国储能企业签订海外订单总规模近284.26 GWh,从海外市场布局地区分布看,欧洲以61.82 GWh的订单量位列第一,其次是澳大利亚的53.91 GWh。[6]根据相关机构研究报告分析,2025年,欧洲的储能装机量增长了160%,在细分市场上,德国领跑小规模、分布式储能市场,而英国则主要是大型、公用事业级项目。[7]
(一)欧洲市场是中国储能企业投资及业务布局核心市场
为抢占市场份额以及由于欧洲电网技术标准的更新和成本变化[8],中国储能企业近年来不只关注美国和中国本土市场,更是将投资重点投向东南亚、欧洲以及中东地区。我国储能行业头部企业在欧洲均有不同程度的布局与扩张,如宁德时代在德国图林根工厂的生产基地已投产盈利,在匈牙利德布勒森工厂已于2025年投产运营,与欧洲车企Stellantis合资的西班牙工厂也正在建设中;根据Wood Mackenzie 2025年研究报告,中国储能企业阳光电源在欧洲的市场份额同比增长67%,从2023年的10%跃升至2024年的21%;[9]海辰储能与Solarpro签订东欧2 GWh长时储能协议(在建)[10]并交付保加利亚55 MWh系统;[11]比亚迪在波兰推进1.6 GWh Greenvolt项目。[12]此外,欧洲议会在其IAA法案解释备忘录也提及欧盟净零技术面临竞争力挑战,相关生产高度集中在中国,中国占欧洲电池制造产能和太阳能光伏(包括在欧盟关键基础设施中发挥重要作用的太阳能逆变器)的80%以上。前述情形一定程度可见,欧洲近年是中国储能企业的重要布局区域及核心海外市场之一。
(二)IAA法案对中国储能企业的潜在影响
基于欧洲市场对中国储能企业的重要性,IAA法案如获通过,其相关内容对中国储能企业的影响表现为如下主要方面:

三、中国企业的合规应对
结合本文前述IAA法案相关内容解读分析可看出,对符合欧盟战略方向和具备“欧盟制造”要求的中国储能企业而言,根据IAA法案可以享受与欧盟本土企业同等的审批简化流程。因此,可以说,IAA法案给投资方与欧盟成员国相关企业也提供了合作空间与有益条件。然而,由于IAA法案规定的公共采购和公共支持项目中的“欧洲制造”要求,以及IAA法案对有关战略领域的外国投资者的强制审查和附加的限制条件规定,无疑也会逐步挤压中国产品在欧盟范围内的现有市场空间及压缩市场份额。特别是,如该IAA法案未来几年内获得最终通过,会增加中国储能企业对欧盟投资的难度和不可预测性。
如前所述,就欧盟IAA法案对在法案定义的战略领域超过1亿欧元的外国直接投资实施强制性审查及进行强制技术转让等相关强硬规定,给中国出海企业可能带来的技术流失风险以及就本地就业最低比例用工等带来的用工成本扩大等方面的影响,我们建议相关企业可对自身目前在欧盟成员国范围内的产品设备及投资情况进行摸底分类,对企业核心技术及通用应用技术等确定差异化的知识产权保护措施或通过技术授权方式避免技术转移或流失风险。此外,对于中国出海企业拟争取的欧盟或欧盟成员国投资项目,鉴于IAA法案正式出台的确切时间尚不明确,因此,中国储能企业应密切关注IAA法案的立法进程,同时为防范企业海外经营合规风险,避免被动应对和合规滞后,我们建议相关企业可考虑在企业合作谈判、协议文本签署等阶段通过如法律稳定性条款、不可抗力条款、补偿及退出机制等多重合同条款保护机制,避免或减少欧盟或欧盟成员国颁布的任何法律法规带来的导致投资项目经济可行性发生重大不利影响后果的情形,以平衡企业出海业务开拓与法律合规风险控制的多重复杂需求。
需要说明的是,本文相关内容乃基于公开资料检索研究与行业报告研读分析,旨在提供企业运营合规观察分享,不构成任何性质或形式的律师意见,因相关决策判断应建立在个案信息资料的具体情况分析、尽职调查及专业分析咨询基础上。
脚注:
[1] IAA Article 2 Industrialisation objective "The Union and Member States shall seek to ensure that by 2035 the manufacturing industry of the Union accounts for at least 20% of the Union's gross domestic product."
[2] European Commission, Commission proposes Industrial Accelerator Act to strengthen industry and create jobs in Europe, Press Release, 4 March 2026, https://ec.europa.eu/commission/presscorner/detail/en/ip_26_515, last accessed on 10 March 2026.
[3] Business Europe, High cost of energy, https://www.businesseurope.eu/media-room/data-hub/high-cost-of-energy/, last accessed on 10 March 2026.
[4] Philip Blenkinsop & Kate Abnett, EU proposes "Made in EU" rules for strategic sectors to curb China reliance, Reuters, 4 March 2026 (路透社指出该计划“可能导致合作伙伴设置贸易壁垒”), https://www.reuters.com/world/china/eu-lay-out-local-content-rules-strengthen-manufacturing-cut-china-reliance-2026-03-04/?utm_source=chatgpt.com; "Made in EU" proposals put forward to boost manufacturing, Deutsche Welle, 4 March 2026 (德国之声称欧盟成员国对"欧盟制造"提案立场不一), https://www.dw.com/en/made-in-eu-proposals-put-forward-to-boost-manufacturing/a-76217296, both last accessed on 10 March 2026.
[5] Ignacio García Bercero, et al., "Made with Europe" not "Made in Europe" should guide EU industrial policy, Bruegel, p.2, 10 February 2026.
[6] 24潮, 《中国储能企业年度海外订单排行榜(2025)|独家》, 雪球网, 2026年1月14日, https://xueqiu.com/9329772913/370770140, 最后访问日期: 2026年3月10日.
[7] 中国产业经济信息网, 《全球储能部署强劲 中国主导地位巩固》, 2026年2月27日, https://www.cinic.org.cn/xw/cjfx/1624716.html, 最后访问日期: 2026年3月10日.
[8] Ryan Kenned, Five trends for energy storage as global market passes 100 GW, pv magazine, 26 January 2026 [该pv magazine是一家成立于2008年的知名全球太阳能和储能媒体平台,由总部位于德国的pv magazine Group 运营,该平台致力于提供光伏(PV)技术、市场趋势、政策分析及清洁能源转型的深入报道], https://pv-magazine-usa.com/2026/01/26/five-trends-for-energy-storage-as-global-market-passes-100-gw/, last accessed on 10 March 2026.
[9] Wood Mackenzie, Tesla remains the top global producer of battery energy storage systems in 2024, but Sungrow narrows the gap, NEWS RELEASE, 7 August 2025, https://www.woodmac.com/press-releases/tesla-remains-the-top-global-producer-of-battery-energy-storage-systems-in-2024-but-sungrow-narrows-the-gap/, last accessed on 10 March 2026.
[10] 《长时储能落户东欧!海辰储能与Solarpro达成2 GWh供货协议,以长时储能助力东欧能源绿色转型》, 海辰储能新闻中心, 2025年9月26日, https://cn.hithium.com/newsroom/latest/details/130.html, 最后访问日期: 2026年3月10日.
[11] 《全球Top 2!海辰储能以硬核实力领跑全球储能赛道》, 海辰储能新闻中心, 2025年8月14日, https://cn.hithium.com/newsroom/latest/details/115.html, 最后访问日期: 2026年3月10日.
[12] CnEVPost, BYD Signs Deal to Build Energy Storage Project With Capacity of up to 1.6 GWh in Poland, Moomoo, 12 March 2025, https://www.moomoo.com/hant/news/post/50303921/byd-signs-deal-to-build-energy-storage-project-with-capacity?level=2&data_ticket=1773029063480663, last accessed on 10 March 2026.
(原标题:出海备帆,未雨绸缪:欧盟IAA法案解读及其对中国储能出海企业的合规影响)
来源:金杜研究,https://www.kwm.com/cn/zh/home.html
作者:
- 董娇娇,金杜律师事务所合规业务部合伙人;业务领域:企业合规、公司治理及集团合规管控、投资并购交易及法律风险管理等公司民商事业务;联系方式:邮箱:dongjiaojiao@cn.kwm.com
- 王红丽,金杜律师事务所合规业务部主办律师
特别声明:本篇文章的所有内容仅供参考与交流,不代表金杜律师事务所的法律意见以及对法律的解读。

