一、加快域外送达流程

“送达难、送达慢”的问题长期困扰涉外商事案件的起诉一方及法院,本次民诉修改对于解决上述困境提供了多种工具。
首先,新民诉法吸收之前司法经验,增加多种替代送达方式,尽可能避免漫长的条约或外交送达。包括:
(1)删去对被告代理律师“有权接受送达”的要求,解决司法实践中被告通过故意不在授权委托书中写明“有权接受送达”而逃避送达、拖延诉讼的问题。该规定吸收了《最高人民法院关于涉外民事或商事案件司法文书送达问题若干规定》(“《涉外送达规定》”)第四条规定[1]。
(2)规定域外被告在中国设立的独资企业可以代表域外被告接受送达。该规定吸收了《全国法院涉外商事海事审判工作座谈会会议纪要》(“《纪要》”)第12条第(一)项规定[2]。需注意,《纪要》规定的是转交送达,而本次民诉法修改规定的是直接送达,区别在于,根据新民诉法法院无需核实独资企业是否实际向域外被告转交司法文书,一旦独资企业收到文书即视为域外被告收到文书。
(3)规定域外自然人被告担任中国企业的法定代表人时,如果中国企业为共同被告,中国企业可以代表该域外自然人接受送达。《纪要》第12条第(二)项曾规定:“人民法院对外国自然人采用下列方式送达,能够确认受送达人收悉的,为有效送达:(二)向其在境内担任法定代表人、公司董事、监事和高级管理人员的企业转交送达。”本次修法草案曾借鉴上述规定,但正式稿删去担任董监高的情形,并增加企业作为共同被告的限制,以保护自然人被告的隐私[3]。这里同样属于直接送达,因此法院无需核实中国企业是否实际向域外自然人被告转交司法文书。
(4)规定域外被告的法定代表人位于中国时,由该法定代表人接受送达。该规定源于《民诉解释》第五百三十三条[4],《涉外送达规定》第三条[5]也有类似规定。
(5)允许多样化的电子送达方式,不限于传真和电子邮件形式,但受送达国法律禁止除外。
(6)新增兜底送达方式——受送达人同意的其他任何方式,但受送达国法律禁止除外。
根据《涉外送达规定》第十一条,新民诉法规定的上述十种送达方式(公告送达除外)可以同时进行,并应根据最先实现送达的方式确定送达日期。[6]
其次,缩短公告送达期限。涉外公告送达期限从三个月缩短到60日以加快送达流程。我们注意到,草案曾规定公告送达可以与上述十种送达方式同时进行,目的应当是节约时间,但正式稿未采纳,理由是部分法院反馈多途径同时送达导致难以准确界定送达时点[7],会引起诉讼期间何时起算的争议。
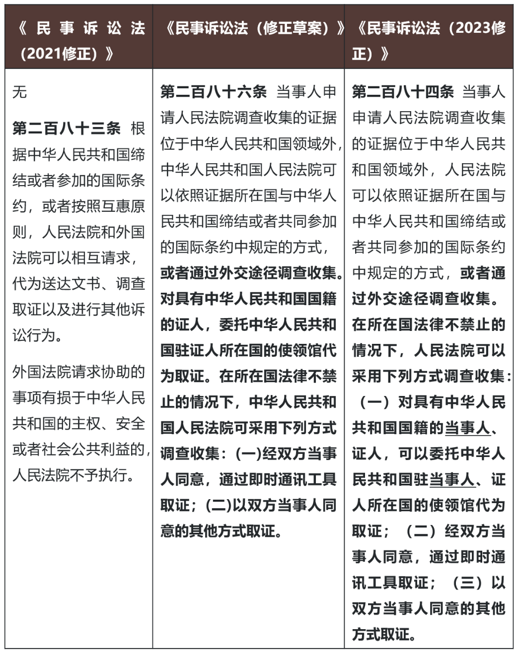
二、增加域外取证方式

新民诉法增设域外调查取证条款,在原有的条约、互惠原则基础上,增加以下方式:
(1)外交途径取证;
(2)中国驻外使领馆受法院委托对海外中国籍当事人、证人取证;
(3)在当事人均同意时,采用即时通讯工具取证;
(4)在当事人均同意时,采用其他方式取证。
上述新增方式使用的前提是证据、证人所在国法律没有禁止性规定。
在我国,通过条约进行域外取证的做法非常少见。根据司法部统计的2022年司法协助案件数据,截至2022年12月底,司法协助交流中心依据海牙送达公约、海牙取证公约以及双边民商事司法协助条约,向国外发出送达文书请求814件,判决承认与执行请求6件,域外协助取证请求0件。这次修改增加了域外取证的方式,显著降低了域外取证的难度和时间成本,将有助于提高我国法院在涉外案件中查明域外事实的力度,也为当事人申请法院调取域外证据提供了便利。
三、企业常见问题:起诉一方如何加快对境外被告的送达?
这次修法对加快送达提供了许多有效工具,但实现效果依赖当事人和法院的互相配合。比如:
(1)原告可以在起诉时将境外被告在中国的独资企业地址主动提供给法院作为送达地址;
(2)如果境外被告是自然人,可以在起诉时先将其担任法定代表人的中国企业列为共同被告,在完成送达和应诉后视情况撤回对企业的诉请;
(3)事先在合同中约定灵活送达方式,如通过电子邮件、社交软件、即时通讯软件、专人或当地律师递送等方式。
四、企业常见问题:由WFOE代为接受送达的,是否仅限直接持股的WFOE?
从条文本身看不出是否区分直接或间接持股,我们认为法院不会对此进行区分。理由是,根据最高院《全国法院涉外商事海事审判工作座谈会会议纪要理解与适用》一书的观点,《纪要》第12条规定WFOE可以转交送达的原因是,境外股东与境内公司的经营管理存在密切联系,可以推定境外股东与境内公司具有频繁而顺畅的日常联系,并可以在这种日常联系中及时获悉送达情况。我们认为民诉法增加这种送达方式系基于相同原因,由于直接持股的WFOE和间接持股的WFOE在与境外股东保持联系方面并无本质不同,因此法院可能并不会将范围限定在直接持股的WFOE。新法生效后,外商独资企业应特别注意加强邮件管理,避免境外股东错过有关诉讼期限。
五、企业常见问题:《取消外国公文书认证要求的公约》生效后对域外证据有何影响?
简单而言,《公约》对我国生效后,原来需要公证、认证的文件和证据,改为需要公证和出具附加证明书,文书准备的时间将比以往缩短。如需了解《公约》对涉外诉讼的影响,请阅读金杜研究院发表的《取消外国公文书认证要求的公约简介》。
脚注:
[1] 除受送达人在授权委托书中明确表明其诉讼代理人无权代为接收有关司法文书外,其委托的诉讼代理人即为有权代其接受送达的诉讼代理人,人民法院可以向该诉讼代理人送达。
[2] 人民法院对外国自然人采用下列方式送达,能够确认受送达人收悉的,为有效送达:(一)向其在境内设立的外商独资企业转交送达。
[3] 全国人民代表大会宪法和法律委员会关于《中华人民共和国民事诉讼法(修正菜案)》审议结果的报告。
[4] 外国人或者外国企业、组织的代表人、主要负责人在中华人民共和国领域内的,人民法院可以向该自然人或者外国企业、组织的代表人、主要负责人送达。外国企业、组织的主要负责人包括该企业、组织的董事、监事、高级管理人员等。
[5] 作为受送达人的自然人或者企业、其他组织的法定代表人、主要负责人在中华人民共和国领域内的,人民法院可以向该自然人或者法定代表人、主要负责人送达。
[6] 除公告送达方式外,人民法院可以同时采取多种方式向受送达人进行送达,但应根据最先实现送达的方式确定送达日期。
[7] 全国人民代表大会宪法和法律委员会关于《中华人民共和国民事诉讼法(修正草案)》审议结果的报告。
来源:金杜研究院,https://www.kwm.com/cn/zh/home.html
作者:
- 关峰,合伙人,争议解决部;业务领域:涉外诉讼和仲裁,特别是涉及金融、资管、股权及保险和产品责任、商事合同等;邮箱:guanfeng@cn.kwm.com
- 赵冠男,顾问,争议解决部
特别声明:本篇文章的所有内容仅供参考与交流,不代表金杜律师事务所的法律意见以及对法律的解读。
延伸阅读:关峰、赵冠男:民诉法修改解读(一):中国法院对涉外案件扩大管辖
关峰、赵冠男:民诉法修改解读(二):与中国无实际联系,可以约定中国法院吗
关峰、赵冠男:民诉法修改解读(三):涉外案件如何避免构成应诉管辖

