美国是中国重要的国际贸易市场。近年来,美国政府以“战略竞争”定义中美关系,对华采取一系列贸易投资限制措施和保护主义做法。根据统计,2022年6月至2023年12月,美国海关和边境保护局(CBP)仅依据《维吾尔族强迫劳动预防法案》(UFLPA)就扣留了原产于中国的1993票,价值2.53亿美元的货物。为帮助本市企业更好了解美国海关基本情况以及贸易执法规则,在上海市商务委员会的指导下,上海市浦东国际商会(上海市进出口公平贸易工作站)联合北京大成律师事务所通过全面解读CBP执法手段、执法趋势、合规要求等,编写了《美国海关与边境保护局的贸易合规与执法——中国出口商的实务指南》。
第一期:美国海关与边境保护局概述
一、 组织架构与职能
二、 重点执法部门与合规政策
第二期:美国海关与边境保护局概述、最新执法关注与手段
三、 重点公开信息和电子数据获取途径
四、 贸易救济措施与EAPA调查
第三期:美国海关与边境保护局的最新执法关注与手段
五、 强迫劳动
六、 USMCA原产地规则
第四期:美国海关与边境保护局的最新执法关注与手段
七、产品归类和海关估价
八、ACE自动化商业贸易处理系统与GBIs供应链信息收集制度
第五期:美国海关与边境保护局的最新执法关注与手段
九、知识产权
十、电子商务
第六期:美国海关与边境保护局的最新执法关注与手段、对美出口的合规要求与操作指南
十一、 海关执法的行政程序
十二、与征税有关的合规要求及操作指南
第七期:对美出口的合规要求与操作指南
十三、与强迫劳动有关的合规性管理及操作指南
十四、其他海关执法的合规要求及操作指南
美国海关与边境保护局的最新执法关注与手段
五、强迫劳动
(一) 执法概述
强迫劳动(Forced Labor)具体到进出口执法领域,美国《关税法》第307条是禁止涉及强迫劳动货物入境的法律规范。此外,美国还以《关税法》307条为基础,通过特别立法形式对部分国家和地区的进出口商品适用允许反驳的涉强迫劳动推定(rebuttable presumption)。
1.《关税法》307条对强迫劳动的定义
对于“强迫劳动”,现行的《关税法》307条将该概念定义为“一切通过对未从事工作和服务,或者未自愿提供自身劳动力的劳动者采取处罚措施所获取的工作成果或服务”,前文中的“劳动者”同时包括成年劳工和童工。根据CBP的意见,“强迫劳动”与《关税法》307条同样禁止的“受刑事处罚的契约劳工”的区别在于,用工主体构成强迫劳动不以劳资双方存在合同或契约为前提,而后者更强调对于劳动者履行劳资双方合同或契约时受刑罚约束的事实。
2.禁止进口
作为美国反对强迫劳动法律体系的其中一环,《关税法》307条(包括建立在其基础上的特别立法)对反强迫劳动的执行措施主要体现在对入关和进口行为的禁止。从美国视角上看,强迫劳动行为更多发生于进出口货物的第三国供应链部分,《关税法》作为美国国内法律,对于发生于第三国的行为在机制上难以直接进行执法。对美国而言,通过对有关进口商品采取禁止入关和进口能在公开层面尽可能的将自己与强迫劳动划清界限。对美国执法机构而言,通过对有关进口商品采取禁止入关和进口,能够实现以美方进口商为抓手,倒逼供应链消除强迫劳动的目的。
3.特别立法
2017年,美国颁布《以制裁反击美国敌人法》(Countering America's Adversaries Through Sanctions Act),该法案第302A条在《关税法》307条基础上对于朝鲜籍劳动力(以下简称“涉朝条款”)进行了特别规定。上述立法首次在《关税法》307条项下创设了一种“可反驳的(涉强迫劳动)推定”,即将反证供应链不涉及强迫劳动的责任在法律和实际层面倒置给了美方进口商以及其上游供应链企业。
2021年12月23日,美国正式通过《维吾尔强迫劳动防止法》(The Uyghur Forced Labor Prevention Act,以下简称“UFLPA”),在《关税法》307条基础上对新疆所谓“强迫劳动”问题进行特别立法。UFLPA要求相关部门及时就涉及新疆的强迫劳动、转移劳动力、以及从中国政府(包括新疆生产建设兵团)及其合作方获取原材料的主体和有关重点产业制定实体清单,并制定相应的执法指引。
(二) 一般性调查程序
CBP根据《关税法》307条一般性规定所开展的通常执法程序大体上按照下列步骤进行。
1.立案
首先,CBP有权自行或者依有关方面线上举报对涉嫌强迫劳动的进出口贸易立案侦查。原则上来说,对涉强迫劳动进出口的立案侦查对象是实施强迫劳动的特定企业和/或特定涉案进出口产品,但在执法过程中对于特定类别的产业和产品仍不能排除会予以额外关注。根据美国劳工部国际劳工事务局发布的《2022年度涉及强迫劳动和童工产品清单》信息显示,现阶段美国方面认为中国大陆地区可能涉及强迫劳动和童工的重点产业和/或产品有:(1)人造假花;(2)砖;(3)圣诞装饰品;(4)煤;(5)棉花;(6)电子产品;(7)烟花爆竹;(8)鱼类(理论上也可能包括其他水产品,特别是远洋捕捞的水产品);(9)鞋具;(10)服饰;(11)手套;(12)发制品(Hair Products);(13)钉子;(14)多晶硅;(15)纺织品;(16)玩具;(17)番茄制品;(18)线和纱线;(19)中国产多晶硅的下游产品,包括光伏锭、光伏硅片、太阳能电池和太阳能电池组;(20)中国以刚果民主共和国出口钴矿为原材料制造的锂电池。
2.暂扣令
CBP在侦查和评估后,如果认为在案事实信息能够虽非决定性但合理的表明有关进口涉及通过强迫劳动生产制造的,有权对该起进口和有关进口货物签发“暂扣令”(Withhold Release Order)。在有关进口产品收到暂扣令后,该进口产品的美国进口商可以采用以下方式进行自我救济。一方面,美国进口商可以在进口发生之日起三个月内将被暂扣的涉案进口产品再出口至其他国家。另一方面,如果美国进口商不打算采用再出口手段,并且希望对暂扣令进行抗辩从而促成相关进口产品被放行的,该进口商应当在进口发生之日起三个月内向CBP提交原产地证明以及足以证明涉案产品不涉及强迫劳动的详细证明文件(例如供应链审计报告),有关事实和证据将由CBP根据个案情况具体分析。如果进口商能够成功证明被暂扣进口产品不涉及强迫劳动的,CBP将对有关产品予以放行。反之,如果进口商未能成功证明被暂扣产品不涉及强迫劳动或者未及时提交有关证据,也没有及时采取再出口措施的,CBP有权对有关产品处以排除/拒绝入境(exclusion)措施。
3.行政裁定
如果CBP在经过调查后,认为在案事实和证据已经符合所谓“决定性”的标准,并足以据此认定有关进口产品生产制造涉及《关税法》307条项下强迫劳动事实的,CBP将对有关产品发布行政裁定(Findings),并在海关公报(Customs Bulletin)和联邦记事(Federal Register)中公示。行政裁定的证明标准原则上高于暂扣令,CBP可以在具有合理依据的情况下对涉案进口签发暂扣令,但只有在具有“决定性”(参照美国宪法第四修正案中的“相当理由(probable cause)标准”)证据证明有关产品在生产过程中涉及强迫劳动时才能做出行政裁定。
4.暂扣令和行政裁定的效力、变更和撤销
暂扣令和行政裁定一经作出后,直至其被撤销前将持续生效。如果有证据表明涉案商品没有通过强迫劳动生产制造、不再通过强迫劳动生产制造、或者不再/不再可能出口至美国的,CBP有权对已经做出的暂扣令和行政裁定在全部或部分范围内进行变更或撤销。其中,“变更”是指CBP在确信有关强迫劳动的指标已经全部消除的情况下,对于生效暂扣令及行政裁定中已经消除强迫劳动指标的部分予以中止执行;“撤销”是指CBP在确信特定主体没有进行强迫劳动后,将上述主体从暂扣令和行政裁定的范围中移除。
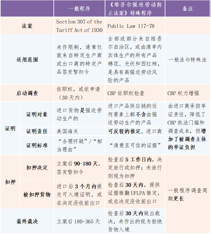
(三)UFPLA与一般法的对比

(四) 相关典型案例:CBP总部HQ H318182号 优衣库进口棉衣案
本案中,有关入境港以违反对新疆生产建设兵团暂扣令(注:本案审理时涉疆法案尚未生效)为由,对优衣库股份有限公司(以下简称“优衣库”)进口的棉衣采取了扣留和拒绝入境执法措施。优衣库辩称,本案中棉衣使用的原棉并非来自新疆和中国,并就此提交了有关证据。
CBP总部在本案中认为,本案所涉暂扣令涉及新疆生产建设兵团及其下属和关联实体生产的所有棉花和棉花制品,以及全部或部分使用这些棉花制造或衍生的任何产品,例如服装、成衣和纺织品。CBP认为,优衣库在本案中的举证存在以下重大缺陷:
1) 优衣库未能就涉案棉纱生产企业的实际棉纱生产加工程序、织染企业的实际棉布织造和染色生产加工程序、纺纱企业的实际纱线生产加工程序、以及成衣制作企业裁剪和缝制棉织物的实际生产加工程序提供完整记录;
2) 优衣库提供的布料裁剪和封存记录和每日成衣检验报告未能充分证明成衣生产过程确实由涉案生产企业及其员工完成,也未能充分证明布料实际成分;
3) 有关主体提供的证明文件未能反映生产的具体产品、参与方、交易日期或生产工厂所在地;
4) 有关主体提交的发票未能反映布料成分百分比;
5) 交货单记载的日期存在瑕疵;
6) 有关主体的行为守则函件并非最新版本。
鉴于上述原因,CBP认为,优衣库方面未能证明涉案货物不涉及强迫劳动,并据此驳回其异议申请。
六、USMCA原产地规则
美国–墨西哥–加拿大协定(The United States-Mexico-Canada Agreement,以下简称“USMCA”)是美国、墨西哥和加拿大之间的贸易协定,该协定于2020年7月1日取代了北美自由贸易协定(North American Free Trade Agreement,以下简称“NAFTA”)。在基本的贸易框架保持不变的前提下,USMCA主要调整和修订了原产地规则、市场准入和劳工等方面的内容。其中,原产地规则是自由贸易协定的核心内容之一。
原产地是出口产品的身份标识。对于对美出口商来说,以规避征税和利用区域自贸优惠政策为目标的转移投资,如果其产品不能取得被投资地区的原产地资格,或者出口目的国对其被投资地区原产地资格的认可,不仅无法实现对美销售,从而形成简单交易损失,更为根本和致命的是会导致整个转移投资的目的落空,造成重大商业决策失败。
实务中,越来越多的企业希望通过对墨西哥进行转移投资,利用USMCA优惠政策维持和开拓美国市场。因此,就USMCA的原产地及累积规则进行梳理,有助于中国企业做转移投资决策参考。本节主要介绍USMCA之下的原产地规则。
(一)一般原理
对于CBP来说,原产地规则是执法的准则,CBP通过原产地规则确定商品的原产地,使关税和配额可以更精准地施行。原产地的核心在与实质性改变,在规则上主要包括完全获得、材料原产和特定原产规则项下的税则改变和区域增值。对于出口商来说,通过明确的原产地规则,企业能更准确地遵守不同国家和地区的贸易法规,减少贸易争端。
(二) 取得能被美国认可的优惠原产地的路径
1.一般路径
USMCA规定了能被美国认可的USMCA优惠原产地的路径,大致而言,可以分为以下三类:
1) 完全获得路径
适用这一路径的产品要么是完全在USMCA缔约国内获得的商品,要么是完全在USMCA缔约国内生产的商品,理所应当地能取得原产。
具体而言,根据USMCA,适用完全获得标准的情况涵盖了在特定地区内提取、种植、养殖或生产的各种自然资源和商品,包括矿产、植物、动物及其产品,以及特定情况下在区域外海域捕获的海洋生物。
2) 材料原产路径
如果商品的所有材料都为原产,那么无论原产材料中是否含有非原产成分,都可以通过材料原产路径获得原产。也就是说,如果商品完全在一个或多个缔约国的领土内并且仅使用原产材料生产,它将被认为是原产商品;而材料的原产的认定,可以适用USMCA的原产地规则。
3) 特定原产路径
对于既非在USMCA缔约国域内完全获得,原材料又有非原产部分的商品,只能寻求通过特定原产路径取得USMCA优惠原产地。
a) 税则规定改变
如果商品完全在一个或多个缔约国的领土内使用非原产材料生产,并且满足产品特定原产地规则中的税则规定改变要求,那么该商品也会被认定为是原产商品。
b) 区域规定增值
要判断商品是否符合区域规定增值要求,需要计算商品的区域价值含量(Regional Value Content,以下简称“RVC”)。RVC指在特定区域内增加的价值,在USMCA项下,需要关注商品在USMCA协约国内的RVC。
USMCA提供了两种RVC的计算方法,即,交易价值法(Transaction Value Method,以下简称“TV法”)和净成本法(Net Cost Method,以下简称“NC法”)。
要通过区域规则增值路径获得原产,商品的RVC按照TV法计算必须不低于60%,或者按照NC法计算不低于50%。除特殊情况外,商品的进口商、出口商或生产商可以两种方式中选择一种以计算RVC。如果产品特定原产地规则否定使用TV法计算RVC,则必须仅使用NC法来计算RVC。
2.补充路径
1) 原产地累积规则
原产地累积规则提供了一个原产地“积累”的机制,允许多个缔约国联合生产一个商品,并仍然可以被认为是原产商品。同时,这也意味着在多个缔约国领土内进行的生产活动都可以用来证明一个商品的原产地状态,适用原产地累积。
2) 指定自产中间件规则
生产商可以指定某个自己生产的、用于制作最终商品的中间产品,作为“指定自产中间件”。最终商品通过区域规定增值路径测试是否获得优惠原产地时,中间件如果可以获得原产,成为原产材料。
3) 微量豁免规则
微量豁免规则允许商品中含有一小部分非原产地材料而仍被认定为原产地商品。具体而言,在适用税则改变规则时,如为改变税则的原产材料价值不超过商品交易价值(减去任何国际运输费用)的10%或商品总成本的10%,则该商品仍然可以获得区域内的原产。
(三) 原产地呈报合规途径
1.正确呈报原产地
根据美国法律,记录的进口商(importers of record)有责任以“合理谨慎”(“reasonable care”)来申报进口商品的正确原产地。CBP的官员在商品通过海关清关时负责核实申报原产地的准确性。CBP会采取审查相关文件(或电子传输的信息)以及对商品和进口商进行选择性审查的手段来核实相关信息。
不正确的原产地信息可能导致货物被延期或扣留,如果原产地会影响商品的可进口性,则可能导致入境被拒。此外,疏忽或欺诈的原产地信息申报错误可能受到货币罚款处罚;在某些情况下,还可能受到刑事处罚。
作为对美出口的中国出口商,根据适用的贸易术语不同,可能会负有报关义务,因此,对于商品原产地的确定,也需要了解相关规则,以“合理谨慎”呈报商品原产地信息。
2.进口前可适用程序——CBP裁定
为了满足“合理谨慎”的要求,负有申报原产地义务的利害关系方可以在商品进口前提前向CBP请求裁定(Ruling),以确认商品是否符合特定美国原产地规则方案下的优惠关税待遇。关于裁定的详细介绍、申请方式,请参照本文第二部分第八章“海关执法的行政程序”。
取得的裁定将对CBP所有口岸具有约束力。除非,这一裁定被CBP的法规和裁决部门商业裁决办(Commercial Rulings Division of the Office of Regulations and Rulings)修改或撤销,或被联邦法院推翻。因此,通过进口前裁定,利害关系方可以获得关于商品是否符合特定美国原产地规则方案下优惠关税待遇的明确指导,减少不确定性和风险,使利害关系方能够更确信地进行业务规划和决策。
3.进口后可适用程序——申辩、进一步审查、司法审查
在商品进口和报关单的清关之后,如果对CBP的原产地决定有异议,可以通过向CBP提出申辩来寻求行政复审。提出申辩、进一步审查申辩将由比最初做出决定的权威层级更高层级的CBP内部主体审查该决定。如果对申辩结果不满意,可以通过向美国国际贸易法院寻求司法审查来审查该决定。如果对美国国际贸易法院的决定不满意,可以向美国联邦巡回上诉法院提出上诉。最后,如果对美国联邦巡回上诉法院的决定不满意,可以向美国最高法院上诉。
(四) 相关裁定案例:CBP 纽约NY N333961号热敏卷纸案
本案涉案产品为直接热涂层纸卷(direct thermal coated paper rolls),宽度为31/8英寸(7.94厘米),长度为230英尺(下称小尺寸热敏纸卷),对应协调关税子目为4811.90.9030。本案中,巴西产大尺寸热敏纸卷被运到墨西哥并在当地被加工成小尺寸的热敏纸卷。
对于本案中涉案产品能否取得墨西哥原产问题,CBP认为,根据有关规定,对涉及USMCA协定项下的产品应当按照如下规则确认原产地:
1)该货物完全由USMCA协定下的一国获得或生产;
2)该货物完全由USMCA协定下的一国本国材料生产;或者
3)该货物中包含的每种外国材料均经过第102.20节规定的适用关税分类变更,并符合该部分的任何其他适用要求,且符合本规则的所有其他适用要求。
CBP认为,本案中小尺寸热敏纸卷并非完全在墨西哥(USMCA协定国)生产,也不是完全由墨西哥本国材料生产,故本案核心问题为小尺寸热敏纸卷是否符合前述第3)款条件,即是否经历过符合规定的关税分类变更。根据第102.20节规定,归入标题4811的货物必须进行如下变更:“宽度不超过15厘米的条状或卷状纸张或纸板由标题4811或任何其他标题的宽度超过15厘米的条状或卷状纸张或纸板变更为标题4811的纸张或纸板,但标题4817至4823的纸张或纸板除外”。巴西出口的特大纸卷宽度超过15厘米,而墨西哥生产的纸卷宽度小于15厘米,满足税则改变规则,因此可以认定为墨西哥原产。
来源:上海公平贸易
备注:由于实践中企业面临的贸易法律问题是复杂多样的,且相关企业的生产、经营和内部管理体系等并不相同,因此《指南》仅供参考。

