2025年9月12日,我国第十四届全国人民代表大会常务委员会第十七次会议表决通过了新修订的《中华人民共和国仲裁法》(以下称“新《仲裁法》”)。新《仲裁法》将于2026年3月1日起正式施行。
本次新《仲裁法》的修订是在近30年来实践经验的基础上,根据我国当前经济生活的变化及运行规律,吸收和借鉴国际理论成果,对原有仲裁制度进行了调整、补充和修改,在仲裁机构和仲裁员制度、在线仲裁的法律效力、司法对仲裁全过程的支持和保障、临时仲裁等多个方面进行了补充和完善。
本文将从新《仲裁法》修订的整体框架入手,深入分析本次修订的亮点,并通过笔者经办的仲裁案件,提出在新《仲裁法》下仲裁监督机制仍有待完善的思考,供各位读者参考。
一、 新《仲裁法》修订概况
(一) 新《仲裁法》概况
本次为《仲裁法》自1995年出台实施以来的一次全面修订,修订后的章节体例为8章96条,具体如下:

(二)《仲裁法》修正/修订历程
我国《仲裁法》于1994年8月31日发布,并于1995年9月1日起施行;经2009年8月27日第一次修正、2017年9月1日第二次修正后,于2025年9月12日进行了第一次全面修订:

(三)新《仲裁法》新增条款
新《仲裁法》在《仲裁法(2017修正)》的基础上完整新增条款共计19条,具体如下:

(四)新《仲裁法》主要修订条款
新《仲裁法》条款的修订主要包括如下内容:

二、新《仲裁法》修订亮点解读
本次新《仲裁法》的修订为我国仲裁制度带来了前所未有的创新与突破,堪称中国仲裁发展史上的里程碑。本次新《仲裁法》修订的要点颇多,如:新增仲裁事业指导思想(新《仲裁法》第4条)、新增仲裁的诚信原则(新《仲裁法》第8条)、明确在线仲裁的法律效力(新《仲裁法》第11条)、新增临时仲裁制度(新《仲裁法》第82条)、明确仲裁机构为公益性非营利法人【注意:由此也确定了仲裁机构将依法享受相关税收优惠。比如:根据《企业所得税法》第26条第四款的规定,及根据《企业所得税法实施条例》第84条、85条的规定,仲裁机构的收入(从事营利性活动取得的收入除外)为免税收入,将享受免缴企业所得税的税收优惠等。】……
整体而言,本次新《仲裁法》主要包含如下亮点:
亮点1:明确在线仲裁的法律效力。
新《仲裁法》第11条规定:“仲裁活动可以通过信息网络在线进行,但当事人明确表示不同意的除外。
仲裁活动通过信息网络在线进行的,与线下仲裁活动具有同等法律效力。”
网络在线仲裁是这些年仲裁实践中出现的新情况、新趋势,从实践的情况来看,这些年随着我国互联网经济的快速发展,各个仲裁机构都在积极推进网络在线仲裁;尤其是自疫情以来,各仲裁机构进一步建立完善了案件管理信息系统,推行线上仲裁、智能仲裁,实现线上线下协同发展,极大地节省了当事人的时间和成本,提升了服务的效能,使仲裁更加便捷、高效。据统计,2024年全国有93家仲裁机构办理了网络在线的仲裁案件,标的金额3000亿元人民币,在线开庭已经成为了一种普遍实践。有鉴于此,本次新《仲裁法》修订中新增了相关条款,与时俱进地认可了在线仲裁与线下仲裁活动具有同等的法律效力:
同时,该条也规定:若当事人明确表示不同意线上开庭的,则仲裁活动还是应当通过线下进行。
总体而言,该新增条款一方面明确了在线仲裁的法律效力,消除了网络在线仲裁裁决在法律效力上的不确定性;另一方面,也确认了当事人明确反对的例外原则。赋予了仲裁各方开庭方式的选择权:根据情况,若案单,资料较少,通过线上开庭也可以达到很好的效果,则可以选择线上开庭;若案情复杂,资料较多,或当事人主观认为有必要,则可以选择线下开庭,以达到更好的庭审效果。
亮点2:强化仲裁机构合规与制度建设。
新《仲裁法》第19条规定:“仲裁机构应当依照法律法规和章程规定,建立健全内部治理结构,明确决策、执行、监督等方面的职责权限和程序。
仲裁机构应当建立健全民主议事、人员管理、收费与财务管理、文件管理、投诉处理等制度。
仲裁机构应当加强对组成人员、工作人员及仲裁员的监督,对其在仲裁活动中的违法违纪行为及时依法调查处理;需要追究法律责任的,及时移送有关机关予以处理。”
该条款通过系统性的规定,确立了仲裁机构合规管理与制度建设的核心框架。其核心突破在于明确仲裁机构需分别建立“决策-执行-监督”的内部治理结构,将合规要求嵌入机构运作全流程。
该条款具体要求仲裁机构健全民主议事、人员管理、财务收费、投诉处理等关键制度,形成覆盖机构运营、人员行为的制度体系。同时强化监督责任,要求对组成人员、工作人员及仲裁员的违法违纪行为及时调查处置,涉嫌违法的移送有关机关。
这一修订回应了仲裁实践中内部管理不规范的痛点,通过制度刚性倒逼仲裁机构强化自律,既是提升仲裁公信力的基础支撑,也为司法行政部门的监督提供了明确依据,助力构建市场化、法治化的仲裁生态。
亮点3:增加仲裁机构信息公开制度。
新《仲裁法》第20条规定:“仲裁机构应当建立信息公开制度,及时向社会公开章程、登记备案、仲裁规则、仲裁员名册、服务流程、收费标准、年度业务报告和财务报告等信息,主动接受社会监督。”
新《仲裁法》首次以法律形式确立“强制披露”义务,透明度对标国际先进机构。现行《仲裁法》下,大多数仲裁机构都会主动公开章程、仲裁规则、仲裁员名册、服务流程、收费标准等信息;新《仲裁法》施行后,除前述内容需要继续公开之外,登记备案及年度业务报告和财务报告信息也需要公开,进一步加大了信息公开的范围。另外,关于财务报告信息公开,是否需要经过会计师事务所审计后再公开,还需要后续的仲裁法解释等进一步明确。但新《仲裁法》的规定,仍然为财政、审计、税务联合监管提供了抓手。
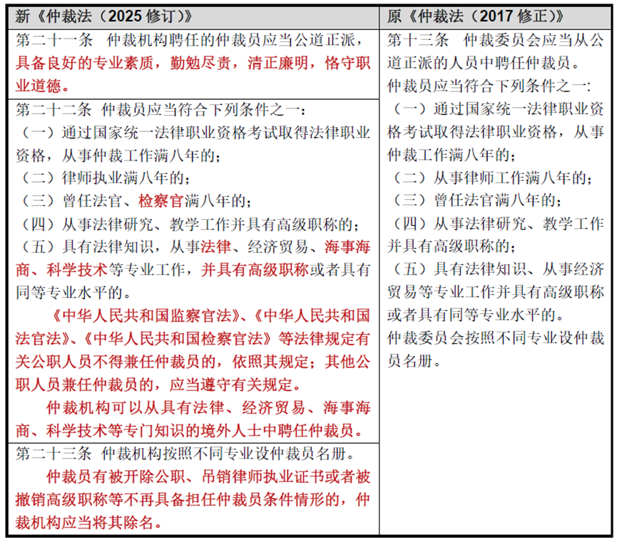
亮点4:规范仲裁员的素质要求、扩大仲裁员的范围并增加了除名情形。

新《仲裁法》在原仲裁法规定的“仲裁员应当公道正派”的基础上,增加了“具备良好的专业素质,勤勉尽责,清正廉明,恪守职业道德”的要求。除此之外,新《仲裁法》还扩大了仲裁员的范围,新增规定“检察官满八年的”、以及“从事海事海商、科学技术等专业工作”,并“具有高级职称”的人员均可成为仲裁员。此外,新《仲裁法》还明确规定,“仲裁机构可以从具有法律、经济贸易、海事海商、科学技术等专门知识的境外人士中聘任仲裁员”。
事实上,新《仲裁法》第二章标题从“第二章仲裁委员会和仲裁协会”调整为“第二章仲裁机构、仲裁员和仲裁协会”,标题增加仲裁员,即是突出强调了仲裁员的核心作用。在该章节内容中也进一步规范了担任仲裁员的条件、调整并拓宽仲裁员聘任渠道、明确仲裁员除名情形。
另外值得关注的是,新《仲裁法》明确引入了境外仲裁员的机制,首次允许外籍仲裁员直接进入机构名册,拟建立“全球人才池”,并同步强化廉洁风险防控,为打造国际仲裁中心提供人才支撑。
亮点5:扩大了仲裁协议的形式认定,增加了仲裁的受理范围。

新《仲裁法》第27条,在原《仲裁法》16条规定的仲裁协议的形式和内容的基础上增加了“一方当事人在申请仲裁时主张有仲裁协议,另一方当事人在首次开庭前不予否认的,经仲裁庭提示并记录,视为当事人之间存在仲裁协议”,进一步扩大了仲裁协议的形式,更加尊重当事人的意思自治。在认定仲裁协议的形式上由原《仲裁法》仅认可书面方式的基础上,扩大到了也认可口头达成仲裁协议及默认仲裁的形式。也即,新《仲裁法》施行后,当事人申请仲裁时,即使没有书面的仲裁协议,但申请人若主张有仲裁协议,则仲裁庭也会受理。只要对方当事人在首次开庭前不予否认,且经仲裁庭提示并记录的,则视为当事人之间存在仲裁协议,即仲裁委有权管辖。
事实上,上海国际经济贸易仲裁委员会的《仲裁规则》第12条[2]、北京仲裁委员会的《仲裁规则》第3条等多地仲裁委员会现行《仲裁规则》已存在类似“放弃异议”。本次新《仲裁法》的规定则是将该规则推广并普遍适用,明确扩大了仲裁协议的形式认定。
亮点6:完善并强调了仲裁协议的独立性。
仲裁协议独立存在,新《仲裁法》第30条,在原《仲裁法》的基础上明确增加了:合同“是否成立”、“不生效”、“被撤销”等情形,均不影响已经达成的仲裁协议的效力。从而进一步完善了仲裁协议的独立性。该条款的设置,也回应了实践中,各方当事人就仲裁协议虽然达成了一致意见,但对合同成立与否,生效与否等存在不同意见时,是否可以通过仲裁来解决的困惑。

新《仲裁法》第30条进一步强化了“仲裁协议独立性”原则。一方面,在合同未成立、未生效或被撤销的情形下,司法实践一贯认定仲裁协议仍独立具有效力,本次修订是对这些司法经验的重申和固定;另一方面,该条款删除了合同“解除”的情形,这是因为修法过程中有常委委员提出,依照《民法典》规定,合同解除是合同终止的情形之一,二者不宜并列表述,故删除了“解除”。
除此之外,新《仲裁法》强调仲裁协议的独立性,更是彰显了深度与国际商事仲裁管理接轨的明确态度。
亮点7:完善了仲裁保全制度,包含财产保全、行为保全、仲前保全制度。
新《仲裁法》第39条在原《仲裁法》第28条规定的基础上,新增了行为保全“可以请求责令另一方当事人作出一定行为或者禁止其作出一定行为”以及“因情况紧急,仲裁协议的当事人可以在申请仲裁前依照民事诉讼法的有关规定向人民申请财产保全、行为保全。人民法院应当依法及时处理”,加强了与《民事诉讼法》的链接。也加强了人民法院对仲裁的支持力度。有利于仲裁协议当事人更好的维护其合法权利。新《仲裁法》的这一规定,使得当事人不再苦恼于此前一定要仲裁立案后,通过仲裁机构去向人民法院递交保全资料等会增加过程时间,从而贻误最佳保全时机的冗余程序。
总体而言,在争议解决中,保全对当事人至关重要,新《仲裁法》关于保全的规定在原有的财产保全基础上,明确增设行为保全类型;新增紧急情况下可由当事人直接向法院申请仲裁前保全的规定;同时还明确要求法院对保全及时处理,有利于保障仲裁保全的顺利推进,及申请人合法权益的实现。

亮点8:完善了仲裁文件送达地以当事人约定的合理方式送达优先原则。
新《仲裁法》第41条规定,“仲裁文件应当以当事人约定的合理方式送达,当事人没有约定或者约定不明确的,按照仲裁规则规定的方式送达。”
在实务中,笔者经手的仲裁案件中,当事人约定了指定邮箱为法律文书送达方式,而仲裁委却仍按照其仲裁规则的规定,将法人的注册地址视为法律文书送达地址。又因法人的注册地址并非其实际经营地,从而导致当事人未能收到仲裁委寄送的相关程序文件。仲裁秘书虽多次向当事人的注册地址邮寄仲裁材料,但始终无人签收。在此情况下,仲裁委就其寄出的文件进行了公证,并将该文件再次寄往了无人查收的注册地址,并将其视为合法送达……诸如此类的情形时有发生,让仲裁当事人叫苦不迭。当事人既不能及时收到相关文件,也被剥夺了很多程序上的权利—比如辩论权、质证权、6个月的仲裁裁决撤销申请权等等,从而不仅导致当事人的合法权益受到重大损害,也严重影响了仲裁委在案涉当事人心目中的公正形象。
新《仲裁法》实施后,笔者相信上述因送达瑕疵导致当事人诉权被不合理剥夺的问题,以及败诉方因送达程序存在瑕疵,申请撤销仲裁裁决的情形都将大大减少。新《仲裁法》第41条的规定,不仅有利于仲裁协议当事人权利的行使,更有利于仲裁裁决公正性的进一步确立;同时该条款也提醒了仲裁当事人在仲裁协议中应确定好准确的送达地址,以确保其自身权益得到更好的保障。
亮点9:与国际接轨,新增涉外仲裁地规定。
新《仲裁法》第81条新增:“当事人可以书面约定仲裁地。除当事人对仲裁程序的适用法另有约定外,以仲裁地作为仲裁程序的适用法及司法管辖法院的确定依据。仲裁裁决视为在仲裁地作出。
当事人对仲裁地没有约定或者约定不明确的,根据当事人约定的仲裁规则确定仲裁地;仲裁规则没有规定的,由仲裁庭根据案件情况,按照便利争议解决的原则确定仲裁地。”
新《仲裁法》在涉外案件领域引入了“仲裁地”的概念。“仲裁地”通常是指国际仲裁在法律意义上的所在地,其主要意义有:1、仲裁地决定仲裁裁决的籍属,在执行层面意义重大;2、仲裁地法院行使裁决撤销权;3、除当事人另有约定外,仲裁地法通常是仲裁程序的准据法;4、仲裁地也是仲裁条款效力准据法的主要连结点,在当事人没有特殊约定的情况下,仲裁机构所在地法律或者仲裁地法律通常为仲裁的准据法。新《仲裁法》新增的本条规定,即是明确了裁决的籍属。
至于仲裁地如何确定,本条也做出了规定:即按照当事人约定优先,其次依据适用的仲裁规则,最后才是由仲裁庭决定的顺位进行确定。
总体而言,在涉外仲裁领域,仲裁地的选择至关重要,新《仲裁法》引入了“仲裁地”的法律概念对于我国仲裁与国际接轨具有重大的意义。
亮点10:确认了临时仲裁的法律地位及人民法院对临时仲裁保全方面的支持。
新《仲裁法》第82条规定:涉外海事纠纷或者在经国务院批准设立的自由贸易试验区、海南自由贸易港以及国家规定的其他区域内设立登记的企业之间发生的涉外纠纷,当事人书面约定仲裁的,可以选择由仲裁机构进行;也可以选择以中华人民共和国为仲裁地,由符合本法规定条件的人员组成仲裁庭按照约定的仲裁规则进行,该仲裁庭应当在组庭后三个工作日内将当事人名称、仲裁地、仲裁庭的组成情况、仲裁规则向仲裁协会备案。
当事人申请财产保全、证据保全、请求责令另一方当事人作出一定行为或者禁止其作出一定行为的,仲裁庭应当依法将当事人的申请提交人民法院,人民法院应当依法及时处理。
“临时仲裁”作为国际通行惯例,在国际社会中普遍存在并被各国法律和国际公约所认可。新《仲裁法》有条件的引入了临时仲裁机制,允许在“涉外海事纠纷”或“自由贸易试验区”、“海南自由贸易港以及国家规定的其他区域内”企业间涉外纠纷中采用临时仲裁制度。此外,新《仲裁法》对此类仲裁案件的财产保全做出了规定(同样可申请财产保全、证据保全、行为保全),保全申请由当事人向仲裁庭递交,再由仲裁庭转递法院处理。
新增“临时仲裁”是我国仲裁制度的重大突破,临时仲裁的国际兼容性将增强我国涉外仲裁制度与国际通行惯例的融通,提升我国仲裁的国际吸引力。
三、 关于新《仲裁法》的思考:新《仲裁法》下,仲裁监督机制与诉讼监督机制的比较
仲裁作为争议解决的重要途径之一,高效是其主要特点。而追求一裁终局的效率背后同样需要完善的监督机制来给予当事人法律救济。新《仲裁法》下,仲裁监督机制与诉讼监督机制的比较如下:
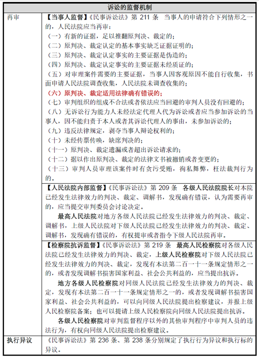
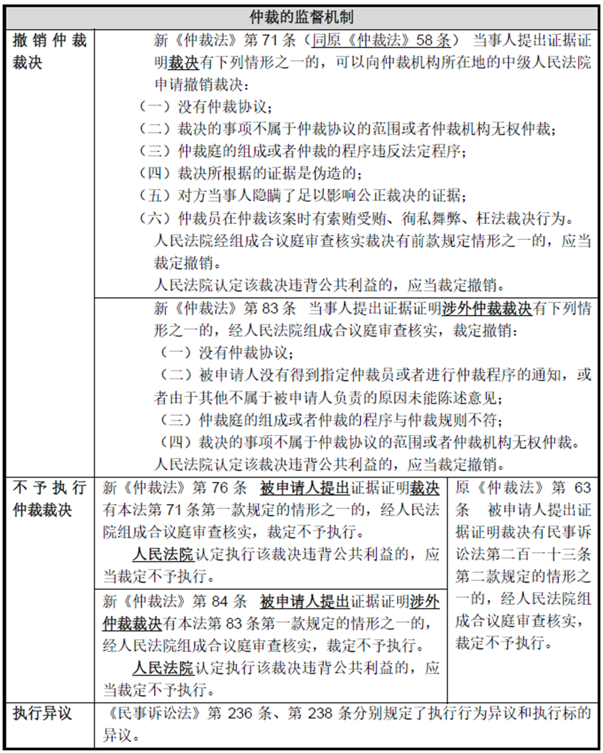
仲裁的监督机制

诉讼的监督机制

由上表可知新《仲裁法》下的监督机制有:撤销仲裁裁决、不予执行仲裁裁决以及执行异议。其中,申请撤销仲裁裁决的期限从原本的6个月缩短为3个月,进一步突出了仲裁高效的特点。诉讼的监督机制有:再审以及执行异议。其中再审又可以分为:依当事人申请的再审、检察院抗诉监督的再审以及人民法院内部监督的再审。
鉴于仲裁一裁终局的高效属性,仲裁的监督机制是在生效裁决的基础上进行的,对应的则是诉讼程序中的再审程序。比较之下,不难看出,仲裁监督的主体主要为当事人自身,缺乏仲裁机构以及检察院监督的方式;且无论是撤销仲裁裁决、抑或是不予执行仲裁裁决的适用条件均集中在仲裁协议效力以及仲裁的程序错误方面,缺乏对于事实认定错误、法律适用错误的救济途径。反观诉讼中的再审程序,不仅赋予了当事人自身监督的权利,更是提供了检察院抗诉以及人民法院内部监督的救济路径,其适用条件也全面覆盖了诉讼程序中的程序错误、实体错误、法律适用错误以及证据瑕疵等。因此,相较于仲裁而言,诉讼的监督制度显然更为完善和全面。
下文笔者将以实务中遇到的一个仲裁案件为例,与读者共同思考新《仲裁法》下仲裁监督制度仍有待完善的方面。
【案例】:
本案的仲裁裁决书存在明显的法律适用错误,但案涉当事人(或类似情形的当事人)却无法依据现有法律甚至即将施行的新《仲裁法》的相关规定对该仲裁裁决进行监督,当事人的权利被严重损害却无法得到任何救济。
案情简介:
2019年7月,原告A与被告B因股权转让纠纷诉至C法院,该案件经A与B协商一致,达成和解意向,原告A的代理律师提出由B实际控制的3家公司作为B债务的连带责任保证人签署由其起草的《担保合同》,则原告A同意由B分期向其支付股权转让款等。(特别说明:签署《担保合同》前,3家公司均未召开股东会,原告A及其代理律师,也均未要求查阅股东会决议。3家公司除实际控制人B之外的其他股东均对该担保事宜毫不知情,B作为实际控制人及3家公司的法定代表人于2020年12月私自签署了《担保合同》,并擅自加盖了公章。该《担保合同》约定其履行过程中的争议交由D仲裁委裁决)。该《担保合同》签署后,双方达成了调解协议,C法院认为该调解协议内容不违反法律的规定,并于2020年12月出具了生效的《民事调解书》。
此后,B未能如期履行还款义务,A除了向C法院申请强制执行外,依据《担保合同》的约定于2021年11月向《担保合同》约定的仲裁委D申请了仲裁,要求3家公司承担连带保证责任。D仲裁委审理却最终确认了案涉《担保合同》的效力,并于2022年10月出具了裁定3家公司承担连带保证责任的仲裁裁决书。
法律适用:
本案存在明显的法律适用错误。
根据当时适用的《公司法》第16条规定(现《公司法》15条规定内容完全一致),“公司为公司股东或者实际控制人提供担保的,应当经股东会决议。前款规定的股东或者受前款规定的实际控制人支配的股东,不得参加前款规定事项的表决。该项表决由出席会议的其他股东所持表决权的过半数通过。”案涉3家公司为其股东/实际控制人B提供担保的,应当经股东会决议,且作为被担保人的股东/实际控制人B应当回避。
此外,《九民纪要》第17条进一步规定:“为防止法定代表人随意代表公司为他人提供担保给公司造成损失,损害中小股东利益,《公司法》第16条对法定代表人的代表权进行了限制。根据该条规定,担保行为不是法定代表人所能单独决定的事项,而必须以公司股东(大)会、董事会等公司机关的决议作为授权的基础和来源。法定代表人未经授权擅自为他人提供担保的,构成越权代表,人民法院应当根据《公司法》第50条关于法定代表人越权代表的规定,区分订立合同时债权人是否善意分别认定合同效力:债权人善意的,合同有效;反之,合同无效。”
进而《九民纪要》第18条对前条所述“善意”的标准进行了认定“前条所称的善意,是指债权人不知道或者不应当知道法定代表人超越权限订立担保合同。《公司法》第16条对关联担保和非关联担保的决议机关作出了区别规定,相应地,在善意的判断标准上也应当有所区别。一种情形是,为公司股东或者实际控制人提供关联担保,《公司法》第16条明确规定必须由股东(大)会决议,未经股东(大)会决议,构成越权代表。在此情况下,债权人主张担保合同有效,应当提供证据证明其在订立合同时对股东(大)会决议进行了审查,决议的表决程序符合《公司法》第16条的规定,即在排除被担保股东表决权的情况下,该项表决由出席会议的其他股东所持表决权的过半数通过,签字人员也符合公司章程的规定。……
债权人对公司机关决议内容的审查一般限于形式审查,只要求尽到必要的注意义务即可,标准不宜太过严苛。公司以机关决议系法定代表人伪造或者变造、决议程序违法、签章(名)不实、担保金额超过法定限额等事由抗辩债权人非善意的,人民法院一般不予支持。但是,公司有证据证明债权人明知决议系伪造或者变造的除外。”
根据上述规定,就本案而言,3家公司为其实际控制人B提供担保的,债权人A需要能够证明其在订立担保合同时对3家公司的股东会决议进行了审查,且该3家公司的股东会决议需要符合条件:实际控制人B不得参加前款规定事项的表决。该项表决由出席会议的其他股东所持表决权的过半数通过。然而,事实上,本案《担保合同》签署时,3家公司除实际控制人B外的其他股东均毫不知情,当然也没有召开任何股东会,未经法定程序形成任何股东会决议。
但因为实际控制人B实际控制着3家公司的公章,且同时担任该3家公司的法定代表人,其瞒着其余全部中小股东,擅自签字用印,签署了该《担保合同》。
该《担保合同》由债权人A的律师起草,根据实际控制人B后来的说明,债权人A也知悉若召开股东会对该担保事宜进行决议的话,其他中小股东是不会同意的。于是,为了规避《担保合同》无效的风险,该《担保合同》中有条款约定了:3家公司签署本合同时已经过内部管理机构同意。若3家公司违反公司章程或公司内部的其他规定而签署本合同,责任均由3家公司负责,3家公司不得以此为由对抗本合同项下责任的承担。而D仲裁委也以此为由,认为债权人A在签订案涉《担保合同》时尽到了充分的注意义务,认为债权人A没有坚持先查阅股东会决议的行为存在瑕疵,但是对于作为被申请人的3家公司的内部股东会决策问题,3家公司应负主要责任,从而最终认定该《担保合同》有效,出具了要求3家公司承担连带保证责任的仲裁裁决。
法律后果:
仲裁裁决做出后,债权人A于是又向E法院申请了对3家公司的强制执行,要求3家公司承担连带保证责任,向其支付金额高达3000余万元的股权转让款及违约金。由于该3家公司并未实际经营,也未实缴出资,A又向E法院提起追加3家公司全体股东为共同被执行人的诉讼,并最终获得支持。3家公司的中小股东在对相关担保事宜毫不知情的情况下,背上了巨额债务。
由于3家公司的中小股东均在最终执行阶段才知悉了相关事宜,早已错过了法定的撤销仲裁裁决的申请期限(6个月),已无法主张撤销相关仲裁裁决。中小股东们于是经咨询D仲裁委后向法院申请了不予执行仲裁裁决,然而法院以“不予执行仲裁裁决的审查仅适用于程序错误”不考虑事实认定及法律适用为由,驳回了中小股东们的申请。
关于公司为股东/实际控制人提供担保需要经股东会决议的规定,在司法实践中也早已得到确认。2021年9月,已生效并作为经典案例的最高人民法院的(2020)最高法民终1143号案件,也存在本案的类似情形。在该案中,法院认为:中建公司(上诉人)2011年出具的《第三方单位担保书》虽然有沈红霞在法定代表人处签名,并盖有中建公司(上诉人)的公章,但是根据《公司法》第16条规定:“公司向其他企业投资或者为他人提供担保,依照公司章程的规定,由董事会或者股东会、股东大会决议;公司章程对投资或者担保的总额及单项投资或者担保的数额有限额规定的,不得超过规定的限额”,担保行为不是法定代表人所能单独决定的事项,而必须以公司股东(大)会、董事会等公司机关的决议作为授权的基础和来源。法定代表人未经授权擅自为他人提供担保的,构成越权代表,现厦门厦工公司(被上诉人)并未提供证据证明以中建公司(上诉人)名义为本案提供的担保经过了中建公司(上诉人)董事会或者股东会的同意,故该担保属于法定代表人未经授权擅自为他人提供担保。因此,《第三方单位担保书》应当认定无效。
即使在法律以及司法实践层面均已有了明确的认定,本案的仲裁员却不顾法律的相关规定,仍然裁决担保合同有效。本案的法律适用明显错误。
然而,无论是原《仲裁法》项下无适用法律错误可以撤销或不予执行等监督制度的相关规定,新《仲裁法》项下仍无适用法律错误可以撤销或不予执行等监督制度的相关规定。那么,本案中的中小股东以及类似情形下的中小股东们,其合法权益该如何才能得到保障呢?从天而降的3000多万元的债务,不亚于一颗原子弹的危害将压垮中小股东们的家庭和企业,同时也将严重损害类似情形中小股东们对法律的公正性的期待和信仰。
由此便引出一个老生常谈的问题,仲裁的效率与公正如何得兼?在新《仲裁法》出台、我国仲裁制度日渐与国际接轨的当下,关于效率与公正的天平应当如何保持合理的动态平衡?笔者与各位共同期待着关于新《仲裁法》的相关司法解释,能够进一步完善,为类似当事人在类似情形下能够获得法律救济,维护公平正义提供救济途径。
四、结语
仲裁是国际通行的纠纷解决方式,也是优化营商环境、提升法治实力的重要手段。本次新《仲裁法》在原有仲裁法基础上进行了全面修订,从中国的国情和仲裁事业中存在的问题出发,总结提炼相关的实践经验,着力提高仲裁公信力,进一步推进了与国际通行规则相融通的中国特色仲裁实践创新。新《仲裁法》存在诸多亮点,其出台将切实提升我国仲裁公信力和国际竞争力,更好服务经济高质量发展和高水平对外开放。然而新《仲裁法》仍然存在进一步完善的空间,笔者相信,随着其落地实施以及后续司法解释的陆续出台,我国的仲裁制度定将不断完善,仲裁作为现代纠纷解决体系的重要支柱之一,将发挥越来越重要的作用。
参考文献:
[1] 全国人大常委会法工委民法室负责人就《中华人民共和国仲裁法》答记者问-全国人大常委会法工委(官方解读)2025.09.12
[2]新修订的仲裁法对网络在线仲裁作出规定有何考虑?司法部最新解答https://news.qq.com/rain/a/20250929A06UQQ00
[3] 《上海国际经济贸易仲裁委员会-仲裁规则》第12条:放弃异议 一方当事人知道或者应当知道本规则规定或者仲裁协议约定的任何条款或者情形未被遵守,但仍参加仲裁程序或者继续进行仲裁程序且不对此情况及时地、明确地提出书面异议的,视为放弃提出异议的权利。
[4] 《北京仲裁委员会-仲裁规则》第3条:放弃异议权 当事人知道或者理应知道本规则或仲裁协议中规定的任何条款或条件未被遵守,但仍参加或者继续参加仲裁程序且未对上述不遵守情况及时向本会或仲裁庭提出书面异议的,视为其放弃提出异议的权利。
[5] 《全国人民代表大会宪法和法律委员会关于〈中华人民共和国仲裁法(修订草案三次审议稿)〉修改意见的报告》,http://www.npc.gov.cn/npc/c2/c30834/202509/t20250912_447782.html.
[6] 杨玲,仲裁地与开庭地:理解与误解, https://www.ctils.com/articles/10981
来源:云上锦天城
作者:
- 赵海清,锦天城律师事务所合伙人;联系方式:zhaohaiqing@allbrightlaw.com
- 姚天慈 ,锦天城律师事务所律师;联系方式:tianciyao@allbrightlaw.com
免责声明:本文内容仅为提供信息之目的由作者/锦天城律师事务所制作,不应视为广告、招揽或法律意见。阅读、传播本文内容不以建立律师-委托人关系为目的,订阅我们的文章也不构成律师-委托人关系。本文所包含的信息仅是作为一般性信息提供,作者/锦天城律师事务所不对本文做日常性维护、修改或更新,故可能未反映最新的法律发展。读者在就自身案件获得相关法域内执业律师的法律意见之前, 不要为任何目的依赖本文信息。作者/锦天城律师事务所明确不承担因基于对本文任何形式的使用(包括作为或不作为)而产生的一切责任、损失或损害。
延伸阅读:

