一、外商直接投资
(一)市场准入、审批和资本控制
1.是否存在对外资持股或特定行业市场准入的限制?
布基纳法索通常不对外资持股设限,但矿业和能源业除外。在矿业领域,直接或间接获取采矿许可证需要事先获得能源、矿业和采石场部(Ministre de l'Energie, des Mines et des Carrières)的书面批准。在能源领域,直接获取经营许可证也需要事先获得能源、矿业和采石场部门的书面批准。在其他行业,由外国人控制的公司应当获得贸易许可证。
2.外商直接投资需要哪些政府或监管审批?包括怎样的触发条件、时间线及相关机构?
相关主管部门为能源、矿业和采石场部门。法律未规定具体时间安排。
3.是否存在影响资本、利润或分红汇出的外汇管制规则?请举例说明实践中这些规则如何实施。
西非经济和货币联盟(WAEMU)有关成员国对外金融关系的第06/2024/CM/UEMOA号规章规范了布基纳法索的外汇事务。
外国投资者控制的公司被授权:
- 汇入为其开展矿业活动所需的所有自国外获得或借入的资金;
- 在缴纳相关税费的前提下,将资金汇出以用于偿还外债本金及利息,并支付为运营所需的境外供应商商品及服务款项;
- 在缴纳相关税费的前提下,向境外汇出股息、投资资本收益及资产清算或变现的收益;
- 按市场汇率自由获取外汇,并自由兑换本国货币及其他外币。
所有交易均须通过当地中介机构完成。资金的汇出须在本地金融中介控制下进行并由其承担责任。
(二)法律实体与注册
1.外国投资者常用的法律实体类型有哪些?
(1)有限责任公司 (Société A Responsabilité Limitée)
对于有限责任公司这一种公司形式,其股东仅以出资额为限对公司债务承担责任,其权益以公司股份的形式体现。有限责任公司可以由个人或法人设立,也可以由两个或多个个人或法人共同设立。
公司须有公司名称,且该名称应当紧接或紧随“société à responsabilité limitée”或首字母缩写“SARL”。此类公司要求最低注册资本为5000非洲金融共同体法郎(简称“西非法郎”,布基纳法索官方货币ISO 代码:XOF),并由一名或多名经理进行管理。
(2)简化股份公司(société par actions simplifiée)
简化股份公司是由一名或多名股东设立的公司,其公司章程可在不违反强制性规定的前提下自由规定公司的组织和运营方式。简化股份公司的股东仅以其出资额为限对公司债务承担责任,其权益以股份形式体现。
此类公司的名称必须紧接或紧随“société par actions simplifiée”或首字母缩写“SAS”。
(3)股份有限公司(Société Anonyme)
股份有限公司是一种有限责任公司,其股东仅以其出资额为限对公司债务承担责任,股东权益以股份形式体现。其公司名称必须紧接或紧随“société anonyme”或首字母缩写“S.A.”。
此类公司可由董事会(conseil d’administration)或单一总经理(administrateur général)进行管理。
2.设立公司或分支机构的流程,包括预计时间线和关键文件是怎样的?
在布基纳法索设立新公司,需要以下文件和信息:
- 公司名称;
- 公司宗旨;
- 注册办公地址(租赁合同或转租合同副本需在税务部门登记,并附实地考察表);
- 股东如为个人,需提供每位股东的护照复印件;如为法人实体,则需提供商业登记文件 。
- 经理(护照复印件、3个月内无犯罪记录、签署的诚信声明);
- 注册资本(全额缴入律师协会或本地银行账户);
- 股权结构;
- 预计销售额;
- 员工人数。
程序如下:
- 在商业登记处查询并预留公司名称(1天);
- 起草会议记录(公司章程、成立大会纪要、认购表格)(3天);
- 由公证人建立认购契约并支付注册资本(10天);
- 将会议记录提交税务机关登记(5天);
- 向企业手续中心(CEFORE)提交注册申请,以在商业和动产信贷登记处(Registre du Commerce et du Crédit Mobilier)进行注册(3天);
- 发布法律公告(2天)。
3.是否存在针对外国投资者的简化或优惠程序?
目前不存在针对外国投资者的简化或优惠程序。设立公司的条件对所有人都是相同的,唯一的例外是外国投资者需要获得贸易许可证。此外,《投资法典》还根据投资领域提供了若干的优惠措施,但这些优惠对所有投资者均适用,无论国籍。
(三)本地化要求和激励措施
1.是否存在任何本地化义务(例如:就业配额、采购要求、本地股权要求)?
在就业配额方面,仅有矿业领域存在本地化义务。2023年10月8日颁布的第2023-1307/PRES-TRANS/PM/MEMC/MFPTPS/MEFP号法令规定,根据矿山生命周期确定岗位名称和本地就业配额,同时规定将矿业领域的岗位优先保留给具备所需技能的布基纳法索公民。该法令还要求矿业公司及其分包商和独家供应商准备包含继任计划在内的年度培训计划并提交矿业管理部门,否则将被处以行政罚款。
2024年7月18日颁布的关于布基纳法索矿业本地化内容的017-2024/ALT号法案规定,矿业公司及其分包商和共同承包商应当在价格、质量和交货期的同等条件下,优先与布基纳法索公司签订供应货物或提供服务的合同。本国公司无法满足所需条件的,可以选择外国公司。
矿业公司被要求:
- 使用本国金融机构为其全部或部分活动融资;
- 根据现行法规,使用受本国法律管辖的保险公司为其活动相关联的风险提供保障。
2.是否存在显著的投资激励措施或优惠制度(例如,经济特区、本地增值计划或税收减免等)?
布基纳法索为促进投资而提供的优惠制度由以下两部法律所规定:2018年10月30日颁布的第038-2018/AN号法案所载的《布基纳法索投资法典》及2018年5月17日颁布的第017-2018/AN号法律所载的《布基纳法索农林牧渔及野生动物投资法典》。
《布基纳法索投资法典》规定了以下五种优惠制度:
- A类制度:适用于投资金额在1亿至5亿西非法郎之间(不含税费和营运资金)并创造至少20个永久性工作岗位的企业;
- B类制度:适用于投资金额在5亿至20亿西非法郎之间(不含税费和营运资金)并创造至少30个永久性工作岗位的企业;
- C类制度:适用于投资金额在20亿至250亿西非法郎之间(不含税费和营运资金)并创造至少40个永久性工作岗位的企业;
- D类制度:适用于投资金额在不少于10亿西非法郎(不含税费和营运资金)、创造至少30个永久性工作岗位且出口比例不低于其总产量80%的企业。;
- E类制度:适用于投资金额不少于250亿西非法郎(不含税费和营运资金)并创造至少100个永久性工作岗位的企业。
该法典规定了投资阶段和生产阶段的关税与税收豁免。
《布基纳法索农林牧渔及野生动物投资法典》也规定了以下五种制度:
- A类制度:适用于投资额不高于1500万西非法郎(不含税费)并创造至少1个永久性工作岗位的企业;
- B类制度: 适用于投资额在1500万至1.25亿西非法郎(不含税费)并创造至少5个永久性工作岗位的企业;
- C类制度:适用于投资额在1.25亿至5亿西非法郎(不含税费)并创造至少7个永久性工作岗位的企业;
- D类制度:适用于投资额在5亿西非法郎(不含税费)以上并创造至少10个永久性工作岗位的企业;
- E类制度:适用于投资额在2.5亿西非法郎(不含税费)以上、创造至少7个永久性工作岗位且出口比例不低于其总产量80%的企业。
(四)土地和工作许可
1.外国投资者能否租赁或所有土地?有哪些关键的程序或限制?
外国投资者可以在布基纳法索租赁或所有土地。
根据布基纳法索第034-2012/AN号法案第175条关于农业和土地整治的规定,在布基纳法索地方和地区当局的私有不动产领域内,土地的占有和使用须依据有偿签发的相关权证进行管理,但在特殊情况下也会无偿发放且不以权利人国籍为限制条件。
因此,布基纳法索《农林牧渔及野生动物投资法典》第16条规定:所有从事农林、牧渔业及野生动物领域的投资者,均有权依据现行土地立法所有和使用土地。国家向该领域的投资者保证:
- 承认并保护所有利益相关方对农村土地的所有权、受益权、占有权和使用权;
- 所有农村利益相关方均平等获得农村土地,不论其种族、性别、宗教、国籍及政治观点。
2.外籍人员申请工作签证或工作许可的流程是怎样的?请说明通常的办理时间、续签程序,以及获得永久居留的选项(如适用)。
外国劳动者在布基纳法索无需申请工作许可,但必须获得入境签证。其雇主应当在合同生效后一个月内,依据《劳动法典》第56条的规定,将劳动合同提交布基纳法索劳动监察部门认证,否则,外国劳动者可以起诉其雇主并要求赔偿损失。
二、并购(M&A)
(一)审批与合并审查
1.在布基纳法索,涉及本地实体或资产的并购交易需要哪些监管审批?请详细说明触发条件和负责机构。
对于涉及本地实体或资产的并购交易,可能需要获得竞争监管机构的审批,特别是需要获得国家竞争与消费者委员会(Commission Nationale de la Concurrence et de la Consommation,简称CNCC)的批准。
根据2017年4月27日颁布的第016-2017/AN号《竞争法》第17条关于布基纳法索竞争组织的规定,如果一项合并交易在结果上造成或加强了一家或多家企业在市场上的支配地位,并显著妨碍有效竞争,则该交易构成对市场支配地位的滥用。
“支配地位”是指某一企业、集团、协会或联合体在相关市场上所拥有的经济优势地位,使其能够在相当程度上独立于其竞争对手、客户乃至最终消费者,从而妨碍有效竞争的出现和持续。
滥用支配地位行为的三个特征为:存在支配地位、存在对该地位的滥用行为以及由此导致的对市场竞争的限制。
2.并购交易是否需要进行合并审查或反垄断申报?如需,适用的条件和时间安排是什么?
根据《布基纳法索竞争法》第18条关于布基纳法索竞争组织的规定,合并交易需要向国家竞争与消费者委员会(Commission Nationale de la Concurrence et de la Consommation,简称CNCC)申报,并根据西非经济和货币联盟(WAEMU)的竞争规定接受审查,特别是关于卡特尔和滥用支配地位的程序适用规定(Regulation n°3/2002/CM/UEMOA)。
国家竞争与消费者委员会(CNCC)是负责监管竞争和消费者事务的机构。其管辖范围涵盖所有由自然人或法人开展的经济活动,无论其为公法实体还是私法实体,包括受到专项行业监管的部门。
尽管没有明确规定具体的时间限制,但在实践中,申报是基于西非经济和货币联盟(WAEMU)成员国关于卡特尔和滥用支配地位的程序适用规定(Regulation n°3/2002/CM/UEMOA)推进的,该规定指出:
- 在通知后的六个月内,委员会可以根据本规定的第3条和第7条决定授予违法否定性证明(negative clearance)或个别豁免(individual exemption)(第15条第2款);
- 如果在通知后的六个月内,委员会未就第2款和第3款所述事项作出决定,则默认委员会已作出否定性证明决定或个别豁免决定(第15条第5款)。
三、矿业
(一)法律框架与行业概况
1.布基纳法索当地的主要矿产资源有哪些(尤其是铜和黄金)?
布基纳法索具有重要价值的矿产资源包括黄金、锌、铜、锰、磷酸盐和石灰石。现有的采矿公司持有开采黄金、锌和锰的许可证。
2.近期是否有与矿业相关的法律或监管变化?
2024年7月18日通过的第016-2024/ALT号法案对布基纳法索《矿业法典》进行了修订。
根据最新修订的《矿业法典》,可以注意到以下几点:
- 国家对矿业公司股权的持有比例由10%提高至15%;
- "除国家免费持有其15%股权外,矿业公司还须向布基纳法索籍的投资者开放认购其不少于30%的股权;
- 仅法人实体可以获得研究许可证。
3.矿业领域有哪些法律规范?哪些机构负责执行这些法律?
- 2024年7月18日关于《矿业法典》的第016-2024/ALT号法案(Loi N°016-2024/ALT du 18 juillet 2024 portant Code minier du Burkina Faso)。
- 2024年7月18日关于“矿业本地化内容”的第017-2024/ALT号法案(Loi N°017-2024/ALT du 18 juillet 2024 relative au contenu local dans le secteur minier au Burkina Faso)。
- 2018年5月3日关于“对公共事业征收和对受公共利益、一般利益发展及项目影响人员的补偿”的第009-2018/AN号法案(Loi n°009-2018/AN du 03 mai 2018 portant expropriation pour cause d'utilité publique et indemnisation des personnes affectées par les aménagements et projet d'utilité publique et d'intérêt général au Burkina Faso)。
- 2017年12月20日关于《一般税法》的第058-2017/AN号法案(Loi N°058-2017/AN du 20 décembre 2017 portant code général des impôts du Burkina Faso)。
- 2016年关于“反洗钱和反资助恐怖主义”的第016-2016/AN号法案(Loi n° 016-2016/AN relative à la lutte contre le blanchiment de capitaux et le financement du terrorisme au Burkina Faso)。
- 2013年4月2日关于《环境法》的第006-2013/AN号法案(Loi n°006-2013/AN du 02 avril 2013 portant code de l’environnement du Burkina Faso)。
负责执行这些法律文本的机构包括矿业、能源、环境、经济和财政等政府部门。
4.是否存在政府无偿持股权益或强制性的国家参股要求?
根据《矿业法典》第66条,当授予大型或小型工业采矿许可证时,国家将无偿获得运营公司15%的股权,该无偿持股比例在增资时不得被稀释。
国家有权享有该无偿持股优先分红的权利。
此外,国家享有至少30%的认购权,可由其自身和/或指定私营企业认购运营公司股权,这部分股权须支付对价取得。
对于国家自勘察与探明阶段便已投资的矿业公司,国家可在其股本中持有无限额的出资股权。
(二)许可与权利
1.用于探矿、采矿和生产的矿权有哪些?
- 探矿授权:可授予任何自然人或法人,条件是获得依法授予的探矿授权。外国人适用互惠原则。
- 勘探许可:在先权利的前提下,依据矿业管理有关部门的部长令向任何提交符合现行法规申请的法人实体授予勘探许可。
- 大型或小型矿山的工业采矿许可:由部长会议在咨询技术委员会后以法令形式授予。
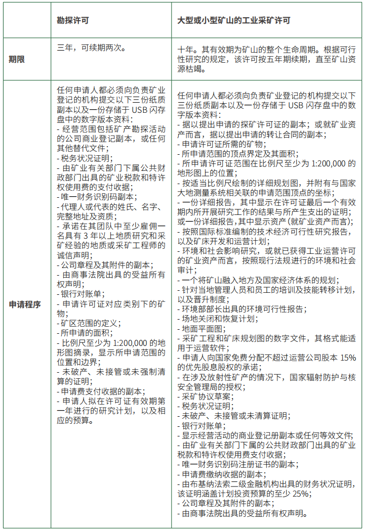
2.矿权的申请程序、期限、续期条款以及投资者的主要义务是什么?


(三)出口与选矿
1.是否存在对未加工矿物或已加工矿物的出口限制?
《矿业法典》第69条规定,大型或小型矿山的工业采矿许可证持有人有权在国内外市场上以自由市场确定的国际价格处置和出口这些产品。
2.是否对矿产品的本地加工或增值处理设有强制性要求或激励措施?
根据《矿业法典》第70条,大型或小型矿山的工业采矿许可证持有人必须在布基纳法索对其部分产品进行加工或增值。具体条件和比例将由后续颁布的法规确定。
2025年4月3日,第2025-0379/PRES/PM/MEMC/MEF/MICA/MEEA号法令规定了在本国范围内对大型或小型金矿及其他矿物的工业产品进行加工或增值的比例与条件。该法令规定,能源、矿业和采石场部将通过一项命令来确定矿业公司适用的比例。截至目前,此项命令暂未通过。
(四)矿权尽职调查与转让
1.矿权的法律尽职调查如何进行?该工作是否可以远程完成?还是必须进行实地核查?
矿权尽职调查报告是通过审查信息和文件来进行的,以识别可能触发加强尽职调查的任何警示信号。首先,需要确保许可证持有人已依法在商业登记处注册且未破产。其次,需亲自前往矿业登记处进行核查。部分核查必须线下完成,因为需通过正式申请才能获取商业登记和矿业地籍的相关登记信息。前往土地管理部门核查也适用相同流程。
2.矿权或采矿许可证能否转让(包括通过股权交易)?适用哪些审批或条件?
根据《矿业法典》第119条,矿权所依附的权利可在现行立法规定的条件下进行转让和让与。订立任何关于将矿权所有者的权利和义务直接或间接进行转让或让与的协议,均需以能源、矿业和采石场部部长的同意为前提条件。
(五)融资与担保
矿权能否被抵押?此类担保安排会受到哪些监管或法律限制?
《矿业法典》第71条规定,大型或小型矿山的工业采矿许可证属于不动产物权,可以设定抵押。
担保安排必须符合非洲商法协调组织《担保统一法》中规定的法律条款。这些文件必须在布基纳法索当地公证人的见证下起草。
(六)争议解决
与矿业相关的争议通常如何解决?矿业合同或许可下的争议是否可以提请国际仲裁?
《矿业法典》规定了友好协商解决办法,协商失败则由瓦加杜古仲裁、调解与和解中心(CAMC-O)主导仲裁,该中心位于瓦加杜古。
为在纯技术事务中达成友好协商,双方可寻求第三方服务,该第三方是基于其技术知识和专业经验而被选定的独立专家调解员。
若双方未能就专家调解员的任命达成一致,该专家调解员应当由具有地域管辖权的商事法院院长任命。
若友好协商失败,争议则提交至瓦加杜古仲裁、调解与和解中心(CAMC-O)仲裁并根据该中心的仲裁规则解决。
仲裁应当在瓦加杜古进行,仲裁语言应为法语,争议应当适用布基纳法索法律。
根据新《矿业法典》,当事人不能再就布基纳法索当地与矿业权有关的争议选择其他仲裁途径。但在其他问题上,当事人仍可以自由约定并通过任意国际仲裁机构的仲裁来解决其争议。
(原标题:布基纳法索外商投资并购及矿业法律指南|德恒研究)
来源:德恒律师事务所(编译自Yanogo Bobson律师事务所出具的相关法律问答编译,英文作者为Pierre L. Yanogo、Bobson Coulibaly和Oumarou Cissé。上述答案编写于2025年7月26日。)
编译者:
- 闫正:德恒律师事务所北京办公室合伙人;公司证券、境内外上市、跨境并购及投融资业务;联系方式:yanzheng@dehenglaw.com
- 王雅馨:德恒律师事务所律师助理;境外上市、跨境投融资;联系方式:wangyaxin@dehenglaw.com
声明:本文由德恒律师事务所律师原创,仅代表作者本人观点,不得视为德恒律师事务所或其律师出具的正式法律意见或建议。如需转载或引用本文的任何内容,请注明出处。
延伸阅读:

